产品报道
您好,欢迎访问动长环保科技有限公司网站
加入收藏
网站首页
关于我们
产品展示
新闻资讯
国内新闻
国际新闻
产品报道
政策法规
您的位置:
首页
>
产品报道
.
产品报道
推荐产品
湖北:关于推进原油成品油码头和油船挥发性有机物治理工作的通知
2026-02-12
成都市污染治理和节能减碳领域市级预算内基本建设投资暂行管理办法
2026-02-12
关于征集2023年安徽省绿色低碳先进技术成果的通知
2026-02-12
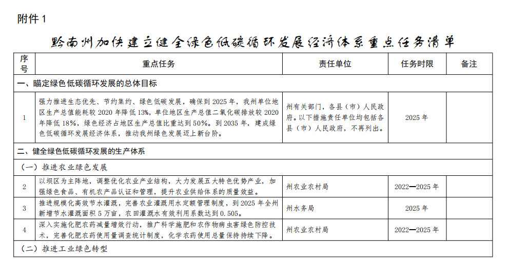
贵州黔南州政府印发加快建立健全绿色低碳循环发展经济体系具体措施!
2026-02-12
南通市试点地区挥发性有机物(VOCs)综合治理阶梯式资金奖补方案(试行)
2026-02-12
江苏海安市政府印发《海安市节能降碳增效实施方案》!
2026-02-12
共14项 江西省发布《生态环境领域行政许可事项实施规范》
2026-02-12
《成渝地区双城经济圈生态环境标准编制规范》发布
2026-02-11
四平市碳达峰实施方案发布!
2026-02-11
首页
上一页
26
27
28
29
30
下一页
末页
推荐资讯
©2026 动长环保科技有限公司 版权所有 备案号:
网站地图