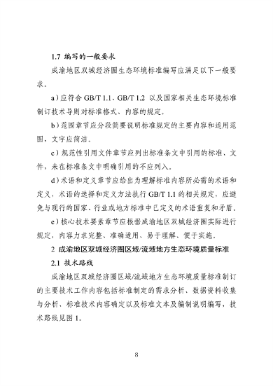
重庆市生态环境局 四川省生态环境厅联合发布《成渝地区双城经济圈生态环境标准编制规范》,其中指出成渝地区双城经济圈生态环境标准编制应遵循四项基本原则:一是合法合规原则。应当符合国家和成渝地区双城经济圈相关法律法规、政策、强制性标准等有关规定。二是体系协调原则。应当与国家和成渝地区双城经济圈现有的管理要求和技术水平相衔接,与相关生态环境标准及行业标准相协调。三是科学可行原则。应当推荐成熟稳定、技术经济合理的工艺路线或者治理技术,在成渝地区双城经济圈具有普遍适用性和可操作性,能够为相关生态环境保护工作的实施提供技术参考。四是程序规范原则。应当符合两地地方标准制修订程序要求,经充分论证审查、意见征求后,按程序报批发布,强制性标准应报生态环境部备案。













































