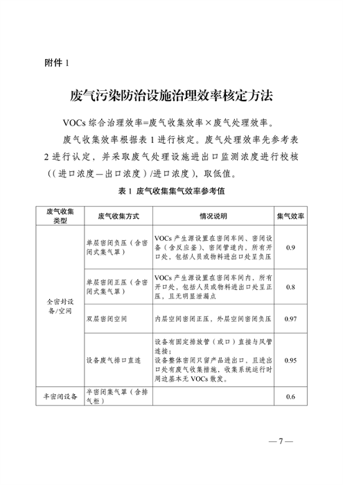
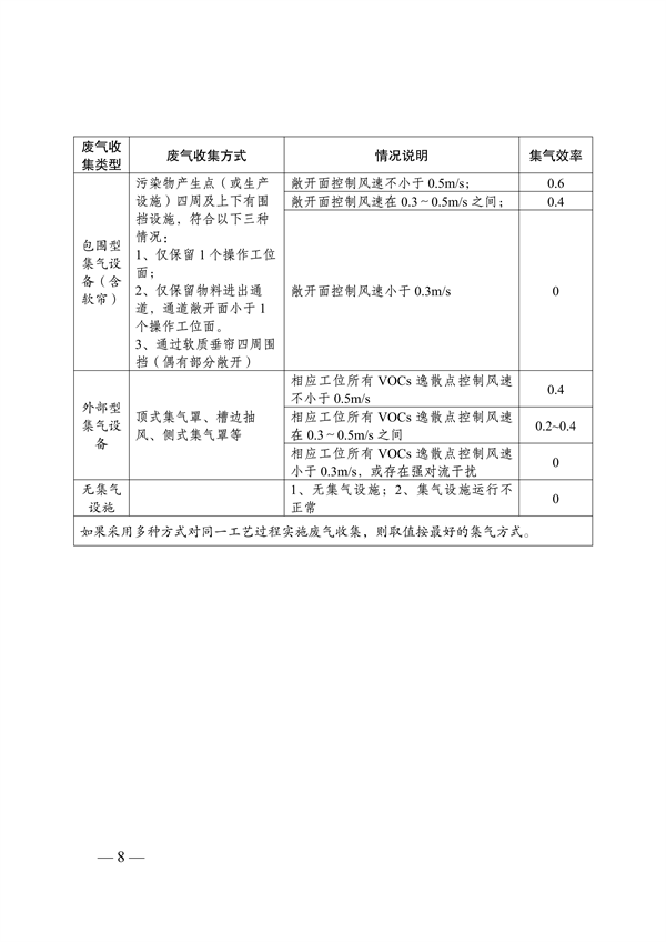
近日,南通市生态环境局发布《南通市试点地区挥发性有机物(VOCs)综合治理阶梯式资金奖补方案(试行)》。自2023年1月1日起,在南通市试点地区内主动实施VOCs综合治理,且符合四项条件的企业可以享受本次奖补。企业通过实施VOCs综合治理,每形成1吨VOCs减排量,可申请奖补资金8、6、4万元不等。
















近日,南通市生态环境局发布《南通市试点地区挥发性有机物(VOCs)综合治理阶梯式资金奖补方案(试行)》。自2023年1月1日起,在南通市试点地区内主动实施VOCs综合治理,且符合四项条件的企业可以享受本次奖补。企业通过实施VOCs综合治理,每形成1吨VOCs减排量,可申请奖补资金8、6、4万元不等。















