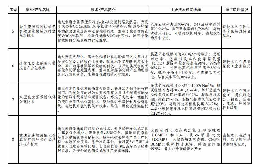
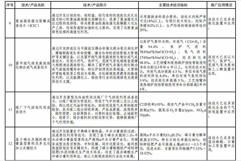
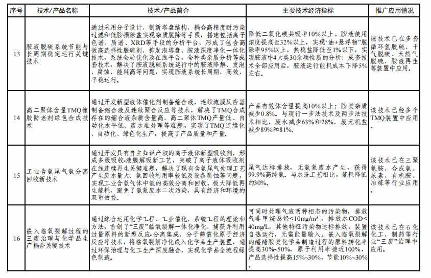
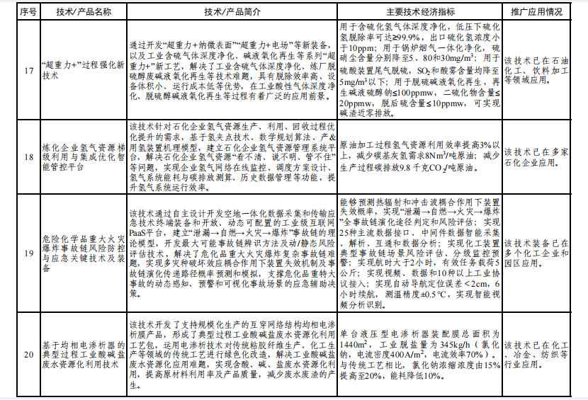
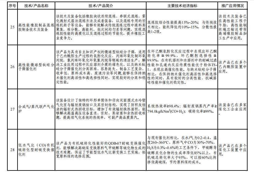
北极星环保网获悉,8月7日,工业和信息化部发布了《石化化工行业鼓励推广应用的技术和产品目录(第二批)》,《目录》中包括了难降解化工废水电催化氧化关键技术、胺液脱硫系统节能与长周期稳定运行关键技术、富甲烷气绿色高效转化制合成气成套技术、气体净化膜材料等28项技术/产品。
工业和信息化部办公厅关于印发石化化工行业鼓励推广应用的技术和产品目录(第二批)的通知
工信厅原函〔2023〕216号
各省、自治区、直辖市及新疆生产建设兵团工业和信息化主管部门:
为落实《关于“十四五”推动石化化工行业高质量发展的指导意见》,推动石化化工行业高端化、智能化、绿色化发展,经地方及相关单位推荐、专家评审和对外公示,现将《石化化工行业鼓励推广应用的技术和产品目录(第二批)》予以印发。请各地工业和信息化主管部门加大宣传推广和政策支持力度,推动石化化工行业转型升级。
工业和信息化部办公厅
2023年8月1日








