日前,中国土木工程学会发布关于颁发第二十届中国土木工程詹天佑奖的决定,共89项工程获奖。其中包括6个环保工程项目。环保网整理如下:
1、项目名称:坪山河干流综合整治及水质提升工程
主要参建单位:中国建筑股份有限公司、中国水利水电科学研究院、中建生态环境集团有限公司、中国市政工程西北设计研究院有限公司、中建三局集团有限公司、中国建筑第六工程局有限公司、深圳市坪山区水务局
项目介绍:坪山河干流综合整治及水质提升工程位于广东深圳,是全国首个交接断面水质达标水生态治理工程,水质优于地表Ⅳ类,是粤港重要水源地之一。项目提出“精准截污、分散调蓄、分布处理、就近回用”的分布式治水新理念,构建截流-调蓄-处理-回用的水质达标体系,实现了流域治理理念和技术上的多重创新。
2、项目名称:矿坑生态修复利用工程—冰雪世界项目
主要参建单位:中国建筑第五工程局有限公司、中建五局第三建设有限公司、华东建筑设计研究院有限公司、中建隧道建设有限公司、中建五局装饰幕墙有限公司、湖南中建奇配科技有限公司、中建五局土木工程有限公司
项目介绍:项目位于湖南长沙,依托百米废弃矿坑建造,采用地景式的设计手法,以矿坑遗址修复再利用为主题进行大胆构想和尝试,曾被外媒评价为“世界九大最难施工项目之一”,是迄今为止国内建筑主体在地下最深、最大的单体项目,世界唯一悬浮于百米矿坑之上的冰雪游乐园,世界唯一冰与水结合的主题乐园。
3、项目名称:合肥王小郢污水处理厂提标改造及除臭降噪工程
主要参建单位:北京市市政工程设计研究总院有限公司、合肥市重点工程建设管理局、合肥市城乡建设局、安徽水安建设集团股份有限公司、合肥王小郢污水处理有限公司
项目介绍:本工程承担合肥主城区61km2的污水处理,施工期间要求不停产,处理规模和出水标准不降低;工程聚焦氮磷突出问题,首次提出TN小于5mg/l出水目标,在国内尚无成功先例;工程需同步解决噪声和恶臭的影响;工程无新增用地,施工作业面狭小,面临构筑物和管线密集,深基坑开挖、支护和快速施工交织等复杂难题。项目建成后年减排巢湖COD1.8万吨,TN3400吨,TP430吨。
4、项目名称:高安屯污泥处理中心及再生水厂工程
主要参建单位:北京城市排水集团有限责任公司、北京市市政工程设计研究总院有限公司、北京北排建设有限公司、北京建工集团有限责任公司、北京建工土木工程有限公司
项目介绍:高安屯污泥处理中心及再生水厂工程位于朝阳区金盏乡,总流域面积95.7平方公里,水处理能力达20万吨/日,是全国首个泥水共治、餐厨协同、多能耦合、能源自给的大型碳中和示范工程和北京市首批党建引领新能源领域高质量发展示范基地。项目建成至今稳定运行,持续生产供应的高品质再生水有效缓解了城市水资源短缺问题;采用先进的污泥处理与资源化利用技术,实现了污泥的减量化、稳定化、无害化和资源化;综合运用多项先进低碳技术,实现绿色生产和资源回收利用,减污降碳效益、经济效益和社会效益显著。
5、项目名称:广州市中心城区生态型市政污水厂工程
主要参建单位:广州市市政工程设计研究总院有限公司、中铁上海工程局集团有限公司、广州市净水有限公司、中铁四局集团有限公司、中铁一局集团市政环保工程有限公司、西安建筑科技大学、广州市自来水工程有限公司、广州市市政集团有限公司、荣鸿建工集团有限公司、广东精艺建设集团有限公司
项目介绍:该项目建设内容包括京溪、沥滘、石井净、江高、西朗等5座地埋式污水处理厂。5座污水处理厂均采用生态地埋式污水处理厂,其中京溪地下净水厂是国内首座全地埋式MBR(膜生物反应器)污水处理厂工程,也是国内单位水量占地面积最小的污水处理厂。项目创新性提出污水处理厂叠加布置理念,将污水厂与环保产业园、湿地生态公园等相结合,采用叠合设计,形成高度集约化地埋净水厂新模式。同时,利用上部空间拓展多元化经营,将邻避效应转变为邻利效应,提升了周边土地的环境质量和使用价值。
6、项目名称:津沽污水、再生水、污泥循环经济示范项目
主要参建单位:中国市政工程华北设计研究总院有限公司、天津创业环保集团股份有限公司、天津城市基础设施建设投资集团有限公司、天津中水有限公司、中铁四局集团有限公司、天津第二市政公路工程有限公司、天津华北工程管理有限公司
项目介绍:津沽污水、再生水、污泥循环经济示范项目于2012年立项建设,2016年建成,是国内首座城市污水资源化、能源化大型示范应用工程。该项目将污水、污泥、再生水综合利用及津南特大型湿地公园建设有机结合,每年为公园及水系提供2.4亿吨高品质生态补水,采用的大型双膜法出水满足了电厂及周边居民、市政绿化用水,每年节约城市供水约2500万吨。
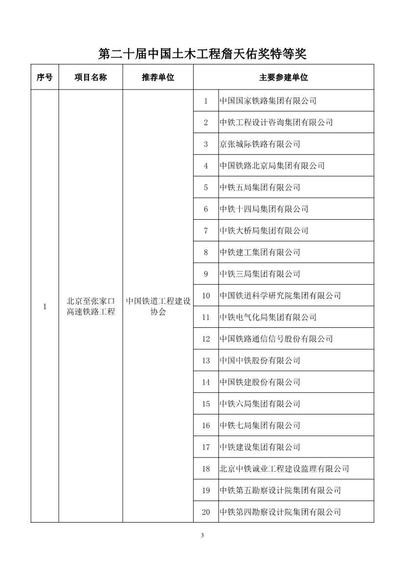
关于颁发第二十届中国土木工程詹天佑奖的决定
中国土木工程詹天佑奖是经中共中央、国务院批准同意,住房城乡建设部认定的评比达标表彰保留项目之一。由中国土木工程学会和北京詹天佑土木工程科学技术发展基金会于1999年设立,在住房城乡建设部、交通运输部、水利部、中国国家铁路集团有限公司(原铁道部)等建设主管部门的支持与指导下,以推动土木工程行业科技创新与进步为宗旨的科技奖项,是面向我国土木工程行业科技创新最高奖,被誉为土木工程领域的“奥斯卡奖”。
第二十届中国土木工程詹天佑奖评选秉持“质量安全是底线,绿色低碳是底色,科技创新是核心”的原则,经过推荐申报、形式审查、专业组初评、终审会议评审、詹天佑奖指导委员会审核、公示、公布入选工程名单等评选程序,共有89项土木工程领域的杰出代表性工程获奖。为表彰先进,树立典型,特此决定对“北京至张家口高速铁路工程”等获奖工程及主要承建单位授予中国土木工程詹天佑奖,以资鼓励。
这些获奖工程在规划、勘察、设计、施工、科研、管理等技术方面具有突出的创新性和较高的科技含量,积极贯彻执行创新、协调、绿色、开放、共享的新发展理念,推动建筑业绿色低碳转型,在同类工程建设中具有领先水平,经济和社会效益显著。希望获奖单位和广大科技工作者进一步增强自主创新意识,积极贯彻落实“双碳”目标,为推动行业高质量发展、建设世界科技强国做出更大贡献。
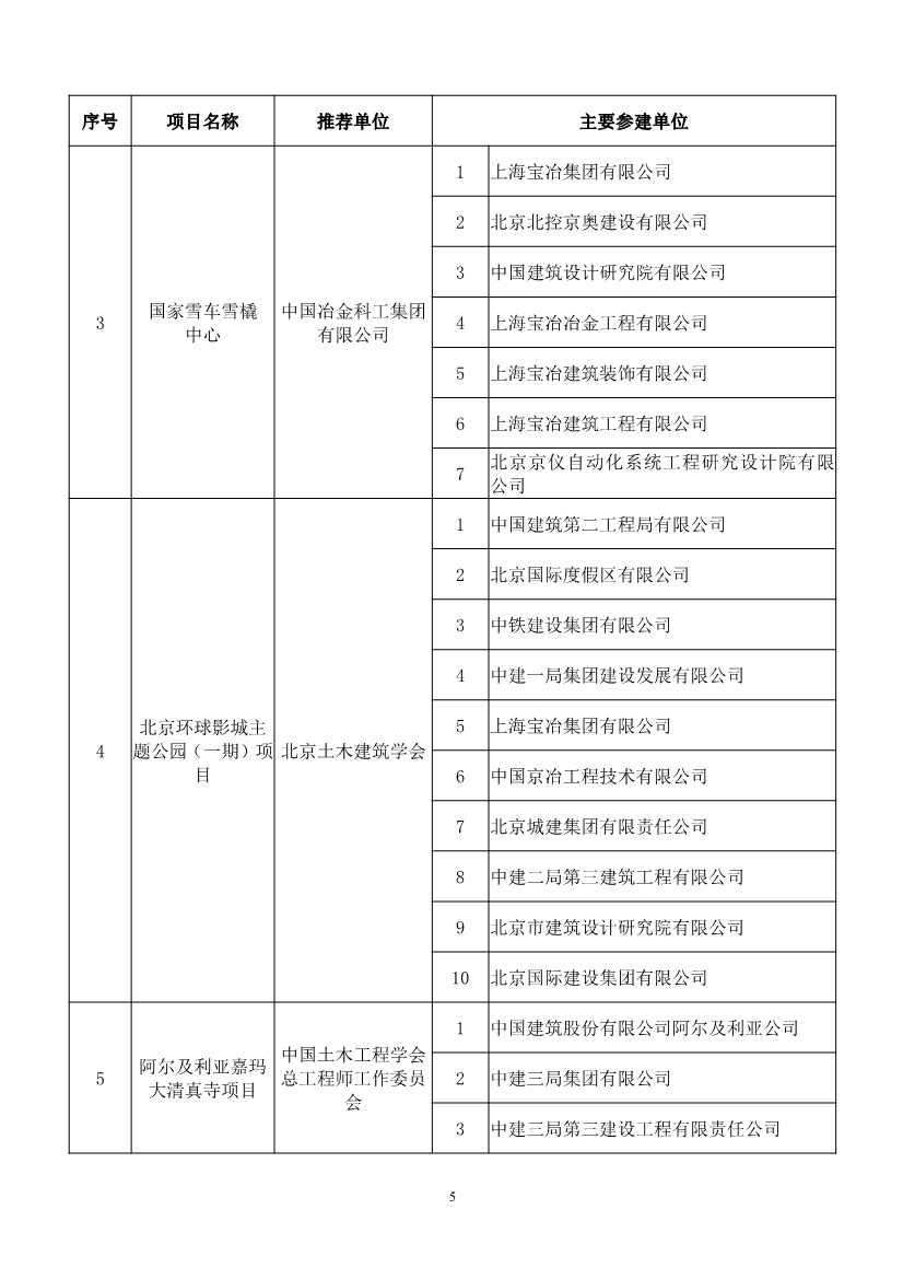
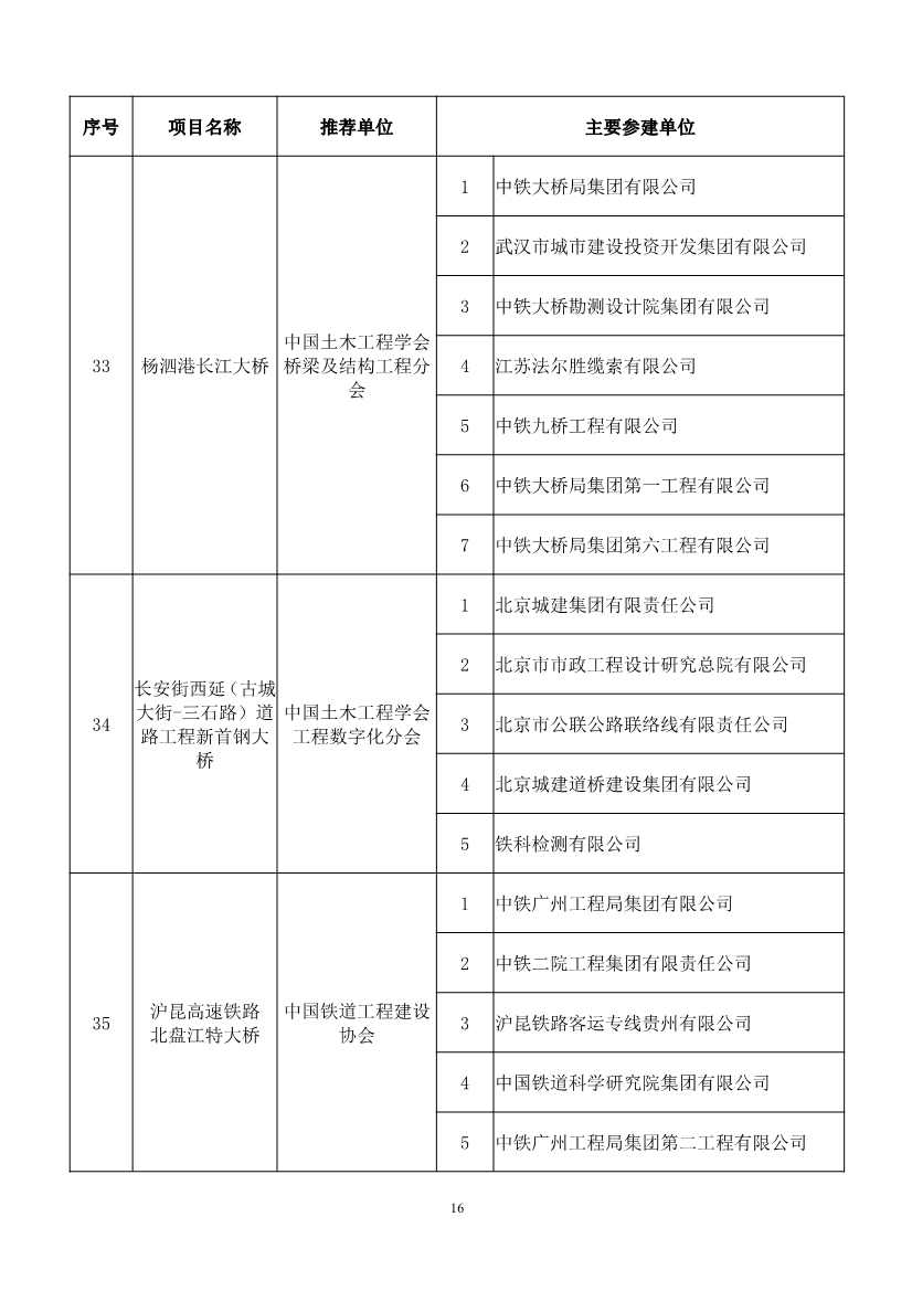
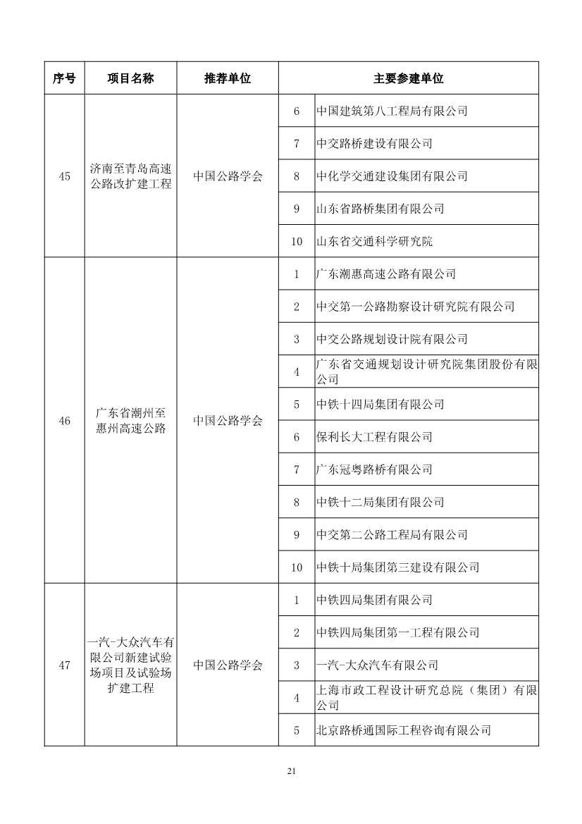
详细名单如下:





































