政策法规
您好,欢迎访问动长环保科技有限公司网站
加入收藏
网站首页
关于我们
产品展示
新闻资讯
国内新闻
国际新闻
产品报道
政策法规
您的位置:
首页
>
政策法规
.
政策法规
推荐产品
重庆市生态环境局关于开展规划环境影响评价工作的实施意见(修订)
时间:2026-02-20 04:26:29
浏览量:781
山西省落实《空气质量持续改善行动计划》实施方案
时间:2026-02-20 04:26:28
浏览量:639
重庆市生态环境局印发2024年重庆市固体废物环境管理惠企措施
时间:2026-02-20 04:26:28
浏览量:762
重庆市关于进一步加强城镇生活污水处理厂监督管理工作的通知(公开征求意见稿)
时间:2026-02-20 04:26:28
浏览量:508
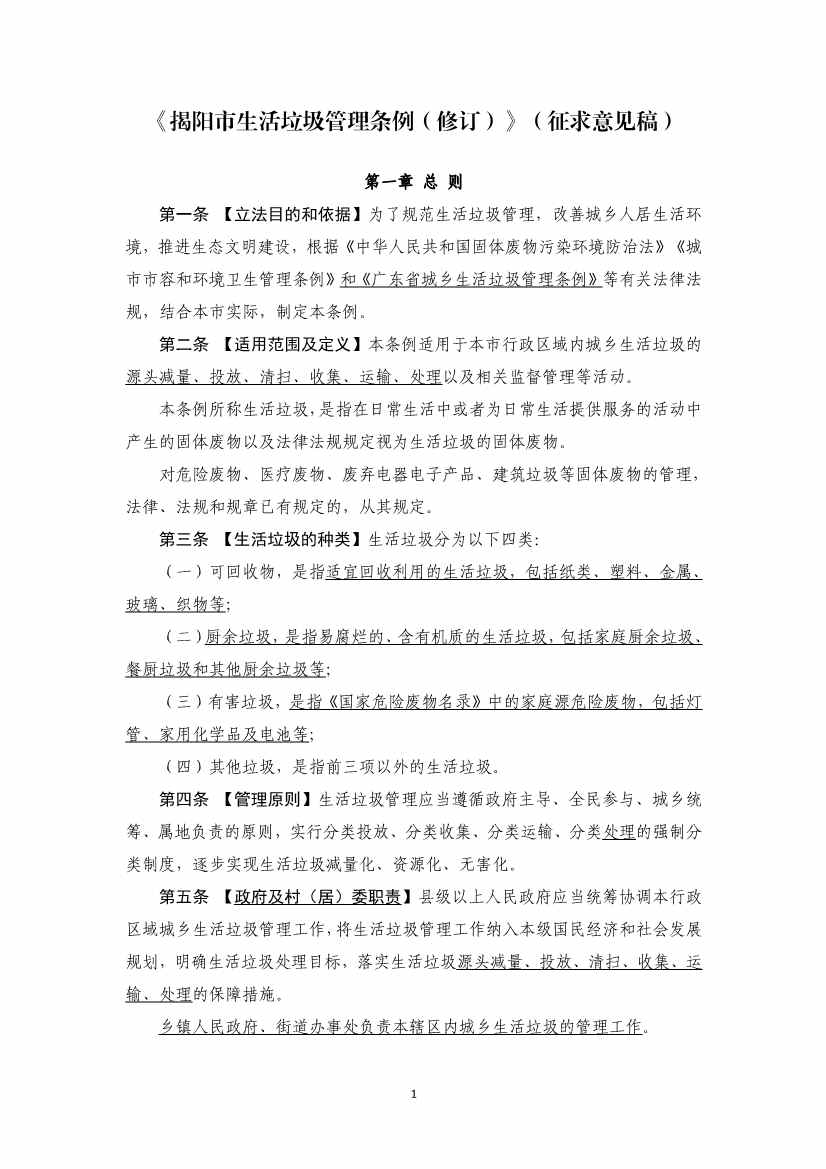
揭阳市生活垃圾管理条例(修订)(征求意见稿)公示!
时间:2026-02-20 04:25:24
浏览量:972
首页
上一页
94
95
96
97
98
下一页
末页
推荐资讯
©2026 动长环保科技有限公司 版权所有 备案号:
网站地图