政策法规
您好,欢迎访问动长环保科技有限公司网站
加入收藏
网站首页
关于我们
产品展示
新闻资讯
国内新闻
国际新闻
产品报道
政策法规
您的位置:
首页
>
政策法规
.
政策法规
推荐产品
河源市臭氧污染防治(氮氧化物和挥发性有机物协同减排)实施方案(2023-2025年)
时间:2026-02-06 11:27:28
浏览量:887
福建省关于推动陶瓷行业减污降碳协同治理的通知
时间:2026-02-06 11:26:52
浏览量:614
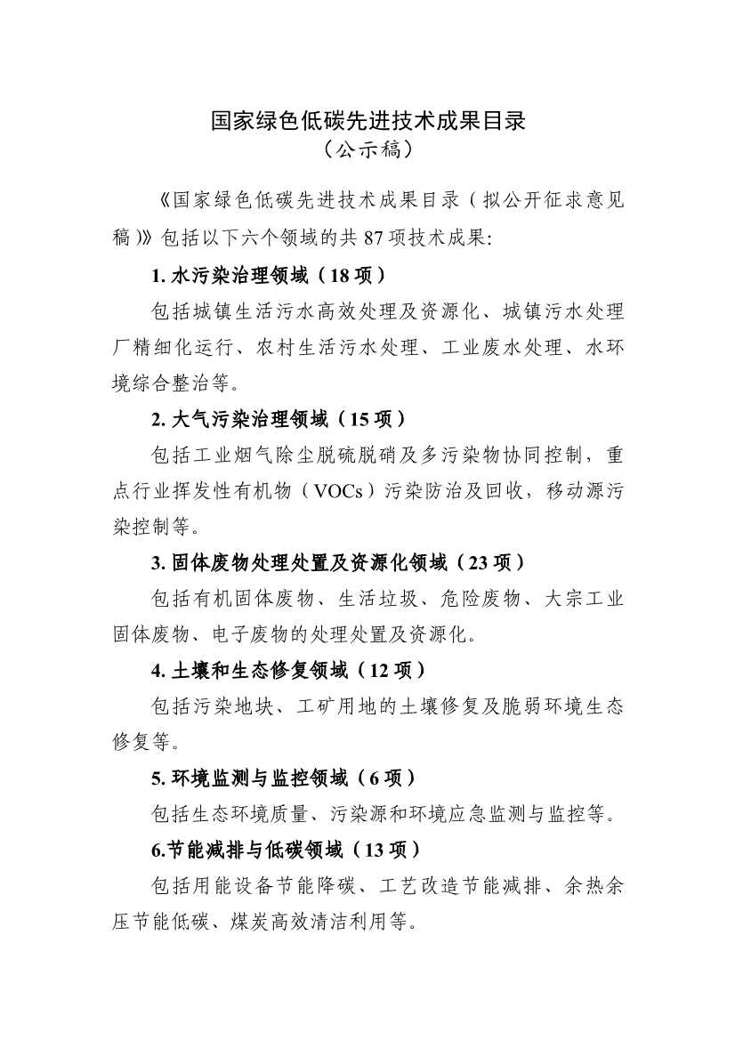
六个领域87项!科技部公示《国家绿色低碳先进技术成果目录》!
时间:2026-02-06 11:26:22
浏览量:754
上海市健全浦东新区生态环境保护制度若干规定(草案)征求意见
时间:2026-02-06 11:25:57
浏览量:886
山东省“两高”企业计量器具配备使用管理办法(试行)
时间:2026-02-06 11:25:57
浏览量:889
首页
上一页
126
127
128
129
130
下一页
末页
推荐资讯
©2026 动长环保科技有限公司 版权所有 备案号:
网站地图