政策法规
您好,欢迎访问动长环保科技有限公司网站
加入收藏
网站首页
关于我们
产品展示
新闻资讯
国内新闻
国际新闻
产品报道
政策法规
您的位置:
首页
>
政策法规
.
政策法规
推荐产品
湖北省碳排放权交易管理暂行办法(草案送审稿)征求意见
时间:2026-02-10 04:25:44
浏览量:579
生态环境部通报2023年下半年环评信用管理对象列入“黑名单”情况!
时间:2026-02-09 16:51:18
浏览量:700
《重庆市万州区镇乡污水处理厂布局专项规划(2023-2035年)》(征求意见稿)
时间:2026-02-09 16:51:15
浏览量:683
安阳市发布大气污染防治条例行政处罚裁量基准及适用规则
时间:2026-02-09 16:51:14
浏览量:832
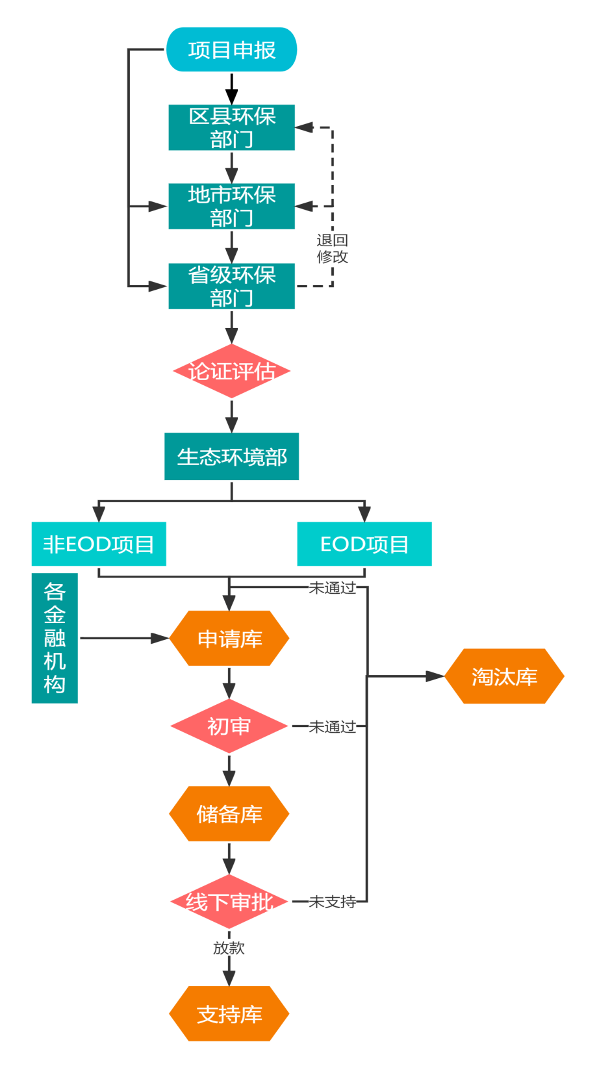
山东省印发《环保金融项目入库指南(试行)》
时间:2026-02-09 16:51:05
浏览量:942
首页
上一页
122
123
124
125
126
下一页
末页
推荐资讯
©2026 动长环保科技有限公司 版权所有 备案号:
网站地图