政策法规
您好,欢迎访问动长环保科技有限公司网站
加入收藏
网站首页
关于我们
产品展示
新闻资讯
国内新闻
国际新闻
产品报道
政策法规
您的位置:
首页
>
政策法规
.
政策法规
推荐产品
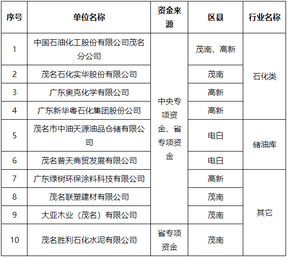
茂名市2022年度中央、广东省大气污染防治类项目的资金补助实施方案
时间:2026-02-14 04:29:09
浏览量:837
环保不良企业(红牌企业)9家 2022年度广州市企业环境信用评价拟评结果公示
时间:2026-02-14 04:29:09
浏览量:649
《眉山市新污染物治理实施方案》发布
时间:2026-02-14 04:29:08
浏览量:955
南通市减污降碳协同增效三年行动计划(2023—2025年)
时间:2026-02-14 04:29:08
浏览量:655
九江市住建局印发《九江市城乡建设领域碳达峰实施方案》!
时间:2026-02-14 04:29:08
浏览量:502
首页
上一页
103
104
105
106
107
下一页
末页
推荐资讯
©2026 动长环保科技有限公司 版权所有 备案号:
网站地图