4月28日,重庆市经信委发布《重庆市2023年利用综合标准依法依规推动落后产能退出工作实施方案》,环保方面。对照生态环境保护相关法律法规、强制性标准及《产业结构调整指导目录(2019年本)》落后生产工艺装备“(十八)其他”第6项,加大生态环境保护行政执法力度,依法处理环境违法行为,综合利用各类环境标准依法依规推动落后产能有序退出。
重庆市2023年利用综合标准依法依规推动落后产能退出工作实施方案
为深入贯彻落实党的二十大精神,全面落实党中央、国务院努力实现碳达峰碳中和、深入打好污染防治攻坚战等决策部署,做好重庆市利用综合标准依法依规推动落后产能退出工作,特制定本方案。
一、总体思路
以习近平新时代中国特色社会主义思想为指导,全面贯彻落实党的二十大精神,全面落实习近平总书记对重庆所作重要讲话和系列重要指示批示精神,立足新发展阶段,完整、准确、全面贯彻新发展理念,积极融入和服务新发展格局,认真落实国家部委和市委、市政府关于实现碳达峰碳中和、深入打好污染防治攻坚战、节能减排等工作安排,坚持稳字当头、稳中求进,有序推动各行业各领域能耗、环保、安全、技术达不到标准和生产不合格产品或淘汰类产能依法依规退出,为新时代新征程新重庆建设作出积极贡献。
二、主要任务
(一)能耗方面。严格执行《中华人民共和国节约能源法》,对达不到国家能耗标准的产能,按国家要求限期整改,逾期未整改或经整改仍未达标的,依法关停退出。对国家明令淘汰的高耗能、高耗水设备(产品、工艺、技术、装备)按国家规定予以淘汰。〔市经济信息委、市发展改革委按职责分工负责,各区县政府,两江新区、西部科学城重庆高新区、万盛经开区管委会具体落实(以下统称区县政府)。以下各项工作均需各区县政府具体落实,不再重复列出〕
1.开展年度工业节能监察。按照工业和信息化部工作安排,认真开展国家专项工业节能监察。根据我市工业用能实情,筹划组织市级重点工业节能监察。严格落实国家工业节能监察其他相关部署。
2.强化重点领域节能降碳。认真落实《关于严格能效约束推动重点领域节能降碳的若干意见》《关于发布〈高耗能行业重点领域能效标杆水平和基准水平(2021年版)〉的通知》《关于发布〈高耗能行业重点领域节能降碳改造升级实施指南(2022年版)〉的通知》等文件要求,对能效在基准水平以下,且难以在规定时限通过改造升级达到基准水平以上的产能,继续通过市场化方式、法治化手段推动其加快退出。
3.加快淘汰重点用能落后产品设备。严格执行《重点用能产品设备能效先进水平、节能水平和准入水平(2022年版)》,严把节能审查关,企业新建、改扩建项目不得采购使用能效低于准入水平的产品设备,新建年耗能1万吨标准煤及以上项目,以及获得中央预算内投资等财政资金支持的项目,其主要用能产品设备原则上不得采购使用能效低于节能水平的产品设备;结合节能监察,督促企业依法依规淘汰老旧落后产品设备。
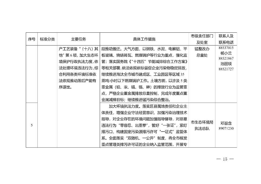
(二)环保方面。对照生态环境保护相关法律法规、强制性标准及《产业结构调整指导目录(2019年本)》落后生产工艺装备“(十八)其他”第6项,加大生态环境保护行政执法力度,依法处理环境违法行为,综合利用各类环境标准依法依规推动落后产能有序退出。(市生态环境局负责)
1.强化重点管控领域。加强对全市重点行业、重点领域、重点园区的监管,深入分析研判重点排污单位污染排放情况。水方面,以长江经济带化工行业水污染防治规范整治为重点,综合利用市场化、法治化手段推动搬迁。大气方面,以钢铁、水泥、电解铝、平板玻璃、烧结砖瓦、燃煤锅炉等行业为重点,强化监管;落实国务院《“十四五”节能减排综合工作方案》等相关部署,依法依规依标督促企业污染物稳定排放,继续推进淘汰全市城市建成区、工业园区等区域35蒸吨/小时以下燃煤锅炉工作。土壤方面,以涉及5类重金属(铅、汞、镉、铬、砷)的排放行业为监管重点,严格企业重金属排放总量控制,完成年度重点重金属减排目标;继续推进锰污染综合整治。
2.加大环境执法力度。落实区县属地责任和企业主体责任,增强企业守法经营意识,加强污染治理技术指导,对企业存在的环境问题加强指导督导,对恶意违法行为“零容忍、出重拳”,管好“一张证”,紧盯排污口,构建固定污染源排污许可“一证式”监管体系。全面落实“双随机、一公开”制度,将全市核发重点管理类排污许可证的企业纳入监管范围,开展专项排查整治。全面巩固排污许可核心制度,强化环境影响评价、排污许可核发、证后执法检查等环节的有效衔接,构建固定污染源排污许可“一证式”监管体系。
3.加强日常动态监管。持续加强重点单位污染源自动监控运行监管,进一步完善以自动监控为主的非现场执法监管体系,夯实排污单位主体责任,确保自动监控数据的真实、准确、完整、有效,充分利用自动监控的非现场监管机制,全面提升环境监管执法效能。
(三)质量方面。严格执行《中华人民共和国产品质量法》,对照《产业结构调整指导目录(2019年本)》“落后生产工艺装备(十八)其他”第6项和“落后产品”,以钢铁、煤炭、水泥、电解铝、平板玻璃、烧结砖瓦等行业为重点,通过完善综合标准体系,严格常态化执法和强制性标准实施,促使落后产品和其他达不到国家强制性标准的产品退出市场,促进产能过剩矛盾得到缓解,环境质量得到改善,产业结构持续优化升级。(市市场监管局负责)
1.强化生产许可证管理。严格执行《产业结构调整指导目录(2019年本)》以及环保、能耗、安全、质量方面的法律法规、国际公约和强制性标准,做好钢铁、水泥企业工业产品生产许可换(发)证受理、审查和审批工作,对落后产能项目,不受理企业工业产品生产许可证申请,已受理的一律不予行政许可。将钢铁、水泥产品生产许可获证企业监督检查纳入“双随机、一公开”抽查计划,实行100%全覆盖检查,对检查中发现的违法违规问题,及时依法依规严肃处理。
2.开展产品质量监督抽查。保持钢铁、水泥、电解铝、平板玻璃、烧结砖瓦等产品监督抽查力度,认真执行年度监督抽查计划。全面落实监督抽查后处理有关要求,做好结果送达、异议复检、责令整改、产品复查等环节工作,督促企业落实好产品质量安全主体责任,确保监督抽查形成闭环。对产品质量达不到强制性标准要求的企业,严格按照《中华人民共和国产品质量法》相关条款,依法查处并责令限期整改,在6个月内未整改或经整改仍未达标的,依法吊销营业执照,依法关停退出。
3.加强产品质量执法。将严厉打击钢铁、水泥、电解铝、平板玻璃、砖瓦等产品无证生产、不符合标准、以假充真、以次充好等违法行为作为常态化执法内容。对照《产业结构调整指导目录(2019年本)》“落后生产工艺装备(十八)其他”第6项和“落后产品”,长期坚持对执法中发现的不达标问题依法依规处置。利用日常监督信息,以无证、无照、“黑窝点”情况为重点,排查涉及钢铁、水泥、电解铝、平板玻璃、烧结砖瓦等产品的生产企业。加强信息沟通、相互协调,坚决依法取缔“地条钢”,严防“地条钢”死灰复燃。对生产企业质量违法行为,做到有举报必查,有线索反映必查,依法严格处罚。
4.加大重点用能产品设备质量监管力度。依法依规禁止能效低于《重点用能产品设备能效先进水平、节能水平和准入水平(2022年版)》中准入水平的产品设备生产销售,严厉打击能效水平虚假宣传行为。
(四)安全方面。对照《中华人民共和国安全生产法》和《淘汰落后安全技术装备目录(2015年第一批)》《推广先进与淘汰落后安全技术装备目录(2017年)》《金属冶炼企业禁止使用的设备及工艺目录(第一批)》及《产业结构调整指导目录(2019年本)》“落后生产工艺装备(十八)其他第6项”,对安全生产条件达不到相关法律、行政法规和国家标准或行业标准要求的产能,立即停产停业整顿;经停产停业整顿仍达不到法定安全生产条件的,依法予以关闭,有关部门依法吊销其相关证照。(市应急局负责)
1.分级分类继续推进企业安全生产标准化达标创建。在钢铁、水泥、电解铝、平板玻璃、烧结砖瓦等行业全面推行企业安全生产标准化创建工作。钢铁、水泥(熟料生产)、电解铝(含深井铸造铝加工)、平板玻璃等行业企业100%创建二级及以上等级安全生产标准化,水泥(粉磨加工)、烧结砖瓦等行业企业100%创建三级及以上等级安全生产标准化。
2.突出重点开展重大事故隐患排查治理。全面落实《工贸行业重大生产安全事故隐患判定标准(2017版)》具体要求,在钢铁、水泥、电解铝、平板玻璃、烧结砖瓦等行业全面开展重大事故隐患专项治理“回头看”。钢铁企业,坚决淘汰《金属冶炼企业禁止使用的设备及工艺目录(第一批)》中涉及的设备及工艺,重点对钢铁企业8项重大生产安全事故隐患、柴油等危险化学品储存使用等方面进行重点执法检查。水泥企业,重点对煤磨系统粉尘防爆6项重大生产安全事故隐患、有限空间作业条件确认2项重大生产安全事故隐患、建材行业水泥企业相关3项重大生产安全事故隐患等方面进行重点执法检查。电解铝企业,重点对有色行业7项重大生产安全事故隐患、铝水包转运安全管控、自备发电制氢站等方面进行重点执法检查。平板玻璃企业,重点对平板玻璃企业相关2项重大生产安全事故隐患、制氢装置安全管理等方面进行重点执法检查。烧结砖瓦企业,重点对柴油等危险化学品储存使用、安全生产标准化是否达标等方面进行重点执法检查。
3.继续抓好危险化学品安全监管。坚决按照《淘汰落后危险化学品安全生产工艺技术设备目录(第一批)》淘汰所列设备及工艺,进一步加强对危险化学品企业重大生产安全事故隐患、安全生产标准化是否达标等方面进行重点执法检查,提升危险化学品企业本质安全水平。
(五)技术方面。对照《产业结构调整指导目录(2019年本)》所列“落后生产工艺装备”〔“(十八)其他”中的第6项除外,下同〕,按照有关规定淘汰相关工艺技术装备。做好国家产业政策新部署新要求的跟进落实。巩固取缔“地条钢”成果,严防死灰复燃。(市经济信息委、市发展改革委、市能源局按职责分工负责)
1.谋划落后生产工艺装备集中摸排整治。根据新版《产业结构调整指导目录》发布实施时序安排,对标新版目录所列落后生产工艺装备,及时跟进组织开展全面摸排,建立工作台账打卡推进处置。
2.大力整治虚拟货币“挖矿”活动。建立常态化工作机制,重点打击集中式、产业化虚拟货币挖矿项目。按照国家有关要求,持续推进重点名单“清零”。
3.落实能源绿色低碳转型行动部署。按照国家能源局工作时序安排,有序稳妥淘汰煤电(含燃煤热电)落后产能。
4.严防“地条钢”死灰复燃。持续保持高压态势,继续运行群众举报处置响应机制,严惩违法建设生产销售“地条钢”。加快足航钢铁、永航钢铁“回头看”发现问题整改进度。国网市电力公司指导各区县供电部门加强对用电量异常企业的监测,及时将用电异常企业信息报当地区县政府。
三、政策措施
(一)加大技术扶持。在全市传统支柱产业实施“五个赋能”(数智赋能、创研赋能、生态赋能、平台赋能、金融赋能)、实现“五个优化”(优化技术工艺、优化产品体系、优化产品质量、优化产业链条、优化经济效益)专项行动,大力推动传统行业转型升级。加强行业准入(规范)管理,推广先进适用技术,引导企业进行技术改造,提高运营效率。(市经济信息委负责)
(二)落实价格政策。对钢铁、水泥、电解铝等“两高”行业能耗、电耗达不到强制性标准产能和存在淘汰类产能的落后企业,落实差别电价、阶梯电价等电价上浮政策。将虚拟货币“挖矿”项目纳入差别电价政策实施范围,执行“淘汰类”企业电价。(市发展改革委、市经济信息委、国网市电力公司按职责分工负责)
(三)执行差别化信贷政策。继续控制落后产能企业信贷投放,巩固落后产能企业信贷结构调整成效。引导督促银行业金融机构落实有保有控的金融政策,对有效益、有前景,且主动退出落后产能、实施兼并重组的企业,按照风险可控、商业可持续原则,积极予以信贷支持。引导银行业机构充分借助发挥债委会作用,运用法治化、市场化手段妥善处置落后产能退出企业的债务和银行不良资产。(人行重庆营管部、重庆银保监局按职责分工负责)
(四)做好职工安置。指导企业落实主体责任,依法妥善处理劳动关系,制定好职工安置方案和风险处置预案。落实促进自主创业、鼓励企业吸纳就业和帮扶困难人员就业等各项政策,做好社保关系接续和转移,按规定落实好社会保障待遇。加强职业介绍和技能培训,增强失业人员的再就业能力。(市人力社保局负责)
(五)盘活土地资源。严格执行产业准入政策,严禁向不符合产业政策的项目供地。支持涉落后产能企业用好存量土地,促进更新改造和土地再开发利用。(市规划自然资源局负责)
(六)强化惩戒约束。加强相关信用信息归集,对未按期完成落后产能退出的企业,由相关职能部门将有关信用信息录入国家和我市公共信用信息平台。全市各级各部门按照有关规定查询、利用信用信息,依法依规开展失信约束惩戒,对逾期不履行行政处罚决定的依法申请人民法院强制执行。(市发展改革委、市经济信息委、市财政局、市人力社保局、市规划自然资源局、市生态环境局、市应急局、市市场监管局、市能源局、人行重庆营管部、重庆银保监局按职责分工负责)
四、工作要求
(一)强化工作协同。市级有关部门要围绕年度重点工作和具体任务,全面做好摸排,及时了解、掌握工作进展,定期组织监督检查,对进展较慢的区县,采取通报、约谈等方式进行督办。各区县政府要切实履行属地责任,依法依规推动落后产能应退尽退。
(二)抓好信息公开。市经济信息委、市生态环境局、市应急局、市市场监管局要定期在“信用中国(重庆)”“国家企业信用信息公示平台(重庆)”等网站公布当年执法监督执行情况,披露不达标应限期整改的企业名单(“黄牌”名单),以及经整改仍不达标、已依法关闭的企业名单(“红牌”名单)。市生态环境局要定期更新重点排污单位名单,开展环境信用评价工作,定期公布违法企业名单及处罚情况。市市场监管局要按规定公布相关产品行政许可和查处违法案件情况。
(三)做好信息报送。各区县政府、市级有关部门要及时将方案制定、执法监管、年度总结等工作进展情况及存在的问题报送市利用综合标准依法依规推动落后产能退出工作领导小组办公室。领导小组办公室形成2023年度落后产能退出情况书面报告,经市政府同意后,报送工业和信息化部和国家能源局。
(四)完善联动机制。积极用好“八张问题清单”,将“八张问题清单”全链条管理和闭环管理贯穿推动落后产能退出工作全流程、全过程。发挥落后产能举报处置机制作用,及时将行业协会、企事业单位、市民等社会公众关于落后产能的举报线索信息按职责分工推送市利用综合标准依法依规推动落后产能退出工作领导小组成员单位核实查处。











