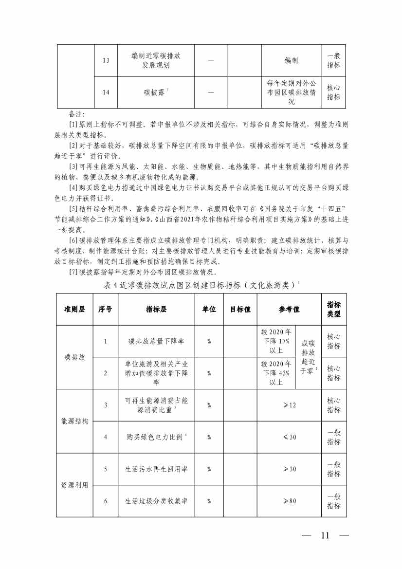
北极星环保网获悉,3月10日,山西省生态环境厅发布关于推进近零碳排放示范工程建设的通知,通知指出,通过竞争性选拔,确定部分基础条件好、积极性高、特色突出的地市,支持开展近零碳排放工程建设典型示范。2023年上半年组织开展首批近零碳排放示范工程创建评审工作,完成创建方案评估和试点挂牌。2023至2024年,组织对试点示范项目开展跟踪评估。2025年,首批近零碳排放示范工程试点建设基本完成,近零碳排放建设示范效应初步显现,形成全社会各行业各领域绿色低碳发展模式示范样板。
示范城市名额为地级市2-3个。申报地方应具备碳排放统计核算能力和低碳技术研发与应用基础,围绕园区(县区)、社区、公共机构、建筑和企业等领域,开展2—5个不同类型近零 碳示范工程试点建设。



























