为推动重点工业领域节能降碳和绿色转型,如期实现碳达峰目标,四平市工业和信息化局印发《四平市水泥、平板玻璃行业节能降碳技术改造实施方案(2021-2025年)》,详情如下:
四平市水泥、平板玻璃行业节能降碳技术改造实施方案(2021-2025年)
按照国家发改委等部门《关于严格能效约束推动重点领域节能降碳的若干意见》(发改产业〔2021〕1464号)、《关于发布<高耗能行业重点领域能效标杆水平和基准水平(2021年版)>的通知》(发改产业〔2021〕1609号)、《关于发布<高耗能行业重点领域节能降碳改造升级实施指南(2022年版)>的通知》(发改产业〔2022〕200号)、吉林省发改委等部门《关于印发严格能效约束推动重点领域节能降碳行动方案的通知》(吉发改产业联〔2021〕978号)、吉林省发改委关于印发《吉林省固定资产投资项目节能审查实施办法(修订版)的通知》(吉发改环资〔2019〕677号)等要求,为推动重点工业领域节能降碳和绿色转型,坚决遏制“两高”项目盲目发展,确保如期实现碳达峰目标,我们对四平市水泥熟料、平板玻璃行业企业进行排查,对所涉及的装置能效情况进行摸底,并结合企业实际制定本方案。
一、水泥行业
四平市共有4户水泥熟料生产企业,分别为吉林省天茂水泥集团有限公司、四平金隅水泥有限公司、四平北方水泥有限公司和亚泰集团伊通水泥有限公司。吉林省天茂水泥集团有限公司有一条4000吨/日水泥熟料生产线,产能132万吨/年;四平金隅水泥有限公司有一条2500吨/日水泥熟料生产线,产能77.5万吨/年;四平北方水泥有限公司有一条2500吨/日水泥熟料生产线,产能77.5万吨/年;亚泰集团伊通水泥有限公司有一条2500吨/日水泥熟料生产线,产能77.5万吨/年。能效均在基准水平和标杆水平之间。
(一)吉林省天茂水泥集团有限公司
燃煤催化剂的应用:
1.推进步骤。
开展燃煤催化剂的调研→汇总可行方案→测试并优化方案→应用实施
2.改造期限。
2024-2025年
3.技术路线。
燃煤催化剂所含的各种化学成分通过煤炭孔隙快速渗透、与煤中的可燃物结合,降低了煤的反应活化能,使煤炭活化自身所需消耗的能量降低,在热值总量不变的情况下,得到可用能增加。一些燃烧从煤炭颗粒体内部产生,所形成的局部热胀促进煤炭颗粒的破裂,破裂后的煤炭颗粒体积缩小,燃烧更完全。
4.工作节点和预期目标。
2024年开展燃煤催化剂的调研、方案汇总工作,择机进行生产实验,选取实验效果最佳的进行持续使用。吨熟料节煤1~3kg,综合能耗≤115kgce/t,介于标杆水平和基准水平之间。
燃料替代项目:
1.推进步骤。
开展有热值物料的资源调研,形成替代燃料资源汇总档案→到已成功应用替代燃料工厂进行调研学习→确定替代燃料种类并完善相应投加工艺→少量投加实验→窑系统调整优化→提高加入量→再优化
2.改造期限。
2024-2025年
3.技术路线。
使用生物质衍生燃料和处置含热值的固体废弃物,减少原煤的消耗。
4.工作节点和预期目标。
2024年开展有热值物料的资源调研及资源汇总工作,利用冬季错峰生产期间进行投加部分的改造,复产后择机进行生产实验,调整优化,选择适合我公司窑系统的替代燃料。吨熟料节煤1~3kg,综合能耗≤115kgce/t,介于标杆水平和基准水平之间。
(二)四平金隅水泥有限公司
四平金隅水泥有限公司于2020年12月将77.5万吨/年产能置换给冀东水泥磐石有限责任公司,窑停止运行时间2022年10月中旬,窑主体拆除时间2024年4月份之前,拟对外转让处置。
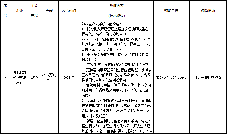
(三)四平北方水泥有限公司
熟料生产线系统节能改造:
1.推进步骤。
篦冷机入煤磨管道改造、AQC锅炉的管道口改造、窑头窑尾改造、调整风管、窑尾喷煤管改造、撒料箱改造、旋风筒改造、新增一套生料均化智能双循环系统
2.改造期限。
2021年
3.技术路线。
1、篦冷机入煤磨管道上增加多管旋风收尘器,提高入窑煤粉热值(投资40万)。
2、在入AQC锅炉的管道口前端距壁板1.5m高处增加迎风墙,防止AQC抢风,提高二、三次风温(随工艺检修进行);
3、更换窑头窑尾密封,减少系统漏风(投资24.81万)
4、三次风管入分解炉的位置及形状进行调整。
5、更换窑尾喷煤管同时进行位置调整,使得从三次风管出来的热风优先与煤粉混合,加热煤粉后再与4级来的生料粉混合。
6、各级撒料箱更换及位置调整,优化物料的分散效果,使得换热效果更充分,降低一级出口温度。
7、抬高各级旋风筒进风口顶部350mm,增加管道的横截面积,降低风速,提高热交换效率(4-7为奥通公司设计方案,合计投资676万元,含耐火材料及施工)
8、新增一套生料均化智能双循环系统,稳定入窑生料波动,提高生料均化效果,解决生料磨躲峰时,入窑KH偏高问题。(投资19.8万)。
4.工作节点和预期目标。
2021年能效达到109kgoe/t
冷却水塔改造:
1.推进步骤。
加高填料、加大风机直径、抬高进风处
2.改造期限。
2022年
3.技术路线。
第一:填料目前安装三层计1.5米,整改方案为:加高一层增加到2米高,减慢循环水的流速,提高散热效果。
第二:目前风机直径4.7米,电机功率30KW,目前风量大约600000m3/h,整改方案为:风机直径加大为6米,电机功率配置45KW,风量提高到1000000m3/h,提高排风量更好的达到温降效果。
第三:进风处抬高1米,加大进风面积,提高降温效果。(投资40万)。
4.工作节点和预期目标。
2022年出塔水温降低15℃
(四)亚泰集团伊通水泥有限公司
生物质秸秆颗粒替代燃料升级改造项目:
1.推进步骤。
建设料仓、输送机构、位置检测传感器、PLC控制等,实现生物质秸秆颗粒的自动上料,稳定投料量
2.改造期限。
2021年1月-2022年12月
3.技术路线。
生物质颗粒使用量200吨/天,建设料仓、输送机构、位置检测传感器、PLC控制等,实现生物质秸秆颗粒的自动上料,稳定投料量
4.工作节点和预期目标。
2022年熟料综合能耗可达112kgce/t
生物质粉替代燃料项目:
1.推进步骤。
建设生物质粉仓基础、生物质粉料仓、双轴搅拌机、单管铰刀计量称等,实现生物质粉入磨粉磨入窑燃烧替代煤粉
2.改造期限。
2023年1月-2023年6月
3.技术路线。
生物质粉使用量150吨/天,建设生物质粉仓基础、生物质粉料仓、双轴搅拌机、单管铰刀计量称等,实现生物质粉入磨粉磨入窑燃烧替代煤粉
4.工作节点和预期目标。
2023年熟料综合能耗可达107kgce/t
二、平板玻璃行业
四平市共有2户平板玻璃生产企业,分别为吉林迎新玻璃有限公司和金垦玻璃工业双辽有限公司。吉林迎新玻璃有限公司有两条700t/d的浮法玻璃生产线,产能840万重量箱/年。金垦玻璃工业双辽有限公司有一条600t/d玻璃生产线和400t/d玻璃生产线(2008年11月停产至今),产能620万重量箱/年。能效均在基准水平和标杆水平之间。
(一)吉林迎新玻璃有限公司
1.推进步骤。
在原厂区将2条700t/d生产线升级改造1条1300t/d的“一窑三线”光伏玻璃盖板、汽车玻璃、电子玻璃生产线,以及配套的低温余热发电系统、烟气脱硫、脱硝、除尘系统。
2.改造期限。
2023年至2024年。
3.技术路线。
为更好的节能降碳,进行玻璃熔窑技术的创新。在原厂区将2条700t/d生产线升级改造1条1300t/d的“一窑三线”光伏玻璃盖板、汽车玻璃、电子玻璃生产线。
4.工作节点和预期目标。
到2024年年底,能效达到10千克标准煤/重量箱。
(二)金垦玻璃工业双辽有限公司
1.推进步骤。
利用现运行的600吨浮法玻璃生产线和停产的400吨浮法玻璃生产线产能进行生产线升级改造,建设1000t/d一窑两线浮法玻璃生产线项目。
2.改造期限。
2025年3月至2026年11月
3.技术路线。
将原两条生产线升级改造成1000吨一窰两线优质浮法玻璃生产线,主要生产优质浮法玻璃汽车原片,产品市场面向福耀集团各汽车玻璃事业部,由此提高企业市场竞争力及抗风险能力,促进公司健康高效发展。
4.工作节点和预期目标。
到2026年11月能效达到10千克标准煤/重量箱
附件:节能降碳技术改造时间表





