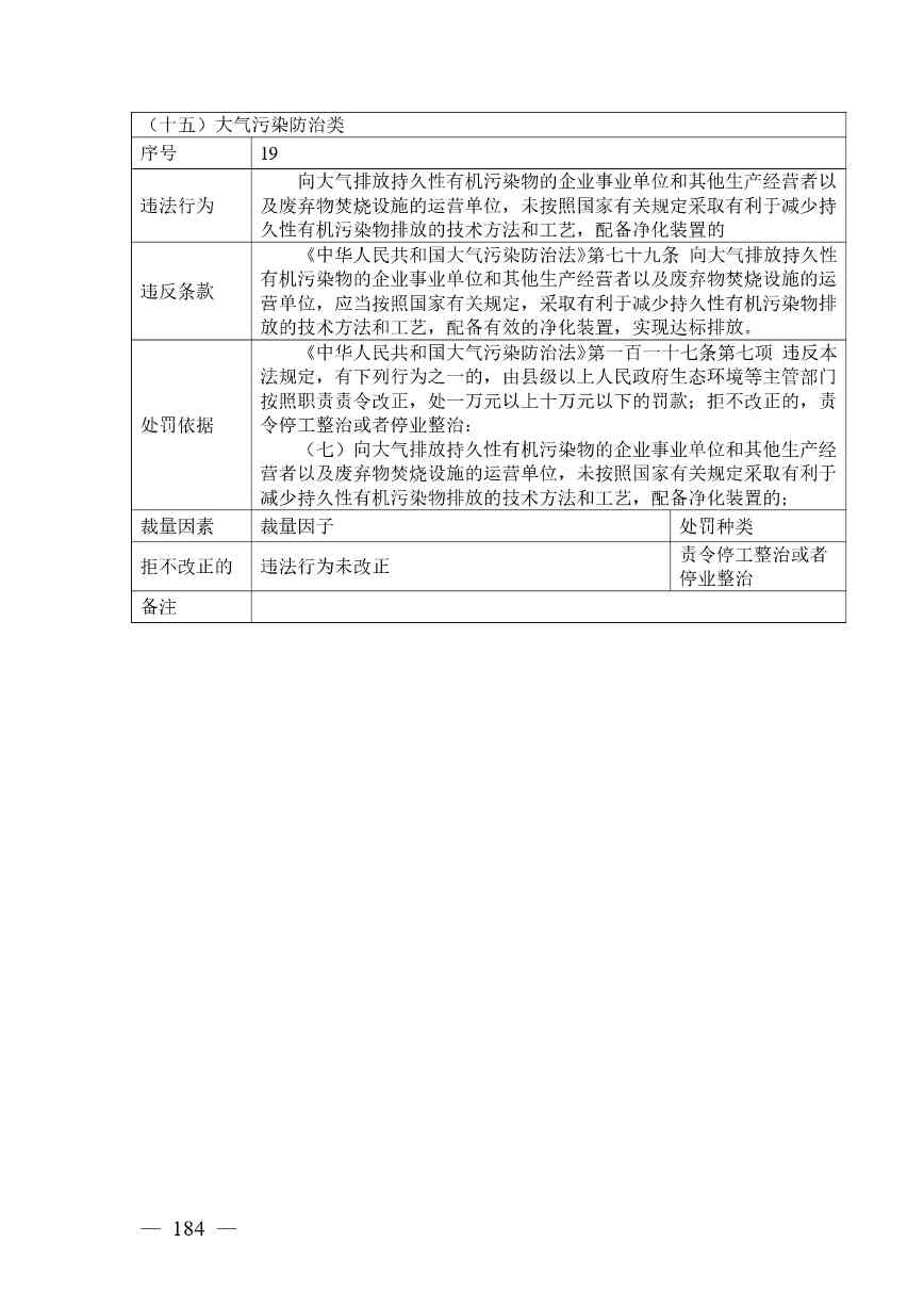
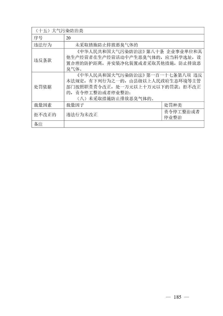
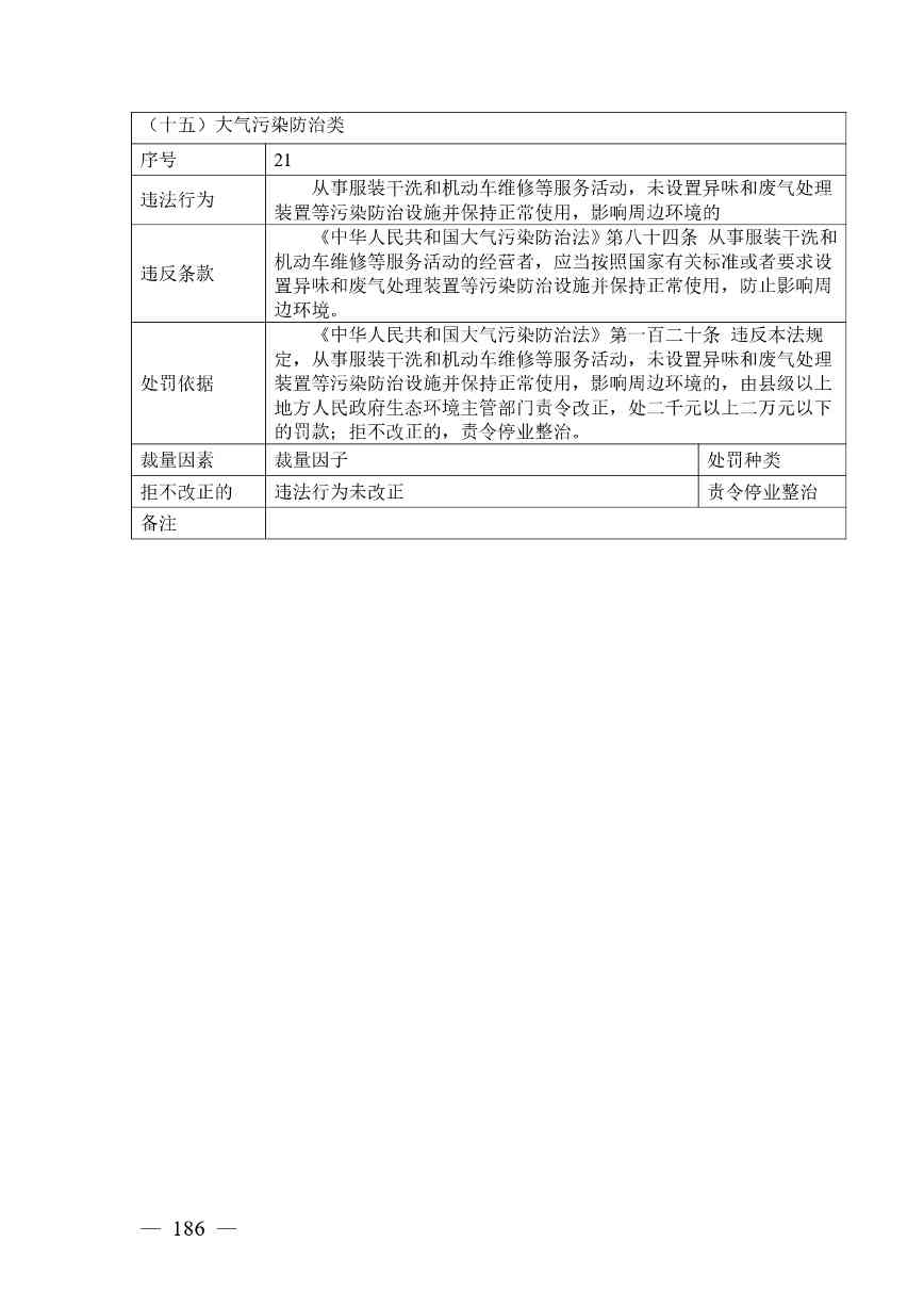
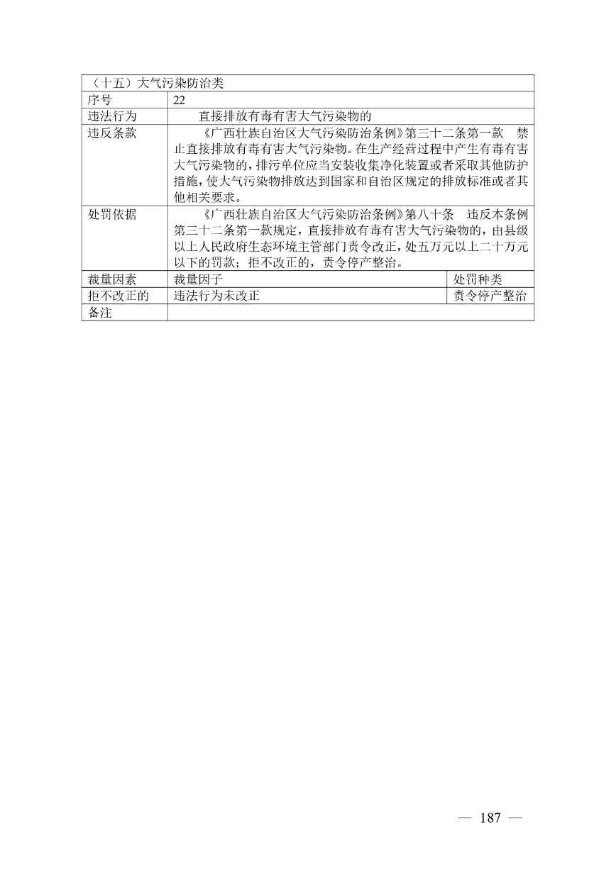
据悉,广西发布关于公开征求《广西壮族自治区生态环境非罚款类行政处罚裁量规则(征求意见稿)》意见的公告,截止日期2024年5月27日。详情如下:
自治区生态环境厅关于公开征求《广西壮族自治区生态环境非罚款类行政处罚裁量规则(征求意见稿)》意见的公告
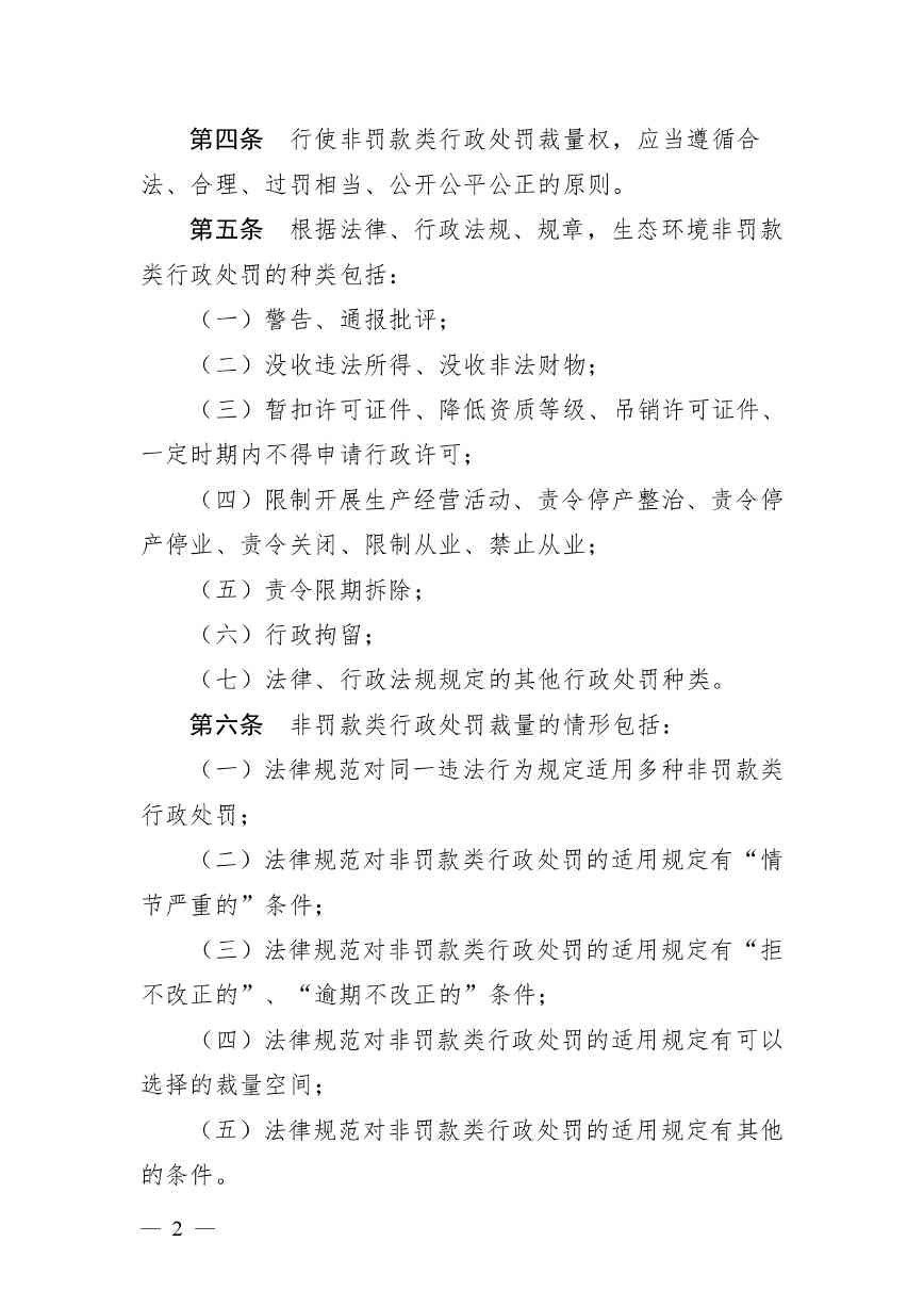
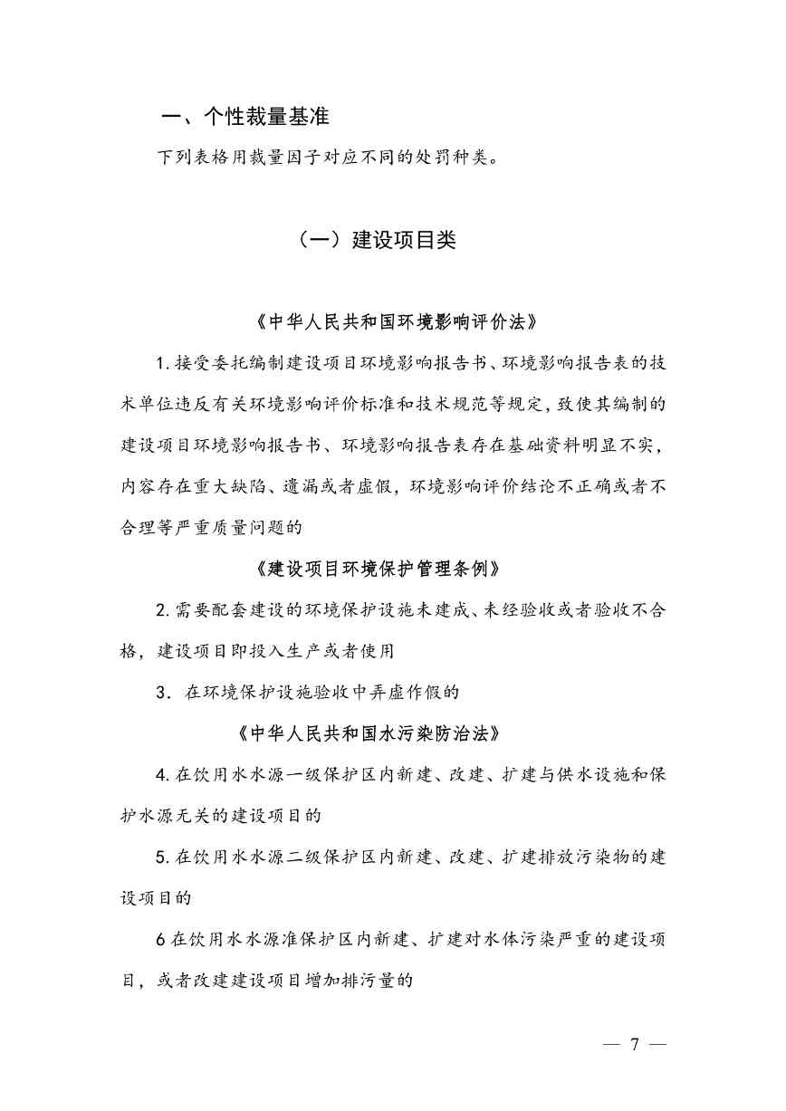
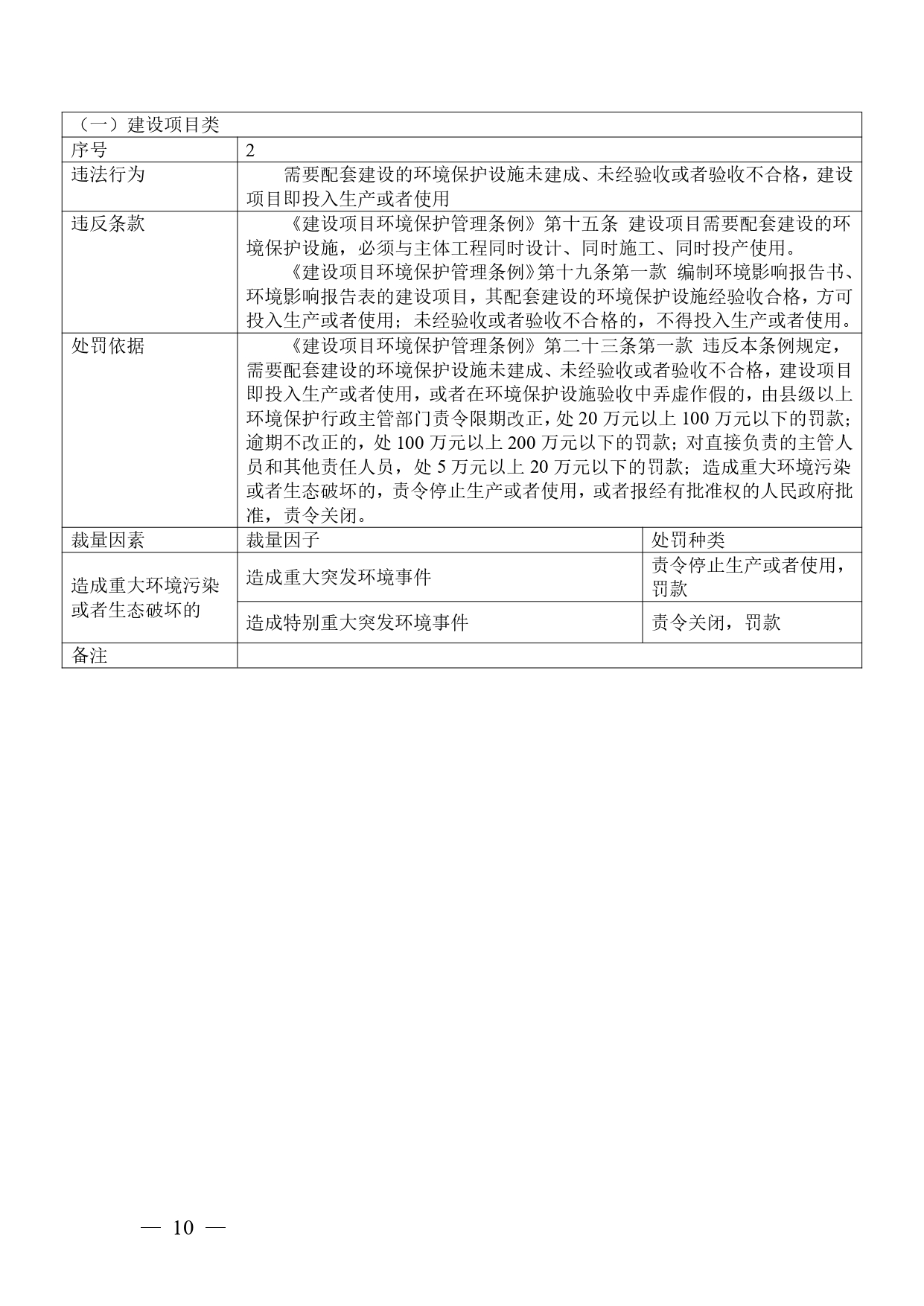
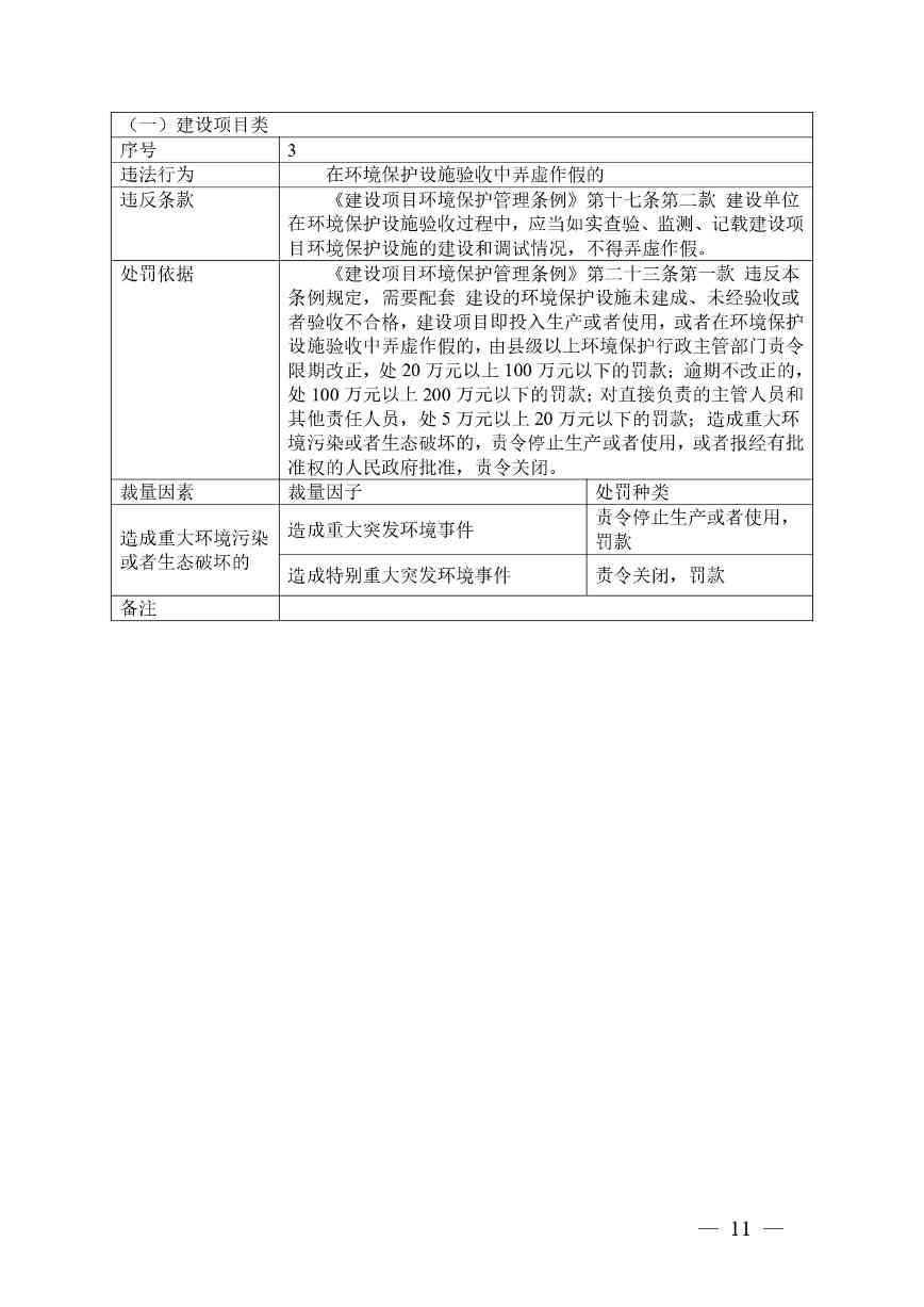
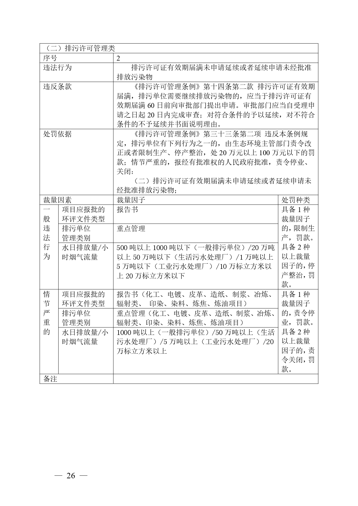
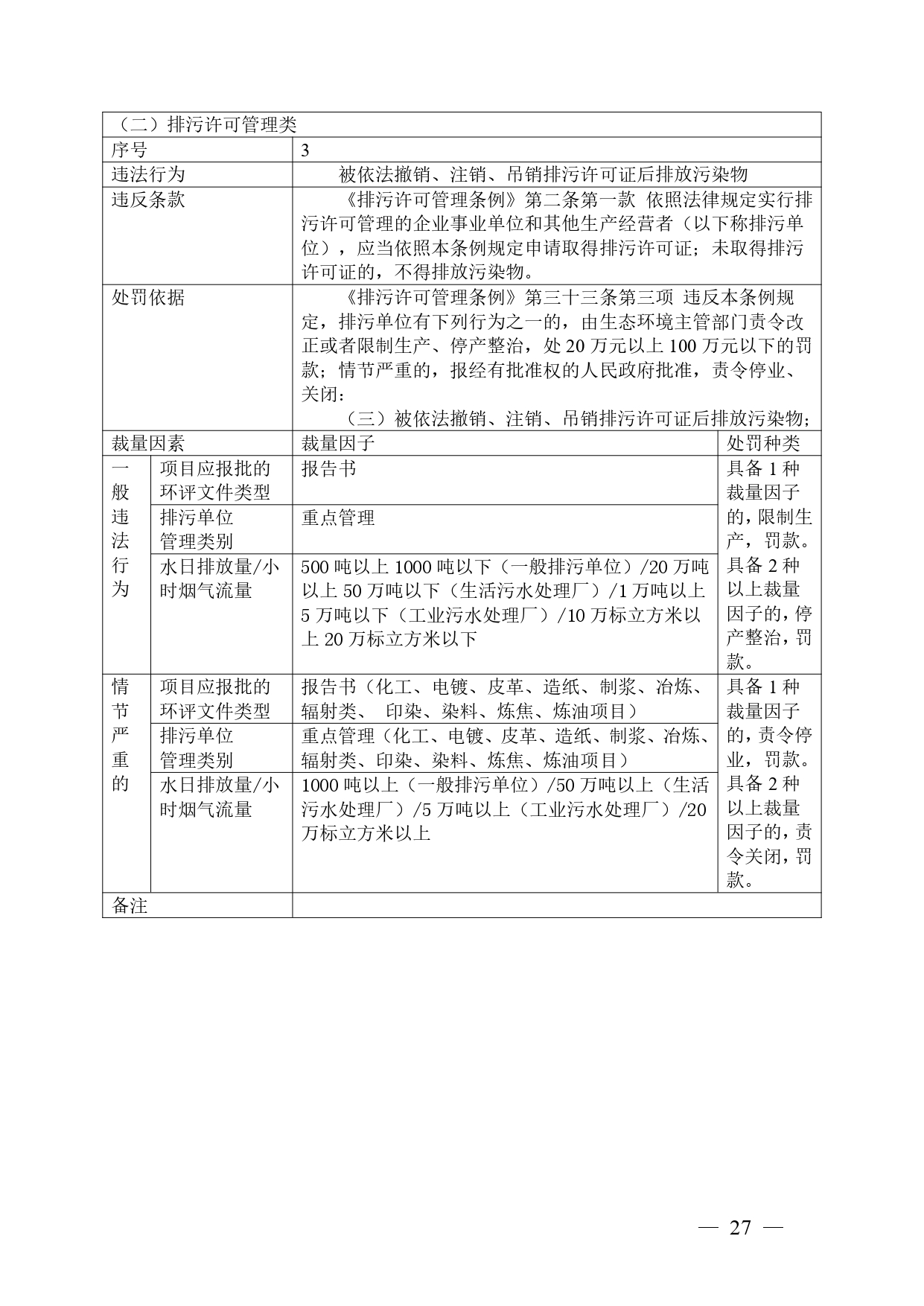
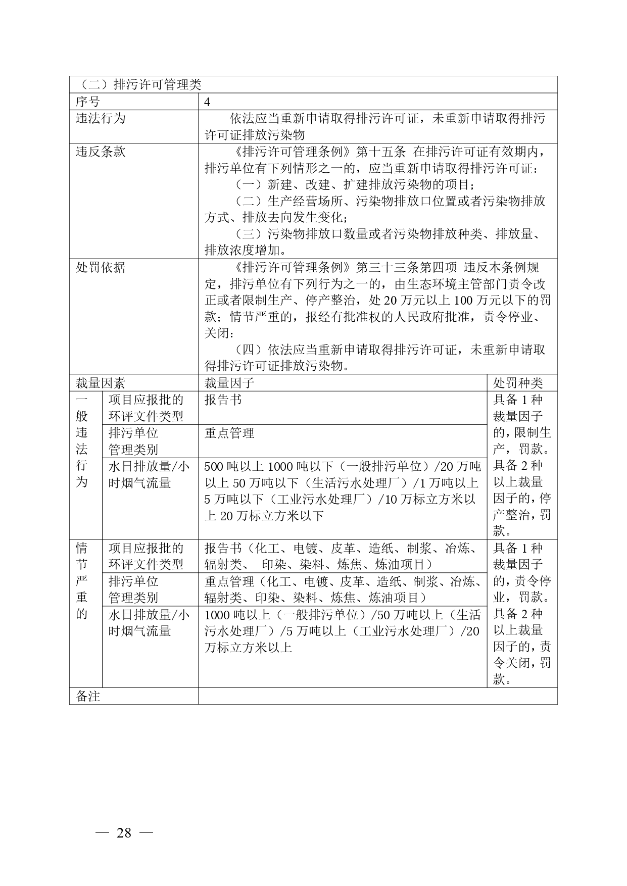
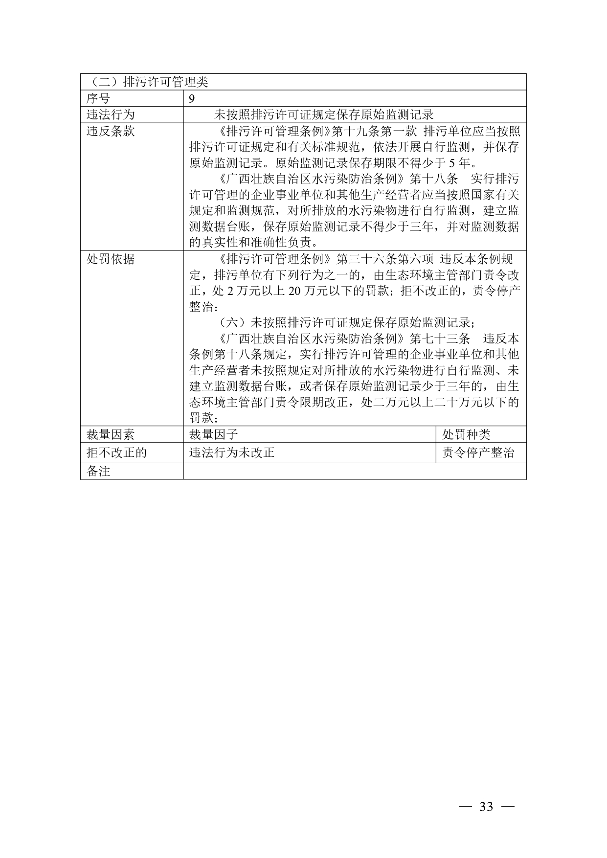
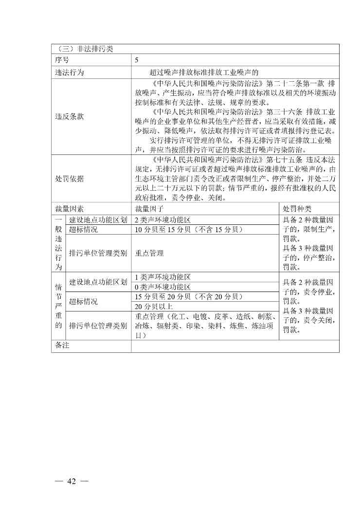
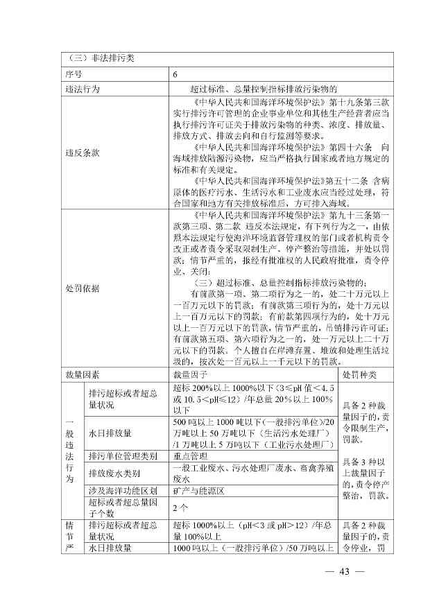
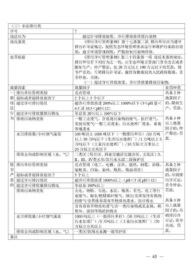
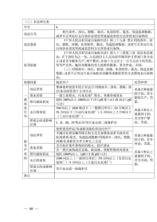
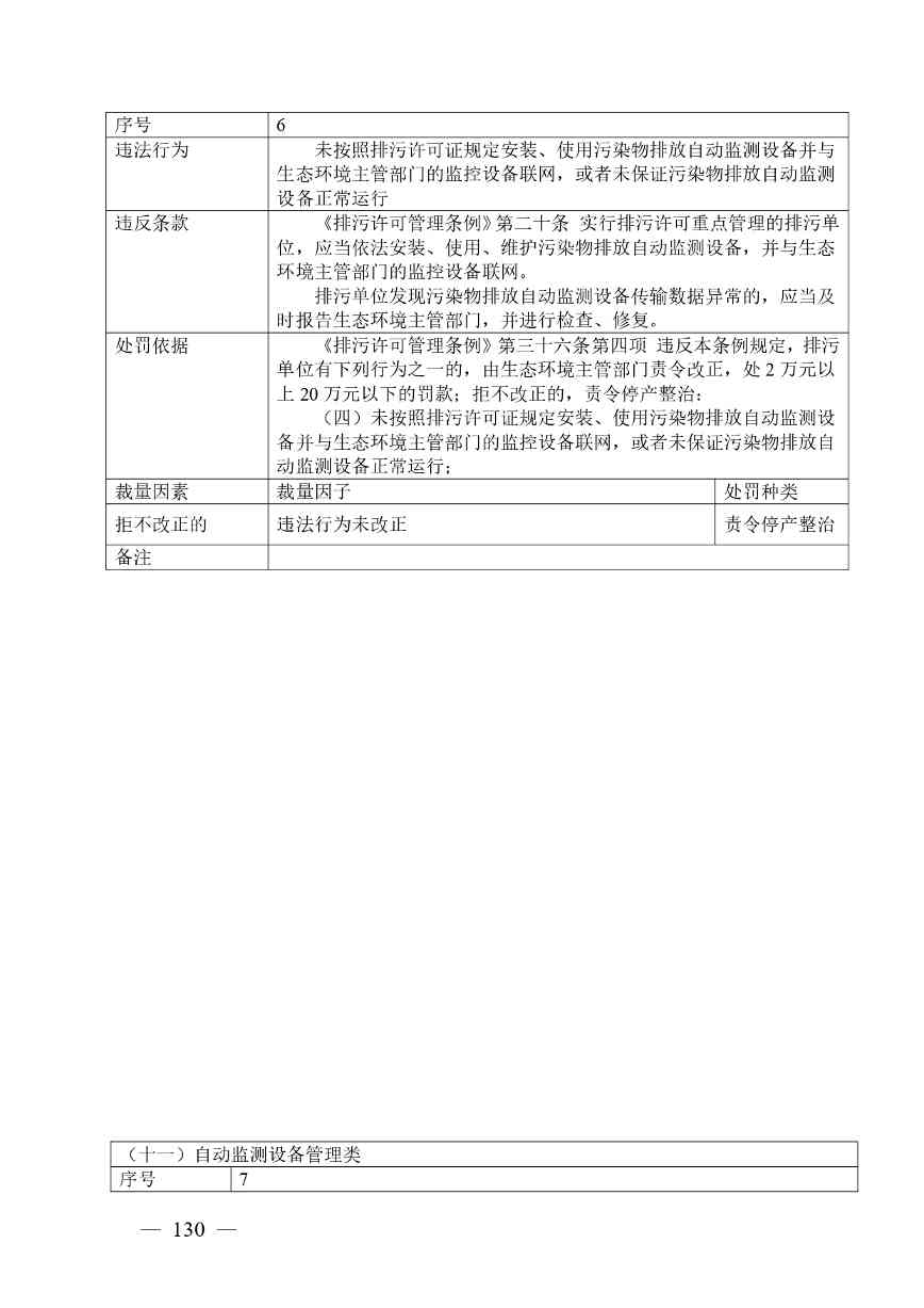
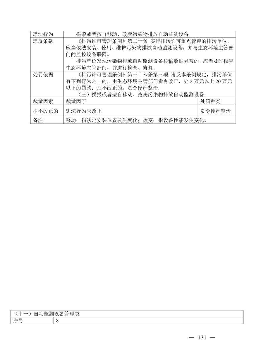
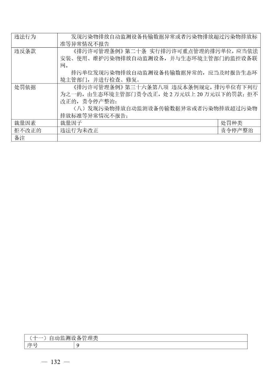
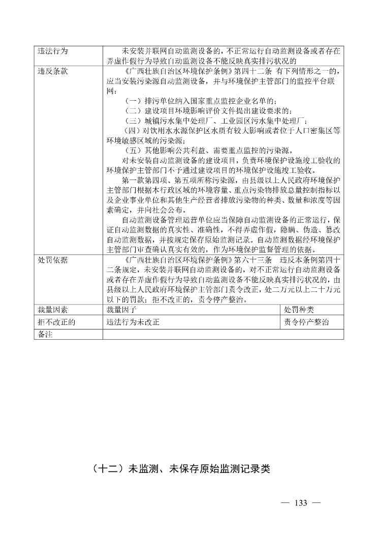
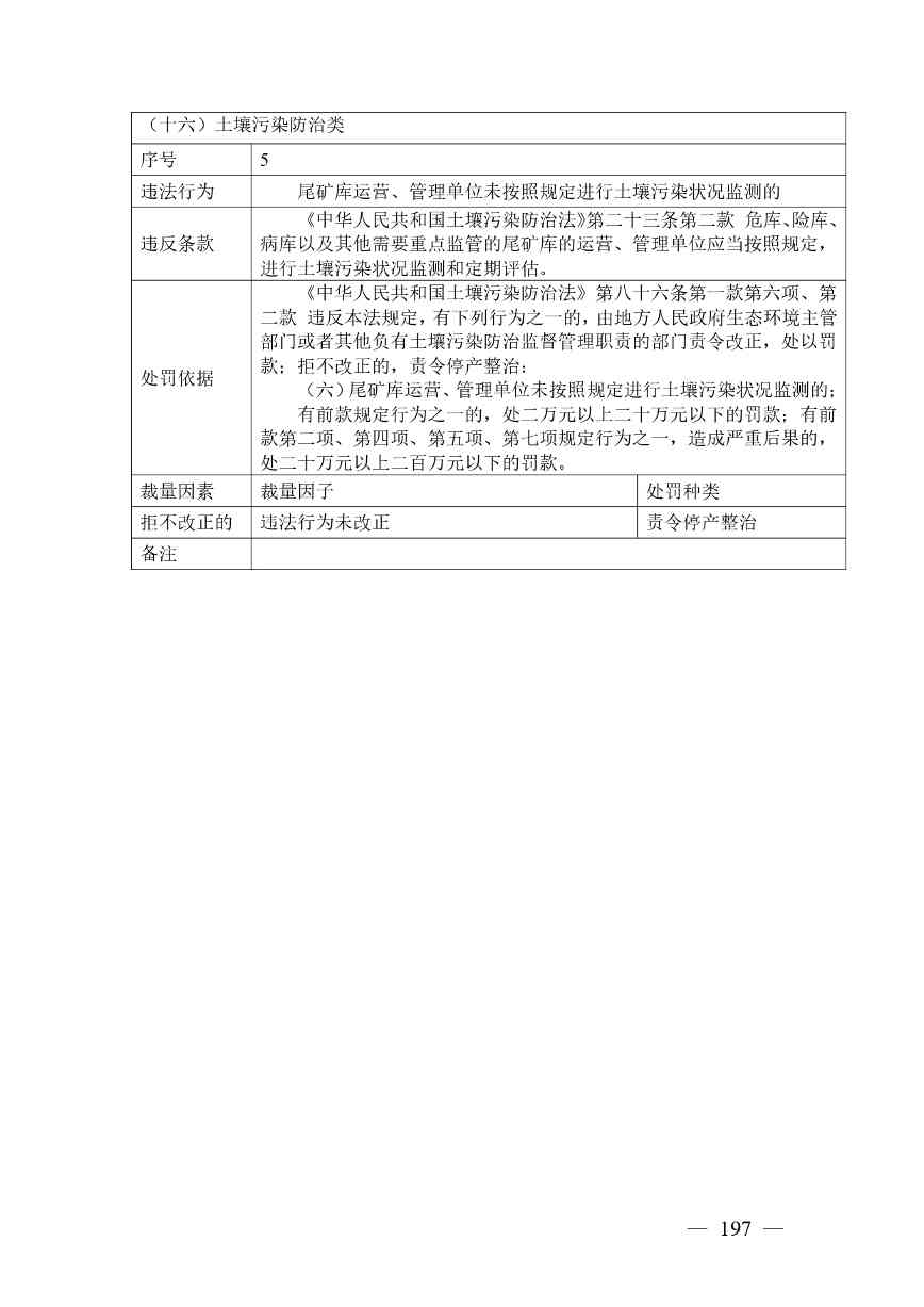
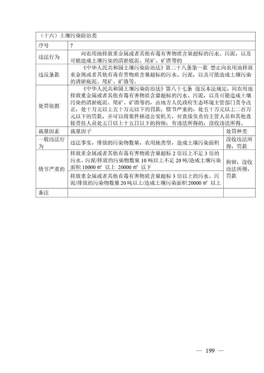
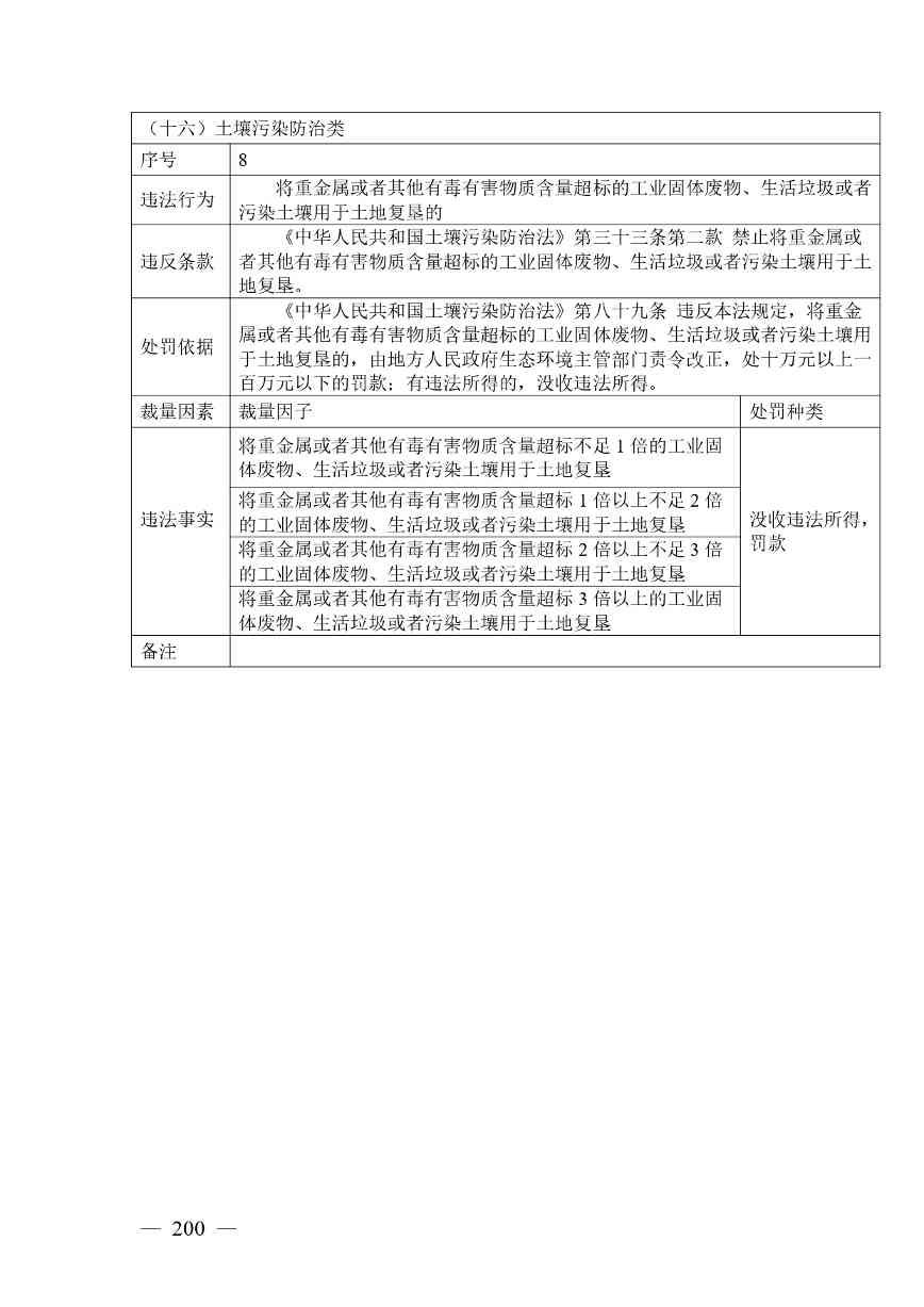
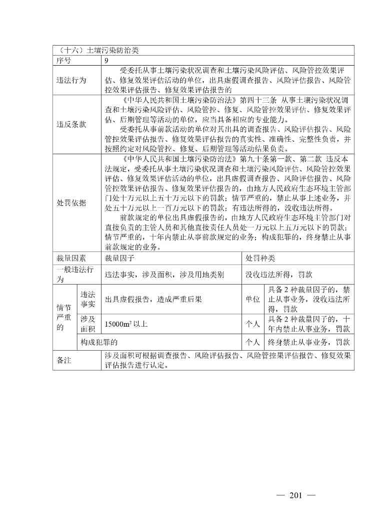
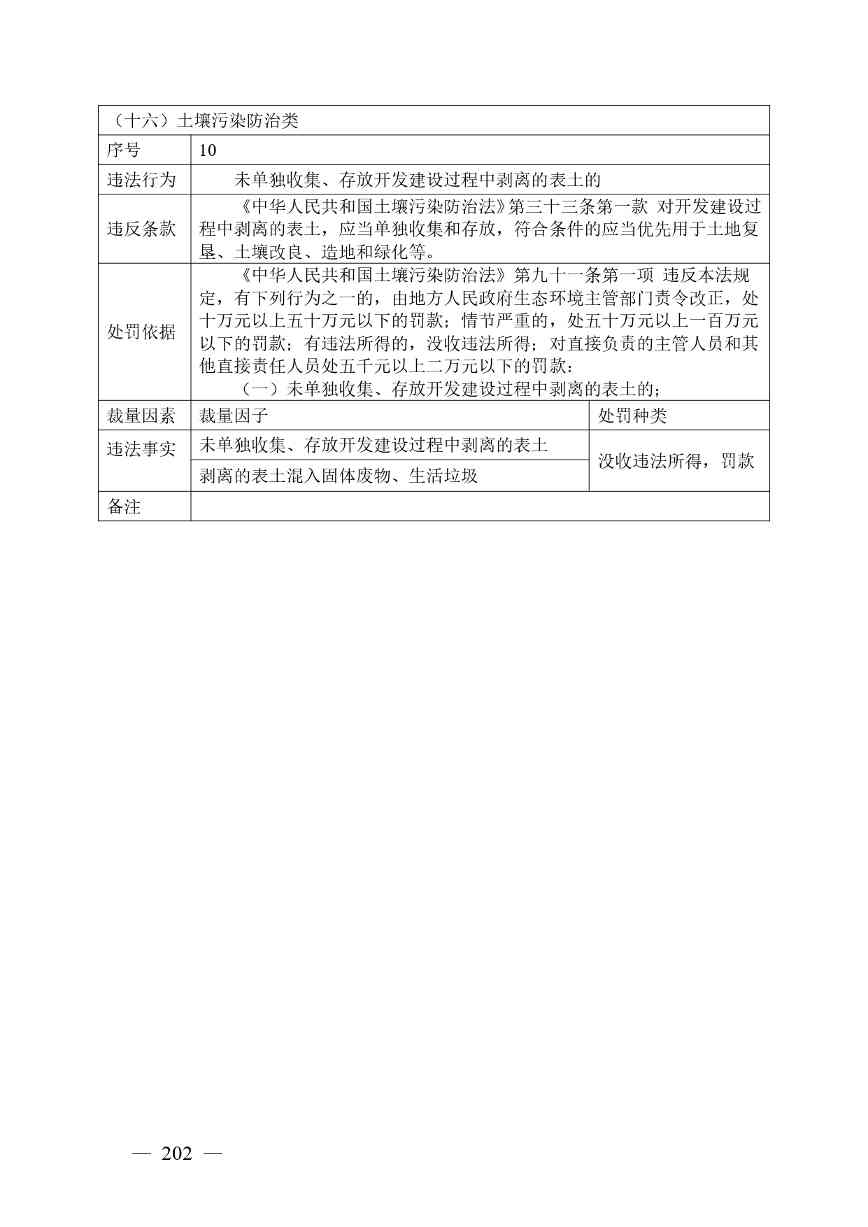
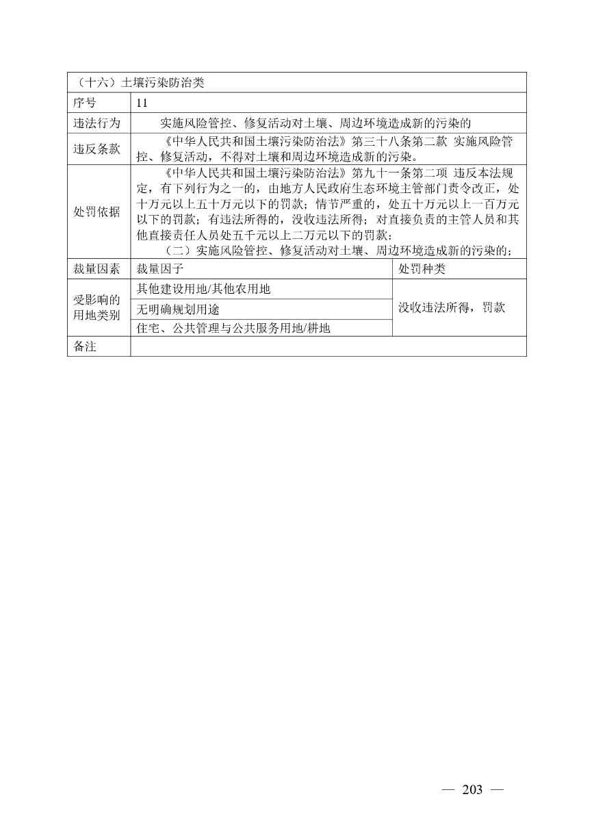
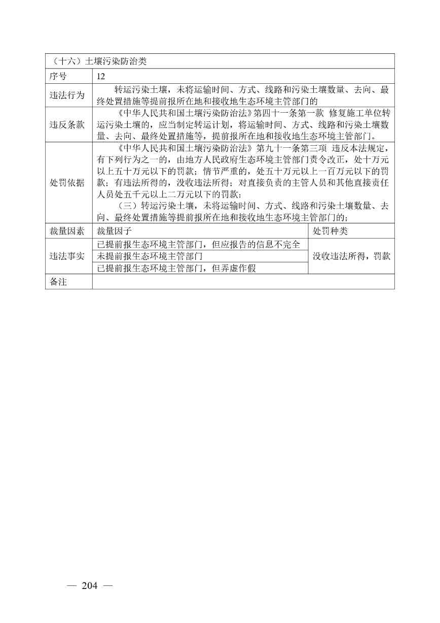
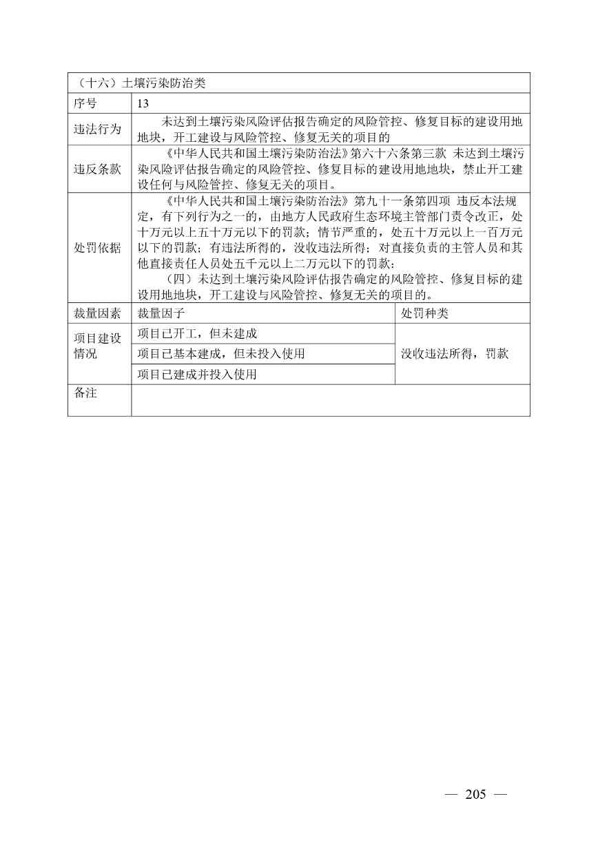
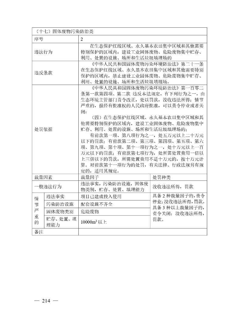
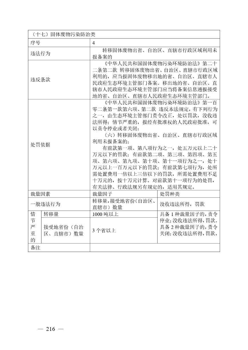
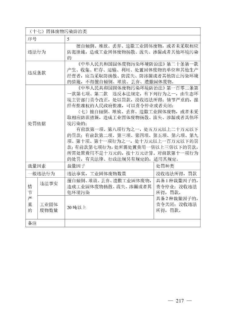
根据《国务院办公厅关于进一步规范行政裁量权基准制定和管理工作的意见》(国办发〔2022〕27号)和《广西法治政府建设实施方案(2021—2025年)》有关细化量化行政裁量权基准的要求,广西壮族自治区生态环境厅研究起草了《广西壮族自治区生态环境非罚款类行政处罚裁量规则(征求意见稿)》(见附件1)。按照《广西壮族自治区行政规范性文件制定程序规定》和《广西壮族自治区生态环境厅行政规范性文件管理办法》的规定,现向社会公开征求意见。公众可在2024年5月27日前,将修改意见发送至邮箱jczdfgk@163.com或以在线提交形式反馈。
感谢您的参与和支持!
联系人及联系电话:郑钰榆,0771-5323761
附件:1.广西壮族自治区生态环境非罚款类行政处罚裁量规则(征求意见稿)
2.《广西壮族自治区生态环境非罚款类行政处罚裁量规则(征求意见稿)》编制说明
广西壮族自治区生态环境厅
2024年4月25日






































































































































































































































































































