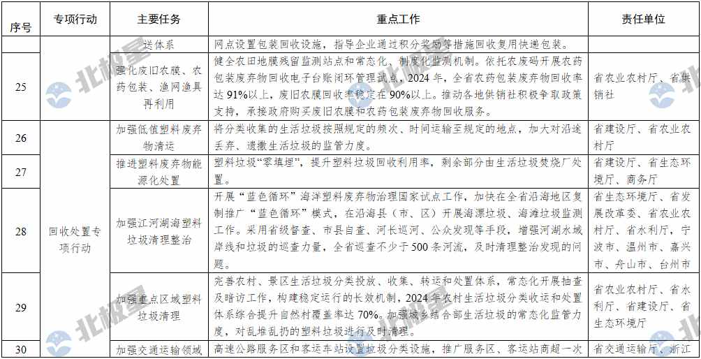
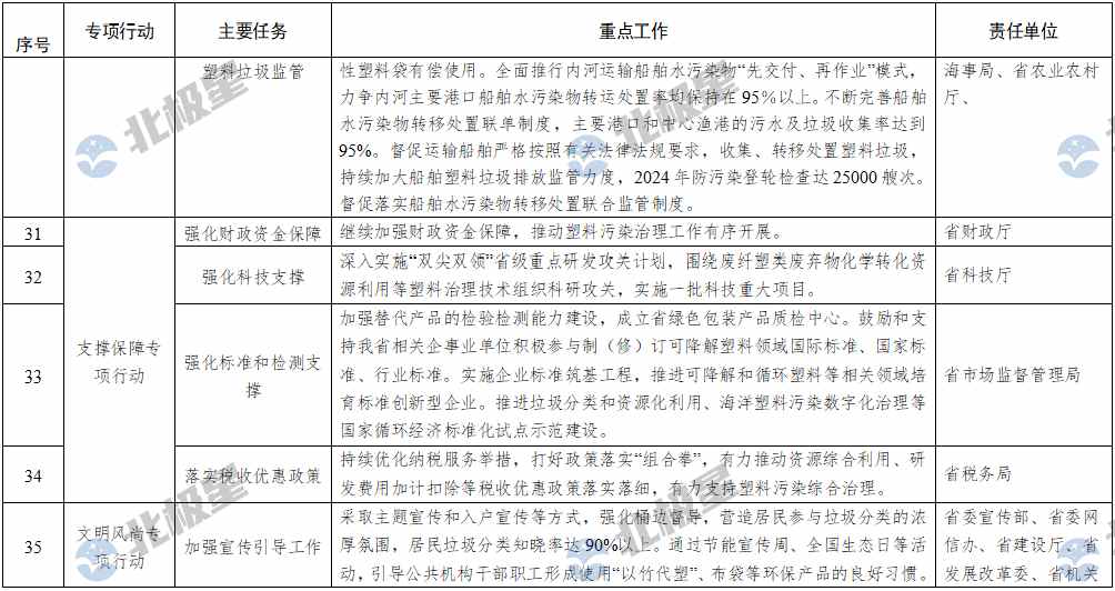
固废网获悉,浙江省发改委发布浙江省塑料污染治理2024年重点工作清单,部署十大专项行动,为全面贯彻党的二十大精神,认真落实省委、省政府关于加强塑料污染治理的决策部署,扎实推进塑料污染全链条治理工作,现将《浙江省塑料污染治理2024年重点工作清单》印发给你们,请按照职责分工抓好落实。
附件:1.浙江省塑料污染治理2024年重点工作清单
2.省级有关单位名单
浙江省发展和改革委员会 浙江省生态环境厅
2024年3月8日









固废网获悉,浙江省发改委发布浙江省塑料污染治理2024年重点工作清单,部署十大专项行动,为全面贯彻党的二十大精神,认真落实省委、省政府关于加强塑料污染治理的决策部署,扎实推进塑料污染全链条治理工作,现将《浙江省塑料污染治理2024年重点工作清单》印发给你们,请按照职责分工抓好落实。
附件:1.浙江省塑料污染治理2024年重点工作清单
2.省级有关单位名单
浙江省发展和改革委员会 浙江省生态环境厅
2024年3月8日








