近日,贵州发布关于组织申报2024年度贵州省绿色制造名单的通知,深入实施绿色制造专项行动,持续打造一批绿色制造先进典型,发挥绿色制造示范引领作用,现组织开展2024年度贵州省绿色制造名单申报工作.详情如下:
省工业和信息化厅关于组织申报2024年度贵州省绿色制造名单的通知
各市(州)、贵安新区工业和信息化主管部门:
为深入实施绿色制造专项行动,持续打造一批绿色制造先进典型,发挥绿色制造示范引领作用,现组织开展2024年度贵州省绿色制造名单申报工作。有关事项通知如下:
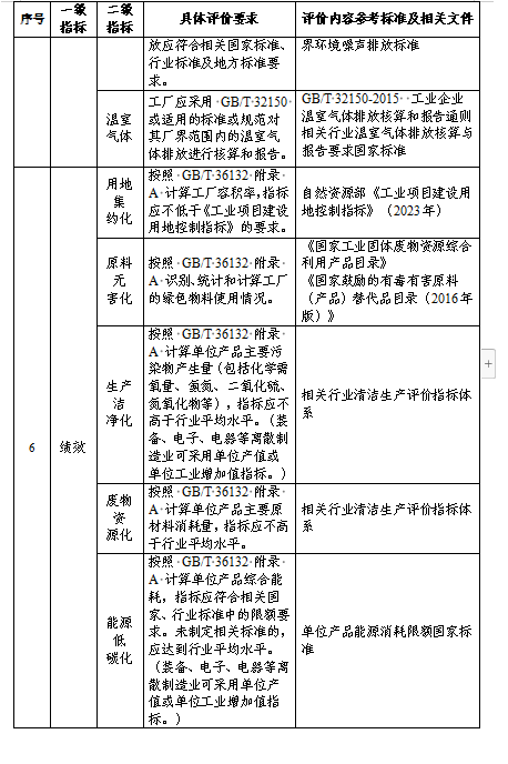
一、请各地按照《贵州省绿色制造体系建设评价指南(2024年)》(详见附件)要求,积极组织本地区符合条件的企业和开发区开展申报工作,并于2024年7月15日前,将本地区绿色制造申报名单推荐文和申报材料电子版报送至省工业和信息化厅(节能与综合利用处)。
二、省工业和信息化厅将按程序对绿色制造申报单位进行审核,确定2024年度省级绿色制造名单,并择优推荐申报国家级绿色制造名单。
附件:贵州省绿色制造体系建设评价指南(2024年).docx
贵州省工业和信息化厅
2024年4月3日
















































