福州市印发排污权储备和出让工作实施意见


您好,欢迎访问动长环保科技有限公司网站
政策法规
您的位置: 首页 > 政策法规
.

政策法规

推荐产品

福州市印发排污权储备和出让工作实施意见

发布时间:2026-03-01 04:25:46人气:

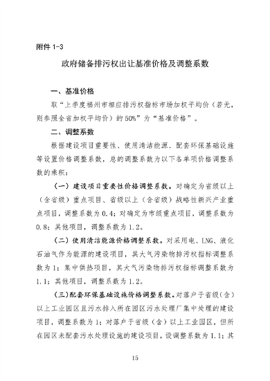
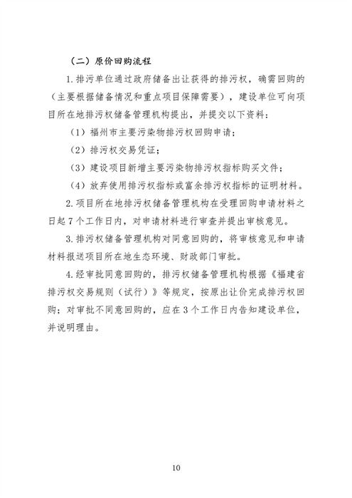
为进一步健全环境资源有偿使用制度,规范排污权储备和出让行为,有效引导排污权向优质项目转移,提高环境资源配置效率,保障重点建设项目排污总量指标需求,支撑服务经济高质量发展,福州市生态环境局印发《福州市排污权储备和出让工作实施意见》,详情如下:

福州市印发排污权储备和出让工作实施意见(图1)

福州市印发排污权储备和出让工作实施意见(图2)

福州市印发排污权储备和出让工作实施意见(图3)

福州市印发排污权储备和出让工作实施意见(图4)

福州市印发排污权储备和出让工作实施意见(图5)

福州市印发排污权储备和出让工作实施意见(图6)

福州市印发排污权储备和出让工作实施意见(图7)

福州市印发排污权储备和出让工作实施意见(图8)

福州市印发排污权储备和出让工作实施意见(图9)

福州市印发排污权储备和出让工作实施意见(图10)

福州市印发排污权储备和出让工作实施意见(图11)

福州市印发排污权储备和出让工作实施意见(图12)

福州市印发排污权储备和出让工作实施意见(图13)

福州市印发排污权储备和出让工作实施意见(图14)

福州市印发排污权储备和出让工作实施意见(图15)

福州市印发排污权储备和出让工作实施意见(图16)


推荐资讯