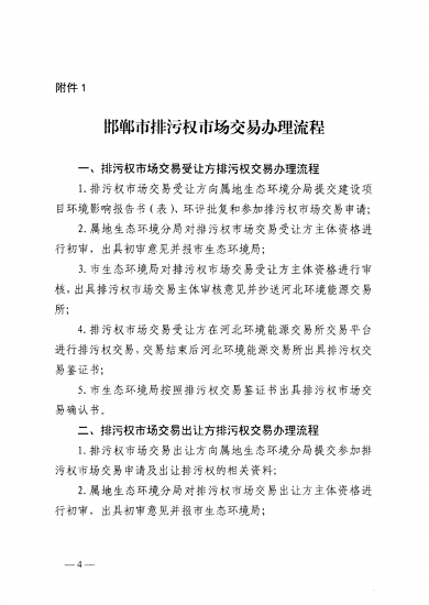
4月11日,邯郸市生态环境保护委员会办公室发布关于进一步深化排污权市场交易管理工作的通知,其中提到,为持续深化排污权交易改革,进一步活跃排污权交易市场,激发排污单位自主减排内生动力,经市政府同意,自2024年4月12日起,启动全市排污权二级市场交易,规范市级政府储备排污权出让。












4月11日,邯郸市生态环境保护委员会办公室发布关于进一步深化排污权市场交易管理工作的通知,其中提到,为持续深化排污权交易改革,进一步活跃排污权交易市场,激发排污单位自主减排内生动力,经市政府同意,自2024年4月12日起,启动全市排污权二级市场交易,规范市级政府储备排污权出让。











