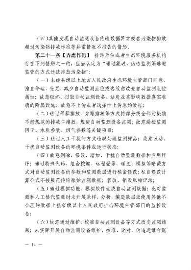
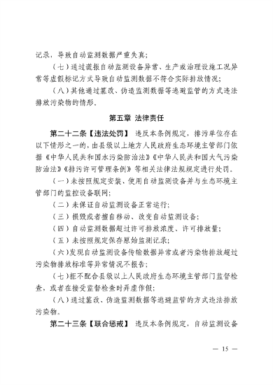
为加强污染源自动监测数据管理,提升自动监测数据质量,强化自动监测数据应用,江西省生态环境厅发布关于再次公开征求《江西省污染源自动监测数据管理条例》意见建议的公告,征求意见截止时间为2024年5月15日。
关于再次公开征求《江西省污染源自动监测数据管理条例》意见建议的公告
《江西省污染源自动监测数据管理条例》(以下简称《条例》)已列入《江西省人大常委会2024年立法计划》立法审议项目,为顺利推进《条例》编制工作,我厅联合省政务服务办,多次对《条例》内容进行修改完善,形成了现在的《条例》(第二次征求意见稿)。现再次公开征求意见,各机关团体、企事业单位和个人均可提出意见,征求意见截止时间为2024年5月15日。
联系人:省生态环境应急调查中心 武化民、江小琴
电 话:(0791)86866765、86866143
邮 箱:jxenvsc@126.com
地 址:江西省南昌市洪都北大道1131号
邮政编码:330039



















