近日,西藏发布关于发布《西藏自治区2024年度环境监管重点单位名录》的公告,共涉及69家,详情如下:
关于发布《西藏自治区2024年度环境监管重点单位名录》的公告
根据《环境监管重点单位名录管理办法》(生态环境部令 第27号)要求,各地(市)生态环境局制定了本行政区域2024年度环境监管重点单位名录。经我厅梳理汇总,形成了《西藏自治区2024年度环境监管重点单位名录》。现予以公布,请做好监督管理工作。
附件:西藏自治区2024年度环境监管重点单位名录
西藏自治区生态环境厅
2024年4月18日
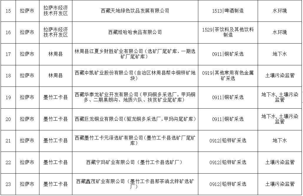
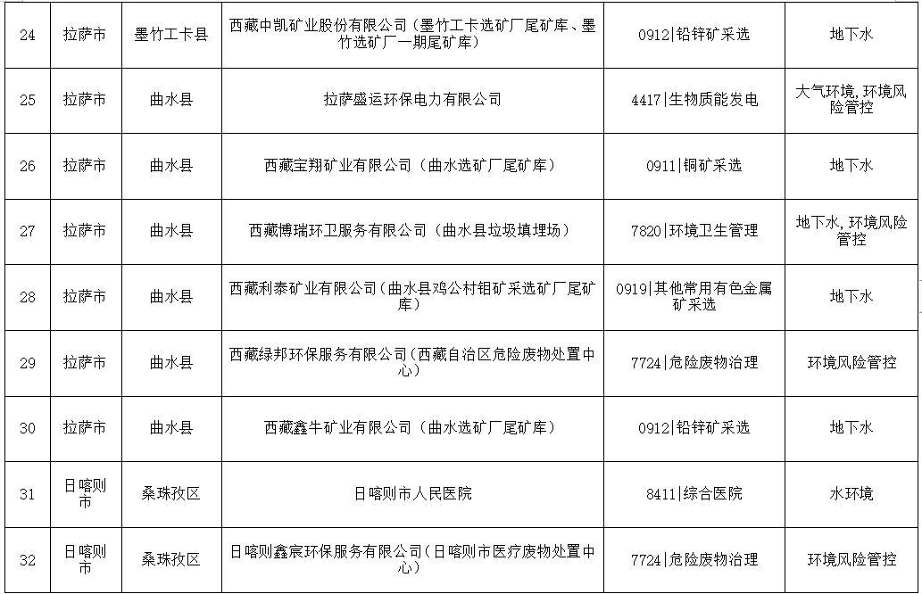
西藏自治区2024年度环境监管重点单位名录










