湖北省生态环境厅5月8日发布《湖北省2023年生态环境分区管控更新调整工作实施方案》,从生态系统整体性和流域系统性出发,强化系统治理、综合治理、源头治理,开展生态环境分区管控更新调整工作,建立健全全域覆盖、分类管理的生态环境分区管控体系,筑牢生态优先、绿色发展的底线,为建设全国构建新发展格局先行区奠定坚实的生态环境支撑。
湖北省2023年生态环境分区管控更新调整工作实施方案
实施生态环境分区管控,是深入践行习近平生态文明思想的重要举措,是落实流域综合治理行动的重要内容。为认真落实省委、省政府《湖北省流域综合治理和统筹发展规划纲要》和生态环境部《2023年生态环境分区管控成果动态更新工作方案》要求,扎实做好全省生态环境分区管控工作,制定本实施方案。
一、总体要求
(一)指导思想。深入贯彻党的二十大精神,落实省第十二次党代会部署要求,统筹推进《湖北省流域综合治理和统筹发展规划纲要》落地落实,加强生态环境分区管控与国土空间规划衔接,从生态系统整体性和流域系统性出发,强化系统治理、综合治理、源头治理,开展生态环境分区管控更新调整工作,建立健全全域覆盖、分类管理的生态环境分区管控体系,筑牢生态优先、绿色发展的底线,为建设全国构建新发展格局先行区奠定坚实的生态环境支撑。
(二)工作目标。到2023年底,全省生态环境分区管控更新调整工作全部完成,数据共享与应用系统服务功能基本完善,在重大战略决策制定、规划编制、产业布局优化和结构调整、资源开发、城镇建设、重大项目选址、生态环境管理等领域的实施应用机制基本建立。
(三)基本原则。
坚守底线,保障安全。更新调整以生态功能不降低、环境质量不下降、资源环境承载能力不突破为底线。原则上优先保护单元的空间格局保持基本稳定,重点管控单元的空间格局与环境治理格局相匹配,生态环境准入清单管理要求保持一定的延续性。
省市协同,共建共享。按照省级统筹、上下联动、部门协同的原则,高效推进生态环境分区管控更新调整工作。省直部门和地方政府依责提供更新工作所需的数据资料。更新成果发布后,依托信息化平台,实现数据统一、信息共享。
分级分类,提升效能。充分衔接国家、省、市重大发展战略、规划,落实生态保护红线、环境质量底线和资源利用上线的最新要求,分区分类动态更新生态环境分区管控方案相关成果,提升成果时效性和针对性。
二、重点任务
重点围绕落实《湖北省流域综合治理和统筹发展规划纲要》《湖北省国土空间规划(2021-2035年)》《湖北省生态环境保护“十四五”规划》,衔接最新法律法规和相关政策、规划,按照《生态环境分区管控动态更新技术要点(试行)》,更新调整生态环境分区管控成果,更新内容如下。
(一)生态空间更新调整。依据国土空间规划和“三区三线”划定成果,更新生态保护红线。依据生态保护红线外的饮用水水源保护区等各类法定保护地变化情况,以及国土空间规划分区与用途管制、生态保护和修复规划等,科学论证、合理更新一般生态空间。
(二)环境质量底线更新调整。以流域综合治理管理分区为基础,衔接国土空间开发强度、经济社会发展规划,对环境要素管控分区进行划定调整。依据省、市“十四五”环境质量目标,更新分区域分阶段的环境质量底线目标,明确管控要求。
(三)资源利用上线更新调整。依据省、市“十四五”能源资源管理目标和要求,对生态环境分区管控中涉及的资源利用上线目标及管控要求进行联动更新。
(四)生态环境管控单元更新调整。基于生态保护红线与一般生态空间、水环境管控分区、大气环境管控分区、土壤环境风险管控分区、资源管控分区等更新结果,对生态环境管控单元进行相应更新。
(五)生态准入清单更新调整。依据产业准入及生态环境管理相关的法律法规、政策规划文件等新增、修订、废止情况,依法依规联动更新生态环境准入清单。
三、工作计划
(一)印发工作方案。按照《湖北省流域综合治理和统筹发展规划纲要》《2023年生态环境分区管控成果动态更新工作方案》要求,结合实际,印发生态环境分区管控成果更新调整工作方案,开展更新调整技术培训。
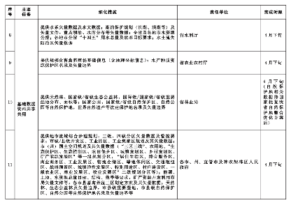
(二)共享共用基础数据资料。系统收集重大发展战略及发展规划、国土空间规划、生态环境质量状况和保护目标、自然保护地、行政区划及产业园区边界等成果报告及矢量数据。
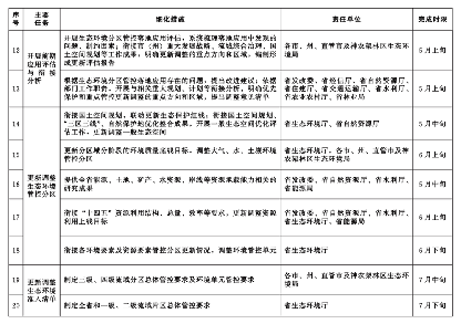
(三)前期应用评估与衔接分析。开展生态环境分区管控落地应用评估,系统梳理落地应用中发现的问题、制约因素。衔接流域综合治理、国土空间规划等工作成果,明确更新调整的重点方向和区域,编制形成更新评估报告。
(四)更新调整生态环境管控分区。依据国土空间规划和“三区三线”划定成果,更新生态保护红线。衔接最新法律法规和相关政策、规划,依据饮用水水源保护区、自然保护区、湿地公园等各类法定保护地最新成果,更新调整一般生态空间及环境要素管控分区。依据区域资源开发利用结构、效率水平和空间布局等最新规划成果,更新调整资源利用管控分区。衔接各要素分区更新调整成果,更新生态环境管控单元。
(五)更新调整生态环境准入清单。衔接流域综合治理规划管控要求,系统梳理法律法规、规划政策等颁布、修订、废止情况,依法依规联动更新生态环境准入清单。
(六)意见征求与修改反馈。集成生态环境分区管控更新调整成果,征求意见,深入开展与国家对接、邻近省份对接、部门对接等工作,形成《湖北省2023年生态环境分区管控更新调整成果》(送审稿)。
(七)数据审核与成果审议。开展成果数据自检与专家论证,报送生态环境部进行数据规范性审核。审核通过后,按相关程序送审。审议通过后,报送成果至生态环境部备案及赋码。
(八)信息化建设与应用。完善湖北省生态环境分区管控信息化平台,利用返回数据,更新平台数据,探索与湖北省国土空间基础信息平台、湖北省投资和重大项目智慧应用平台等信息化平台互联互动,实现跨部门、跨层级共享共用。
具体任务分工和时间节点要求详见附件。
四、更新程序
省生态环境厅负责联合省直部门做好落地应用评估、提出调整需求、收集基础资料、反馈修改意见等工作。省生态环境厅牵头编制省级生态环境分区管控成果更新调整情况说明,开展成果数据自检,报生态环境部进行数据规范性审核。审核通过后,按照相关程序报请省人民政府审议、报生态环境部备案,完成数据入库与更新。
市(州)负责统筹协调本地相关部门组织制定本地生态环境分区管控更新调整工作方案、编制落地应用评估报告、提出调整需求清单,同时更新生态环境准入清单报省生态环境厅审查,由省生态环境厅统一报生态环境部进行数据规范性审核。审核通过后,按照相关程序由市(州)政府审议,报省生态环境厅备案。
五、保障措施
(一)加强组织领导。建立生态环境分区管控更新调整工作协调机制,由省政府分管领导同志担任协调小组组长,省政府相关副秘书长、省生态环境厅主要负责同志为副组长,发改、经信、民政、财政、自然资源、生态环境、住建、交通运输、水利、农业农村、能源、林业等省直部门分管负责同志为成员,不定期组织召开会议研究更新调整工作推进情况,协调解决推进过程中存在的问题和困难,审议更新调整成果。协调小组办公室设在省生态环境厅,承担协调小组日常工作,省生态环境厅分管负责同志兼任办公室主任。办公室成员(联络员)由协调小组成员单位有关处室负责同志担任。
(二)落实各级责任。省直相关部门要按照职责分工做好数据信息共享、工作联动,在应用评估、调整需求、资料提供、意见反馈等方面加强衔接和指导。各市(州)要落实主体责任,加强组织领导,比照省级建立协调机制,制定工作方案,细化工作举措,明确时间节点和责任人,加强技术及经费保障,鼓励先行试点,狠抓任务落实。形成上下联动、协调配合、共同推进的工作格局,确保扎实高效完成更新调整工作。
(三)加强技术支撑。组建省级更新调整专家技术组,各相关部门确定技术支撑单位及技术负责人,负责更新调整工作的技术支持和指导,规范更新调整成果的科学论证和审查工作,切实保障更新调整成果质量,为深入实施生态环境分区管控提供科学依据。





