北京市通州区人民政府印发《通州区深入打好污染防治攻坚战2023年行动计划》,全文如下:
北京市通州区人民政府关于印发《通州区深入打好污染防治攻坚战2023年行动计划》的通知
各街道办事处,各乡、镇人民政府,区政府各委、办、局,各区属机构:
为全面贯彻党的二十大精神,按照党中央、国务院关于深入打好污染防治攻坚战的决策部署和市委、市政府工作要求,进一步提升本区生态环境质量,经研究同意,现将《通州区深入打好污染防治攻坚战2023年行动计划》印发给你们,并就有关事项通知如下:
一、切实提高政治站位。2023年是全面贯彻党的二十大精神的开局之年,是实施“十四五”规划承上启下的关键一年。各街道乡镇和各职责部门要以习近平新时代中国特色社会主义思想为指导,深入贯彻习近平生态文明思想,坚持山水林田湖草沙一体化保护和系统治理,统筹产业结构调整、污染治理、生态保护、应对气候变化,协同推进降碳、减污、扩绿、增长,全面推进绿色低碳循环发展。
二、全面落实责任。以生态文明建设为统领,准确把握深入打好污染防治攻坚战的新形势、新要求,坚持精准治污、科学治污、依法治污,将环境污染防治向纵深推进,切实提升生态环境治理体系和治理能力现代化水平。
三、加强宣传引导。各街道、乡镇和各职责部门采取多种形式开展政策解读,及时回应社会关切;深入开展生态环境保护宣传活动,倡导绿色低碳的生活方式;及时曝光环境违法行为,依法加大信息公开力度,主动接受社会监督。
四、严格督察考核。《通州区深入打好污染防治攻坚战2023年行动计划》重点任务落实情况将纳入区级绩效管理体系和区级生态环境保护督察重点,对因工作不力、行政效率低下、履职缺位等导致未完成目标任务的,严格依规依纪追究责任。
附件:1.通州区应对气候变化2023年行动计划
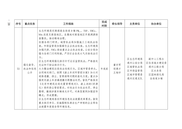
2.通州区大气污染防治2023年行动计划
3.通州区水污染防治2023年行动计划
4.通州区土壤污染防治2023年行动计划
5.通州区生态保护2023年行动计划








































