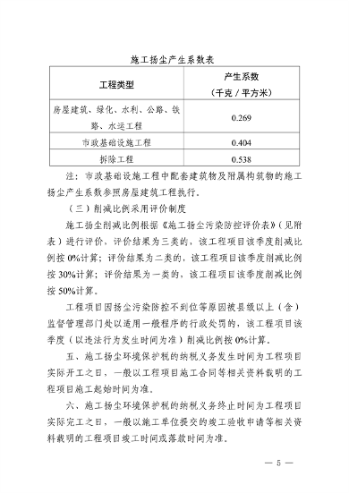
为进一步推进扬尘综合治理,防控施工扬尘污染,保护和改善大气环境质量,规范环境保护税征收管理,根据《中华人民共和国大气污染防治法》《中华人民共和国环境保护税法》(以下简称《环境保护税法》)《中华人民共和国环境保护税法实施条例》等有关法律法规,浙江省生态环境厅 国家税务总局浙江省税务局制定《浙江省施工扬尘排放量抽样测算方法(试行)》,现予发布。本公告自2023年7月1日起施行。










为进一步推进扬尘综合治理,防控施工扬尘污染,保护和改善大气环境质量,规范环境保护税征收管理,根据《中华人民共和国大气污染防治法》《中华人民共和国环境保护税法》(以下简称《环境保护税法》)《中华人民共和国环境保护税法实施条例》等有关法律法规,浙江省生态环境厅 国家税务总局浙江省税务局制定《浙江省施工扬尘排放量抽样测算方法(试行)》,现予发布。本公告自2023年7月1日起施行。









