新闻资讯
您好,欢迎访问动长环保科技有限公司网站
加入收藏
网站首页
关于我们
产品展示
新闻资讯
国内新闻
国际新闻
产品报道
政策法规
您的位置:
首页
>
新闻资讯
.
新闻资讯
国内新闻
国际新闻
推荐产品
中铁五局子公司联合体中标贵州花溪区污水处理提质增效项目三四阶段设计采购施工总承包(EPC)!
时间:2026-02-11 06:28:00
浏览量:995
年安排3亿元!福建加快推进农村生活污水提升治理!
时间:2026-02-11 06:28:00
浏览量:858
超51亿元 中铁十八局联合体中标江西省平江灌区工程特许经营项目
时间:2026-02-11 06:28:00
浏览量:500
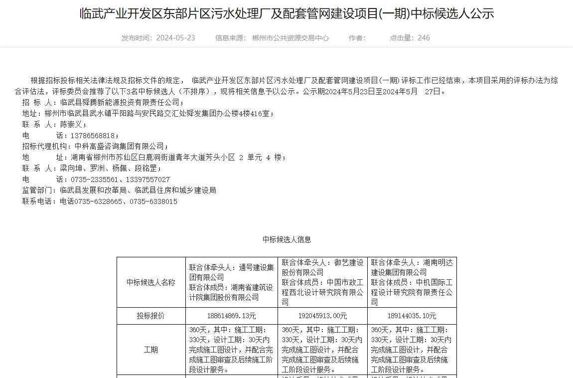
近2亿!湖南临武产业开发区东部片区污水处理厂及配套管网建设项目(一期)中标候选人公示
时间:2026-02-11 06:28:00
浏览量:540
陕西环保集团开启绿电销售!
时间:2026-02-11 06:28:00
浏览量:812
首页
上一页
298
299
300
301
302
下一页
末页
推荐资讯
©2026 动长环保科技有限公司 版权所有 备案号:
网站地图