新闻资讯
您好,欢迎访问动长环保科技有限公司网站
加入收藏
网站首页
关于我们
产品展示
新闻资讯
国内新闻
国际新闻
产品报道
政策法规
您的位置:
首页
>
新闻资讯
.
新闻资讯
国内新闻
国际新闻
推荐产品
四川省污水铊污染排放标准(征求意见稿)
时间:2026-03-13 06:25:32
浏览量:567
中国能建葛洲坝一公司与南水北调生态环保工程公司深化合作
时间:2026-03-13 06:25:29
浏览量:828
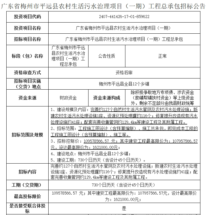
1.1亿!广东省梅州市平远县农村生活污水治理项目(一期)工程总承包招标
时间:2026-03-13 06:25:29
浏览量:815
16部门发文加强生态环境领域科技创新
时间:2026-03-13 06:25:29
浏览量:622
3.3亿!天津营城污水处理厂一期项目挂牌出让
时间:2026-03-13 06:25:29
浏览量:623
首页
上一页
23
24
25
26
27
下一页
末页
推荐资讯
©2026 动长环保科技有限公司 版权所有 备案号:
网站地图