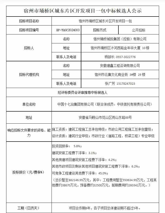
3月22日,宿州市埇桥区城东片区开发项目一包中标候选人公示。

中标供应商:
中国十七冶集团有限公司(联合体成员:中铁信托有限责任公司),
投标报价:
投资回报率:5.8%;
建筑安装工程费下浮率:3.1%;
其他房建项目建筑安装工程费下浮率:4.2%;
其他市政项目及剩余其他项目建筑安装工程费下浮率:6.2%;
可竞争工程建设其他费下浮率:45.0%;
(总价暂定882146.99万元,其中:工程费用暂定550634.99万元,工程其他费约38670万元,预备费约32500万元,前期费用约260342万元。)
工期:
项目合作期8年,各子项目总体建设期不超过5年。
项目招标人为宿州埇桥城投集团(控股)有限公司,建设内容包括市政道路、安置房建设、低碳产业城、标准化厂房、九年一贯制学校、污水处理厂扩建、中水处理厂、生态廊道、水系治理、公园绿化等。
图1:项目分布图(不含道路)

图2:项目建设道路分布图


