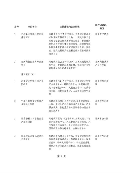
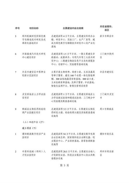
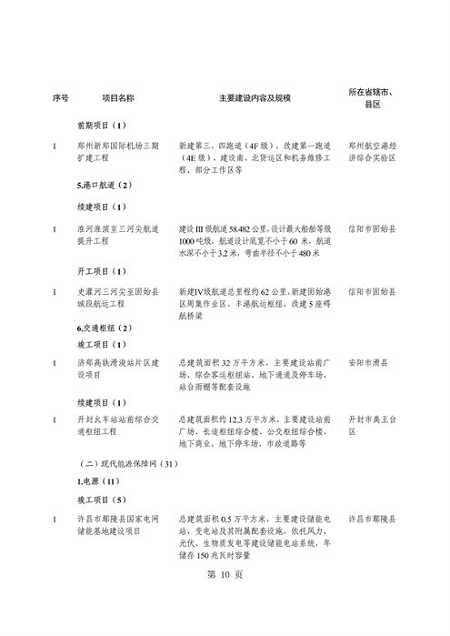
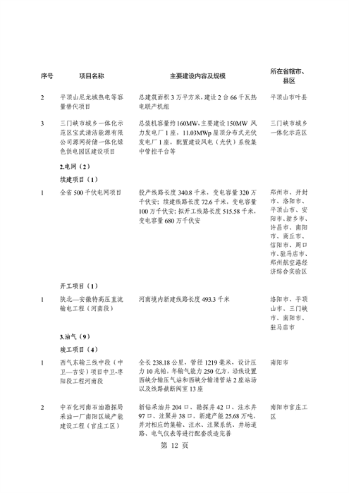
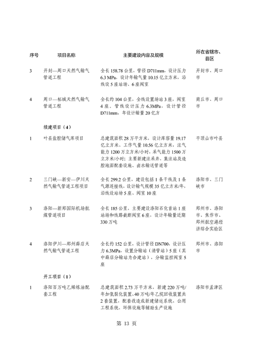
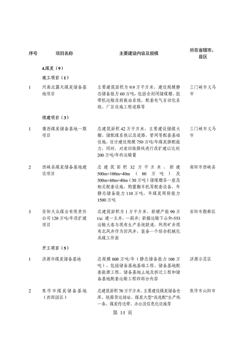
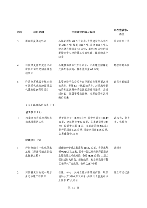
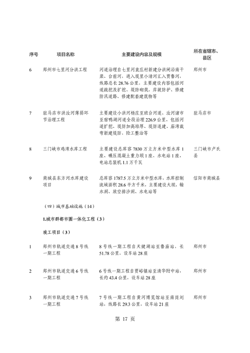
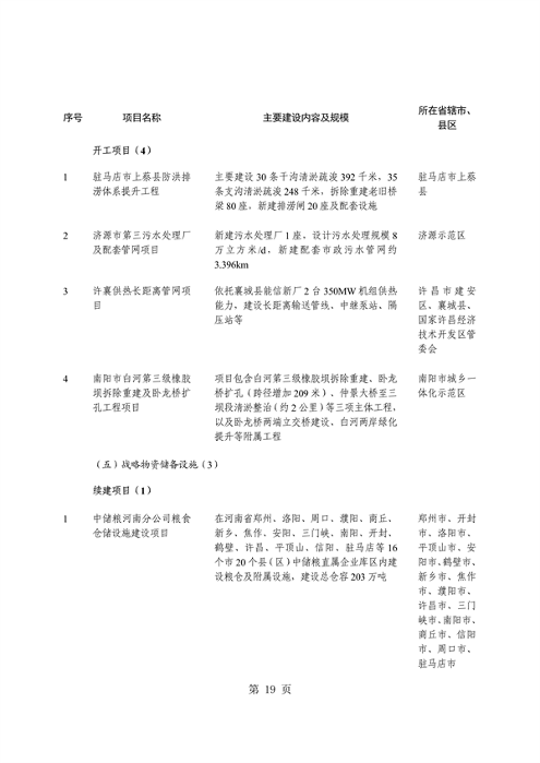
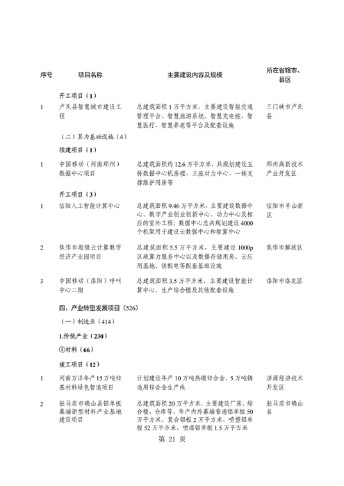
3月13日,河南省发展改革委发布《关于印发2024年河南省第二批重点建设项目名单的通知》,共遴选项目764个,总投资约1.8万亿元、年度计划投资约5566亿元。
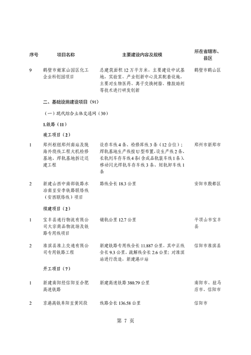
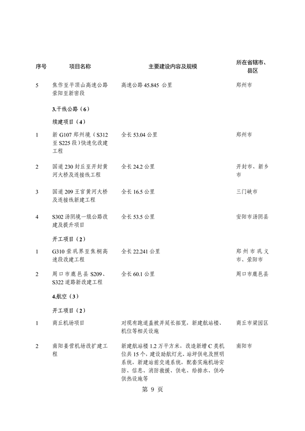
其中创新驱动能力提升项目有42个,涉及实验室体系建设及研发平台、双创平台建设等;基础设施建设项目91个;新型基础设施建设项目9个;产业转型发展项目526个,包括传统产业、新兴产业、未来产业等制造业建设项目以及现代服务业、现代农业等项目;绿色低碳转型项目42个,包括生态环境提升、环境基础设施建设、节能降碳、新能源等项目;民生和社会事业改善项目54个,包括教育、医疗、公共服务、健康养老等项目。
关于印发2024年河南省第二批重点建设项目名单的通知
各省辖市人民政府,济源示范区、航空港区管委会,省直和中央驻豫有关单位:
经省重点项目建设领导小组同意,现将2024年第二批省重点建设项目名单印发给你们。2024年第二批省重点建设项目764个,总投资约1.8万亿元,年度计划投资约5566亿元。各地各有关单位要按照省委、省政府部署,牢固树立“项目为王”理念,把重点项目建设作为锚定“两个确保”、深入实施“十大战略”的重要抓手,作为加快培育和形成新质生产力的有效载体,从项目切入、以项目推动、用项目支撑,完善重点项目协调推进机制,在审批服务、要素保障、进展调度、问题协调等方面靠前发力、持续用力,切实营造良好建设环境,保障每一个省重点项目顺利实施,为圆满完成全年目标任务提供强力项目支撑。
各省辖市和济源示范区、航空港区及省行业主管单位,要强化责任意识,对标项目年度建设目标抓好建设责任细化分解和督促落实;要强力推动省领导牵头推进重点项目“双百工程”,确保每一个省重点项目都有一名领导同志负责牵头推进;要完善协调推进机制,坚持问题导向,及时帮助项目单位化解项目建设中的矛盾和问题,着力保障不间断施工,为项目顺利实施营造良好外部环境。
各级行政审批服务部门,要把最大程度满足项目单位建设需求作为工作标准,按照深化“放管服效”改革和优化投资项目审批要求,在省重点项目建设领域大胆尝试,积极推行“容缺办理”“多评合一”“一网通办”等措施,不断优化流程、压缩时限、提升效率,全力为项目加快实施创造条件。各级发展改革、财政、自然资源、生态环境、住房城乡建设、金融等要素资源保障单位,要按照“有限资源保重点”的理念,主动对接项目需求,强化服务指导,出台优惠政策,努力把有限的土地、资金、环境容量、用能等要素资源,向省重点项目倾斜、集聚,为项目加快建设提供有力保障。
各重点项目建设单位,要切实承担起项目建设主体责任,严格遵守法律法规,依法履行建设手续,自觉接受行政监督,科学加强项目管理,积极筹措建设资金,着力抓好工程质量和安全生产,严格落实污染防控要求,推动项目尽早复工开工、加快建设、如期建成,早日见效,确保年度建设目标任务圆满完成。按照有关规定,每月25日前,要通过河南省重点项目“四库”(储备库、拟开库、在建库、竣工库)平台系统,及时准确填报项目建设信息,客观真实反映项目进度和存在问题,为省政府和各级党委、政府协调调度提供有效参考。
各级重点项目办、项目建设推进(服务)中心,要充分发挥统筹调度和协调服务职能,强化现场协调,实行专人服务,向项目单位公布服务人员、联系方式和服务事项,做好相关方面协调调度,及时发现、反映、解决好项目建设过程中的困难和问题,要对所辖重点项目建设情况了如指掌,认真做好项目建设情况汇总、分析,督促指导重点项目单位圆满完成项目建设目标任务。
附件:2024年河南省第二批重点建设项目名单











































