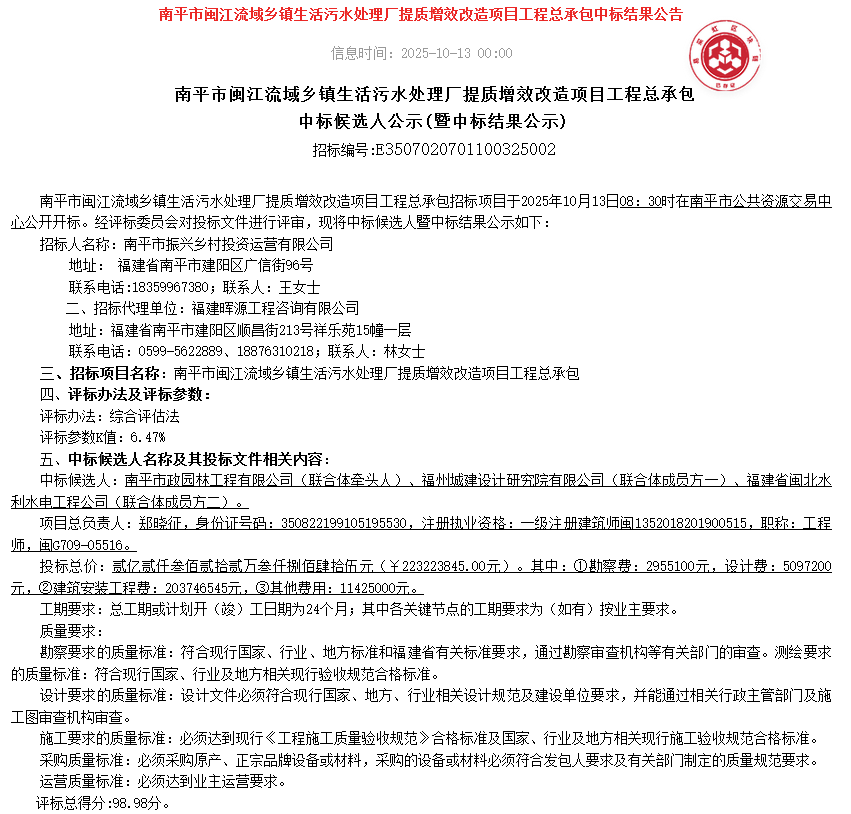
10月13日,福建南平市闽江流域乡镇生活污水处理厂提质增效改造项目工程总承包中标候选人公示(暨中标结果公示)。南平市政园林工程有限公司(联合体牵头人)、福州城建设计研究院有限公司(联合体成员方一)、福建省闽北水利水电工程公司(联合体成员方二)预中标,投标总价:贰亿贰仟叁佰贰拾贰万叁仟捌佰肆拾伍元(¥223223845.00元)。其中:①勘察费:2955100元,设计费:5097200元,②建筑安装工程费:203746545元,③其他费用:11425000元。

项目建设规模:①南平市10个县市区的45个乡镇集污水处理厂的配套设备更新及改造。主要建设内容包括但不限于:更新改造格栅集水井(格栅调节池)、生化池、沉淀池、接触消毒池、巴氏计量槽、储泥池、脱水机房、鼓风机房、在线监测室等单体及配套设施;②对沿线排污口进行收集,收集两侧居民生活污水后排入集镇污水处理厂,建设配套污水管网4.505km,管径为DN300-DN400。破除及修复部分厂区内道路、厂区内边坡修复及治理。主要建筑物面积:4000平方米,新增生产能力(或使用功能):项目建成后,污水厂总处理能力约3.0万m3/d。
最高投标限价为人民币22659.1万元

