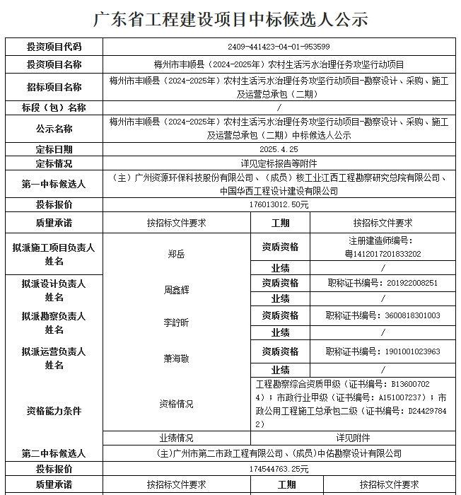
日前,广东梅州市丰顺县(2024-2025年)农村生活污水治理任务攻坚行动项目-勘察设计、采购、施工及运营总承包(二期)中标候选人公示。
第一中标候选人:广州资源环保科技股份有限公司、核工业江西工程勘察研究总院有限公司、中国华西工程设计建设有限公司,投标报价:176013012.50元;
第二中标候选人:广州市第二市政工程有限公司、中佑勘察设计有限公司,投标报价:174544763.25元;
第三中标候选人:广州宁致建筑工程有限公司、长春建工勘测规划设计有限公司,投标报价:176101461.25元。
建设规模:二期建设内容包括新增179 个自然村生活污水治理任务,提升改造32 个自然村。治理的镇村主要涉及以下范围:八乡山镇、北斗镇、大龙华镇、黄金镇、建桥镇、留隍镇、龙岗镇、埔寨镇、砂田镇、潭江镇、汤坑镇、汤西镇、小胜镇、汤南镇。
本项目(二期)共新建污水处理设施及资源化利用设施共119 座,处理规模共2609t/d(其中新建污水处理设施53 座,新建资源化利用设施66 座);配套污水管网总长度约243.145km,其中新建DN300-400HDPE 污水管约9.248km、DN200HDPE 污水管约9.363km 、DN200UPVC 污水管约11.729km 、DN100-150UPVC 污水管约182.207km、DN150 钢管约0.15m、DN100PE 压力管约0.446km、φ315-φ450 塑料检查井14967 座,700 塑料检查井1377 座、D1000预制混凝土井704 座及道路破除修复、管道清淤、管道包封、修复沟渠、明渠加盖板、检查井加高等。



