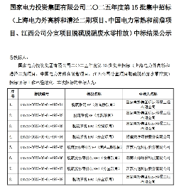
5月8日,国家电力投资集团有限公司二〇二五年度第 15批集中招标(上海电力外高桥和漕泾二期项目、中国电力常熟和前詹项目、江西公司分宜项目脱硫脱硝废水零排放)中标结果公示。
一、脱硫系统 EP(外高桥项目)(DNYZC-2025-02-01-497-01)
中标单位:国家电投集团远达环保工程有限公司,投标报价:12786.5158万元(人民币)
二、脱硫系统 EP(常熟项目)(DNYZC-2025-02-01-497-02)
中标单位:国家电投集团远达环保工程有限公司,投标报价:11788万元(人民币)
三、脱硫系统 EPC(前詹项目)(DNYZC-2025-02-01-497-03)
中标单位:国家电投集团远达环保工程有限公司,投标报价:16500.0168万元(人民币)
四、脱硫系统 EPC(分宜项目)(DNYZC-2025-02-01-497-04)
中标单位:福建龙净环保股份有限公司,投标报价:16985万元(人民币)
五、脱硫废水零排放 EP(漕泾二期项目)(DNYZC-2025-02-01-497-05)
中标单位:江苏八达科技股份有限公司,投标报价:1880万元(人民币)
六、脱硫废水零排放 EPC(前詹项目)(DNYZC-2025-02-01-497-06)
中标单位:济南山源环保科技有限公司,投标报价:1835万元(人民币)
七、脱硫废水零排放 EPC(分宜项目)(DNYZC-2025-02-01-497-07)
中标单位:江苏八达科技股份有限公司,投标报价:2678.5725万元(人民币)
八、脱硝系统 EPC(分宜项目)(DNYZC-2025-02-01-497-08)
中标单位:国家电投集团远达环保工程有限公司,投标报价:9300万元(人民币)


