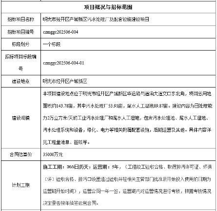
日前,安徽明光市经开区产城新区污水处理厂及配套设施建设项目招标公告发布。
该项目建设内容为日处理能力2万立方米/天的工业污水处理厂和尾水人工湿地,包含污水处理池、尾水人工湿地、污水处理系统和设备,绿化、电力等相关附属配套设施,后期运营及其他。
合同估算价:35000万元。






日前,安徽明光市经开区产城新区污水处理厂及配套设施建设项目招标公告发布。
该项目建设内容为日处理能力2万立方米/天的工业污水处理厂和尾水人工湿地,包含污水处理池、尾水人工湿地、污水处理系统和设备,绿化、电力等相关附属配套设施,后期运营及其他。
合同估算价:35000万元。





