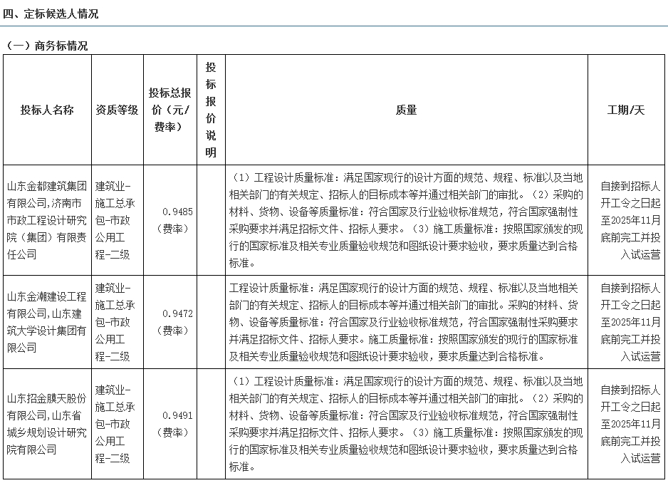
日前,山东招远金都污水处理厂二期提标改造工程总承包(EPC)定标候选人公示。
本项目不新增用地,主要对二期3万m³/d规模进行提标改造,建设及改造臭氧发生间、变配电室、鼓风机房及加药间、仓库及宿舍、食堂、传达室、反硝化滤池附属风机房、臭氧接触处附属用房、反硝化滤池、臭氧氧化池等总建构面积3042平方米。购置主要设备50台(套)。计划投资额大约4500万元。

日前,山东招远金都污水处理厂二期提标改造工程总承包(EPC)定标候选人公示。
本项目不新增用地,主要对二期3万m³/d规模进行提标改造,建设及改造臭氧发生间、变配电室、鼓风机房及加药间、仓库及宿舍、食堂、传达室、反硝化滤池附属风机房、臭氧接触处附属用房、反硝化滤池、臭氧氧化池等总建构面积3042平方米。购置主要设备50台(套)。计划投资额大约4500万元。
