近日,住房城乡建设部科技与产业化中心发布《市政供水排水管网更新改造与提质增效典型案例(2024年)》,共计15项。
关于发布市政供水排水管网更新改造与提质增效典型案例(2024年)的通知
有关单位:
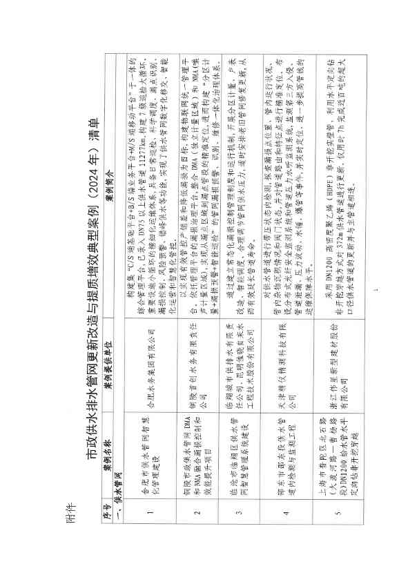
为深入实施城市更新行动,推进城乡基础设施补短板、增强城市基础设施安全韧性和运行效率,我中心组织开展了市政供水排水管网更新改造与提质增效典型案例征集工作。经对征集案例审查、专家评审,遴选典型案例15项,现予以发布。
上述典型案例涵盖了漏损一体化管控平台建设、供水管道内检测与漏损监测预警、污水管网系统综合治理、老旧管道非开挖修复等方面的优秀工程实践,具有较好的示范引领作用。为方便了解案例内容,我中心已将上述典型案例编撰成集并正式出版,以期为老旧供水排水管网更新改造实践提供参考借鉴。
住房和城乡建设部科技与产业化发展中心
2025年5月23日





