水处理网 获悉,6月9日,内蒙古锡林浩特市2025年地下排水管线改造工程EPC工程总承包标段中标候选人公示发布。

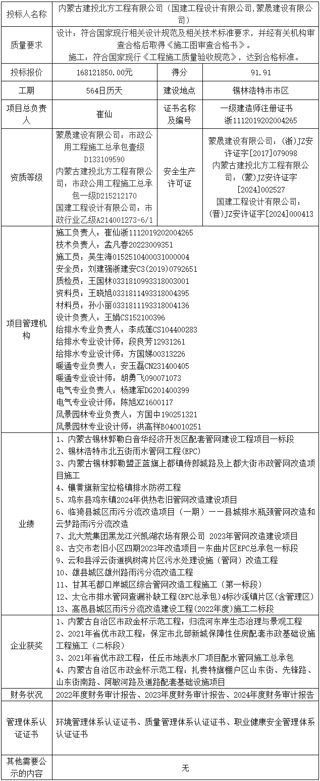
第一中标候选人:内蒙古建投北方工程有限公司(国建工程设计有限公司,蒙晟建设有限公司),投标报价168121850.00元。
第二中标候选人:巴彦淖尔市奥隆工程建设有限公司,投标报价168200600.00元;
第三中标候选人:内蒙古新开元建设有限公司(中铁二十局集团有限公司),投标报价168185943.50元。
据悉,该项目建设单位为锡林浩特市给排水有限责任公司,建设地点位于锡林浩特市市区。此次招标共2个标段,EPC工程总承包标段招标控制价16832.06万元(其中:工程费用14691.75万元,基本预备费1328.39万元,设计费101.92万元,管网普查费710.00万元);监理标段招标控制价为146.92万元。
该项目拟改造地下排水管线39.45千米,其中:
改造污水管道共计5730米:改造额吉淖尔路(光明街-锡林大街)污水管道DN500缠绕结构壁管(B型)303米;改造锡林大街(宝力根路一海河路)污水管道DN315缠绕结构壁管(B型)94米、DN400缠绕结构壁管(B型)901米、DN500缠绕结构壁管(B型)1445米、DN600缠绕结构壁管(B型)509米、DN800缠绕结构壁管(B型)336米;改造察哈尔大街(天津路一额尔敦路)污水管道DN315缠绕结构壁管(B型)39米、DN400缠绕结构壁管(B型)874米;改造市污水净化厂一污水处理厂段污水管道DN1000缠绕结构壁管(B型)1229米;并沿线配套建设检查井140座。
改造雨水管道共计33720米:改造额吉淖尔路(贝子庙大街一那达慕大街)雨水管道DN315缠绕结构壁管(B型)315米、DN400缠绕结构壁管(B型)247米、DN600缠绕结构壁管(B型)198米;改造团结大街(查干淖尔路-阿尔善牛业)雨水管道DN315缠绕结构壁管(B型)1134米、DN500缠绕结构壁管(B型)278米、DN600缠绕结构壁管(B型)27米、DN1000缠绕结构壁管(B型)461米、DN1200缠绕结构壁管(B型)1474米;改造团结大街(阿尔善牛业以东)雨水管道DN315缠绕结构壁管(B型)151米、DN400缠绕结构壁管(B型)352米、DN500缠绕结构壁管(B型)702米、DN600缠绕结构壁管(B型)449米;改造锡林大街(宝力根路-海河路)雨水管道DN315缠绕结构壁管(B型)2052米、DN500缠绕结构壁管(B型)713米、DN800缠绕结构壁管(B型)2900米、DN1000缠绕结构壁管(B型)29米、DN1200缠绕结构壁管(B型)203米;改造察哈尔大街(天津路一额尔敦路)雨水管道DN315缠绕结构壁管(B型)735米、DN500缠绕结构壁管(B型)189米、DN600缠绕结构壁管(B型)682米、DN800缠绕结构壁管(B型)453米;改造呼格吉勒路(那达慕大街一振兴大街)雨水管道DN315缠绕结构壁管(B型)120米、DN500缠绕结构壁管(B型)1163米;改造重庆路(敖包西街一南二环)雨水管道DN315缠绕结构壁管(B型)256米、DN400缠绕结构壁管(B型)938米;改造天津路(锡林大街一南二环)雨水管道DN315缠绕结构壁管(B型)437米、DN500缠绕结构壁管(B型)2042米;改造杭盖路(希日塔拉街一南二环)雨水管道DN315缠绕结构壁管(B型)63米、DN400缠绕结构壁管(B型)500米;改造希日塔拉街(额吉淖尔路一查干淖尔路)雨水管道DN315缠绕结构壁管(B型)161米、DN500缠绕结构壁管(B型)1745米;改造那达慕大街(滨河路一朝克路)雨水管道DN315缠绕结构壁管(B型)506米、DN400缠绕结构壁管(B型)1855米DN500缠绕结构壁管(B型)1760米、DN600缠绕结构壁管(B型)1154米、DN1000缠绕结构壁管(B型)114米;改造呼格吉勒南路(振兴大街一南二环)雨水管道DN315绕结构壁管(B型)194米、DN400缠绕结构壁管(B型)561米、DN500缠绕结构壁管(B型)1215米;改造巴达日呼路(东二)雨水管道DN315缠绕结构壁管(B型)268米、DN400缠绕结构壁管(B型)1360米、DN500缠绕结构壁管(B型)1080米;改造巴达日呼路(东四)雨水管道DN315缠绕结构壁管(B型)148米、DN400缠绕结构壁管(B型)890米、DN500缠绕结构壁管(B型)1443米;并沿线配套建设检查井766座,雨水口1051个。污水管道清淤长度150千米;管道土方300851立方米;道路拆除恢复路面积189429平方米;改造雨污水混接98处;管网普查520k米;雷达多普勒二合一水位流量监测专用机75 套及传输网络。
第一中标候选人

第二中标候选人

第三中标候选人


