日前,河南省生态环境厅印发《河南省工业园区工业废水依托城镇污水处理厂处理评估 工作指南(试行)》。详情如下:
关于印发《河南省工业园区工业废水依托城镇污水处理厂处理评估 工作指南(试行)》的通知
各省辖市生态环境局、发展改革委、住房城乡建设局、城市管理局,济源示范区生态环境局、发展改革和统计局、住房城乡建设局,郑州航空港区生态环境和城市管理局(综合行政执法局)、发展统计局(重点项目办)、建设局,许昌市水利局:
为贯彻落实《河南省环境基础设施建设提升实施方案》(豫政办〔2024〕79号)相关要求,指导各地科学开展工业园区工业废水依托城镇污水处理厂处理评估工作,省生态环境厅、发展改革委、住房城乡建设厅编制了《河南省工业园区工业废水依托城镇污水处理厂处理评估工作指南(试行)》(以下简称《指南》),请参照实施,并就有关事项通知如下:
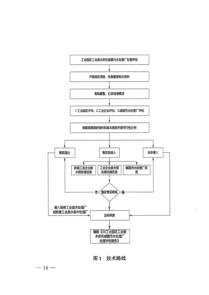
一、各开发区管委会或相应的园区管理机构,要参照《指南》(见附件1)迅速开展评估工作,于2025年8月底前完成评估,建立允许接入、整改后接入、限期退出企业清单,并将评估报告及清单报同级生态环境、发展改革、住房城乡建设、城市管理部门备案。
二、各市级生态环境部门要会同发展改革、住房城乡建设、城市管理部门,对园区评估报告逐一进行审核,必要时赴现场进行核实,确保评估工作的科学性、评估报告的真实性,并督促园区制定整改方案,建立城镇污水处理厂改造、工业废水集中处理厂建设、工业企业废水预处理设施建设(改造)清单。2025年9月底前,各地将评估发现问题及整改措施汇总表(见附件2)报省生态环境厅、省发展改革委、省住房城乡建设厅。
三、各地要坚持边评估、边整改的原则,积极推动问题整改。对短时间内难以完成整改任务的,要建立整改清单、明确整改时限和责任主体。对于符合整改后接入的,力争2025年底前完成;对需要建设工业废水集中处理厂等工程量较大的整改措施,相关部门要强化工作合力,多措并举,尽快完成建设任务。
四、省生态环境厅将会同省发展改革委、省住房城乡建设厅对评估报告质量、相关清单建立及问题整改情况进行抽查核实,对未按要求开展评估、弄虚作假或整改推进缓慢的,将视情采取下发督办通知、致函属地政府、予以全省通报等措施,强力推动各项工作的落实。
联系人:省生态环境厅 杨学来 王婧
电 话:0371-66309096 66306275
邮 箱:hngyyqpg@163.com
联系人:省发展改革委 杨铭哲
电 话:0371-69691828
邮 箱:hncsc318@sina.com
联系人:省住房城乡建设厅 周莉莉
电 话:0371-66069831
邮 箱:hnszjtcgc@126.com
省生态环境厅 省发展改革委 省住房城乡建设厅
2025年5月28日

































