3月4日,安徽马鞍山经开区南区(原示范园区)年陡污水处理厂(一期)及配套管网EPCO项目中标结果公示。中冶华天工程技术有限公司、中冶生态环保集团有限公司、中国十七冶集团有限公司联合体中标,投标报价335886842.70元。
本项目一期规划建设污水处理厂规模为每日2.5万吨,建设污水、污泥处理构筑物及其附属建筑物,包含建筑、结构、电气、给排水、进水配套管网、污水泵站2座等工程。污水泵站最大规模6000立方米每日,最大出水管管径DN800。
项目总投资约为42066.00万元。
公告如下:


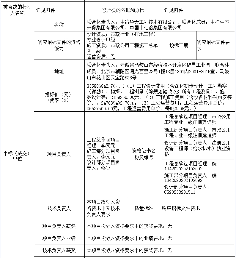
3月4日,安徽马鞍山经开区南区(原示范园区)年陡污水处理厂(一期)及配套管网EPCO项目中标结果公示。中冶华天工程技术有限公司、中冶生态环保集团有限公司、中国十七冶集团有限公司联合体中标,投标报价335886842.70元。
本项目一期规划建设污水处理厂规模为每日2.5万吨,建设污水、污泥处理构筑物及其附属建筑物,包含建筑、结构、电气、给排水、进水配套管网、污水泵站2座等工程。污水泵站最大规模6000立方米每日,最大出水管管径DN800。
项目总投资约为42066.00万元。
公告如下:

