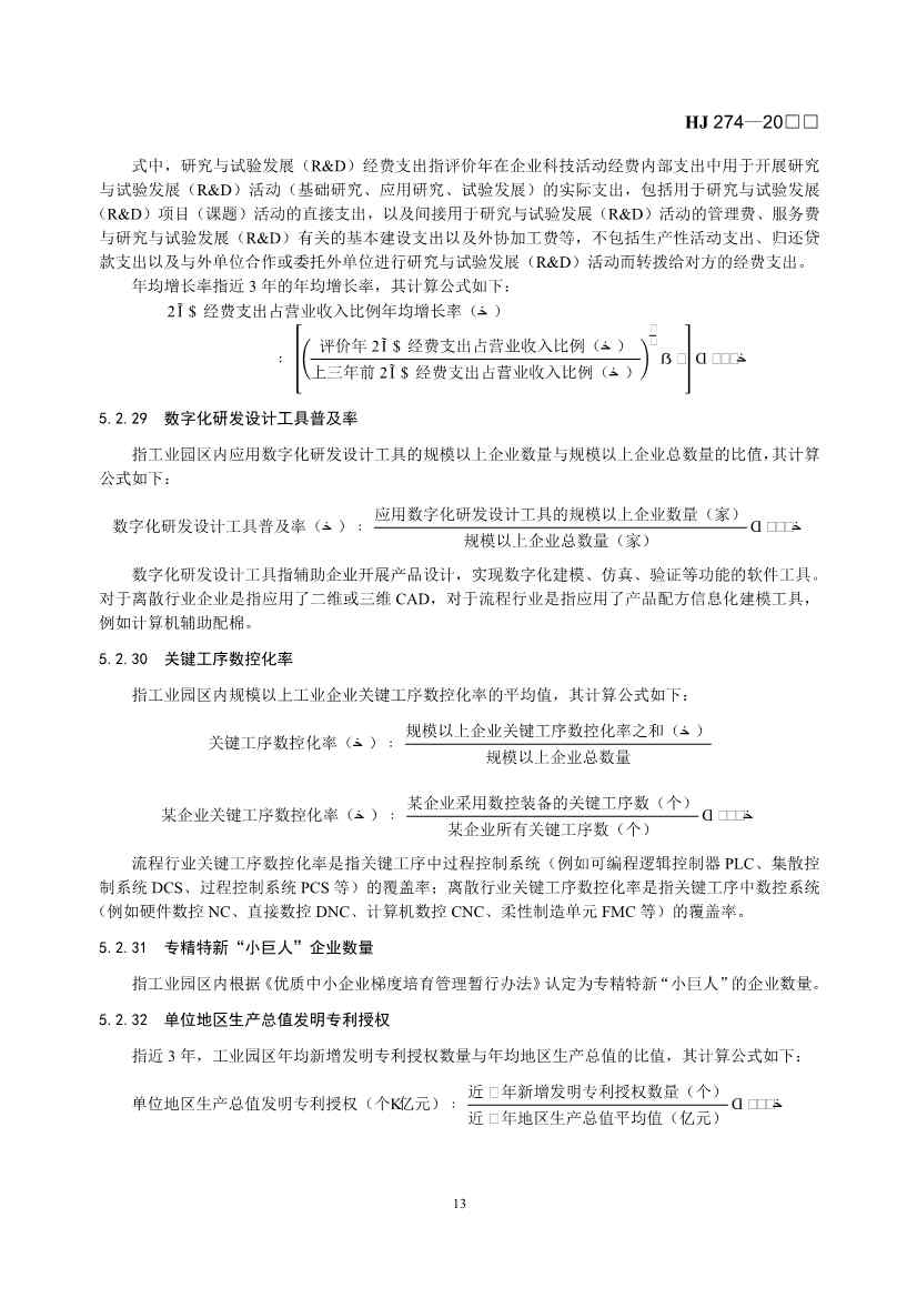
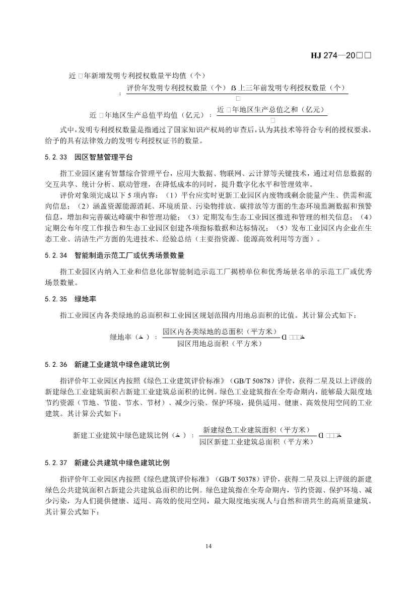
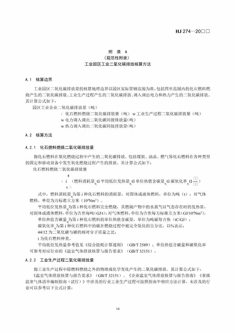
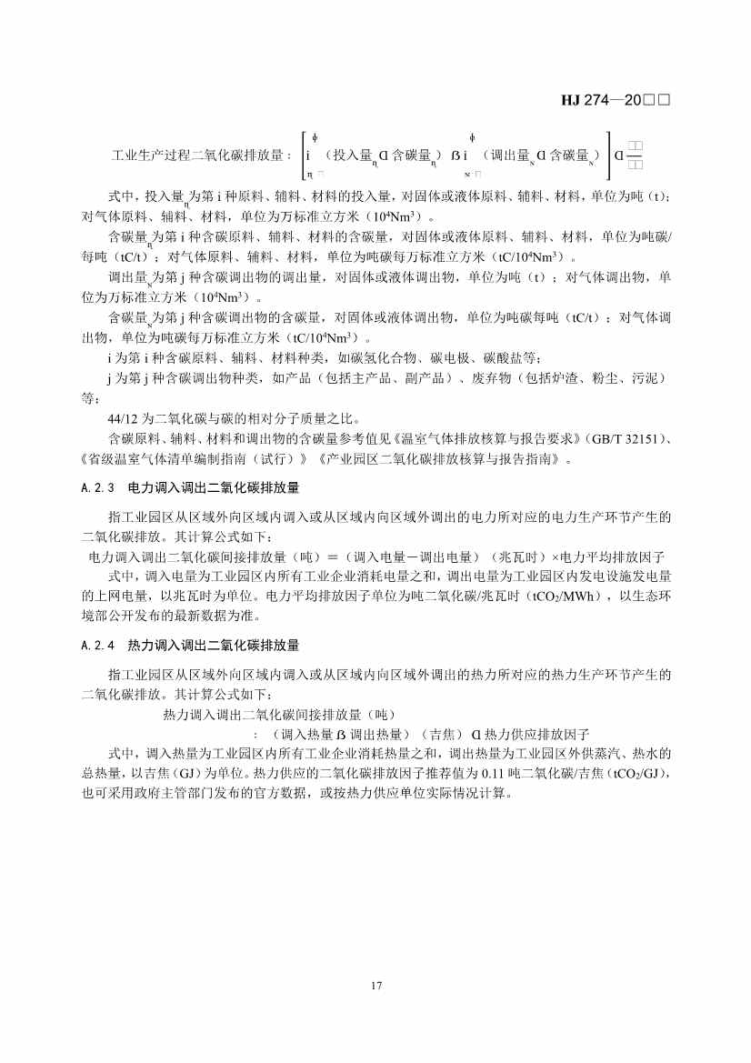
日前,生态环境部发布《生态工业园区标准(征求意见稿)》。
本标准规定了生态文明建设示范区(生态工业园区)的评价方法、评价指标和数据采集与计算方法等内容。
本标准适用于生态文明建设示范区(生态工业园区)的建设和管理,可作为生态文明建设示范区(生态工业园区)的评价依据,建设实施方案编制、建设成效评估的技术依据,也可作为其他相关生态工业建设咨询活动的参考依据。
详情如下:关于公开征求国家生态环境标准《生态工业园区标准(征求意见稿)》意见的通知
为贯彻《中华人民共和国环境保护法》《中华人民共和国清洁生产促进法》《中华人民共和国循环经济促进法》等法律法规,推动工业领域生态文明建设,规范生态文明建设示范区(生态工业园区)的建设和运行,我部组织对《国家生态工业示范园区标准》(HJ 274—2015)进行了修订,编制了国家生态环境标准《生态工业园区标准(征求意见稿)》,现公开征求意见。标准征求意见稿及其编制说明,可登录我部网站(.cn)“意见征集”栏目检索查阅。
各机关团体、企事业单位和个人均可提出意见建议。请于2025年4月15日前将意见书面反馈我部,意见电子版请同时发送至联系人邮箱。
联系人:生态环境部科技与财务司苑雯、王帅
电话:(010)65645387、65645386
传真:(010)65645400
邮箱:touzichu@mee.gov.cn
地址:北京市东城区东长安街12号
邮编:100006
联系人:中国环境科学研究院姚扬
电话:(010)84916046
邮箱:yaoyang@craes.org.cn
地址:北京市朝阳区安外大羊坊8号
邮编:100012
生态环境部办公厅
2025年3月13日
(此件社会公开)






















