近日,广东省发展改革委发布《广东省2025年重点建设项目计划表》,共计2490个省重点项目清单。其中,重点建设项目1489个、重点建设前期预备项目1001个,分为基础设施工程、产业工程、民生保障工程三大类。
汇总汇总环保项目如下:
惠城区农村生活污水治理工程项目
中山市农村生活污水治理项目
云浮市城区排水管网雨污分流改造工程
云城区农村生活污水治理攻坚任务建设项目
增城区开发区下沉式污水处理厂及配套管网工程
福田水质净化厂二期工程
珠海市北区水质净化厂二期及地面公共服务设施工程
河源市污水处理厂提标升级及配套管网改造项目
东源县城乡生活污水处理设施及配套管网工程
东源县国家级新型城镇化示范县城市管网工程
开平城镇污水处理及管网工程
阳江市区污水处理及排水排污管网改造项目
电白区镇街生活污水管网完善建设工程
罗定市农村生活污水治理建设项目
乳源县垃圾焚烧处理设施建设项目
河源市热力发电厂
怀集县环保发电项目
玉龙填埋场环境修复工程
“无废南海”新型固废处理环保产业园
东莞市污泥集中处理处置项目
新兴县循环经济环保项目
广东省佛山市南海区垃圾资源化项目
清远市北部能源生态园(一期)
佛山市南海区水系水环境综合治理项目
顺德区水体综合整治工程
东莞市东江下游片区水质提升及排水管网提质增效项目(一期)
东莞市寒溪河流域水质提升及排水管网提质增效项目(一期)
枫江深坑国考断面达标攻坚工程(潮州段)
中山市未达标水体综合整治工程
广东汕头市海洋生态保护修复项目
2024年湛江市海洋生态保护修复工程项目
吴川市滨海新区海岸综合整治项目
惠州市海洋生态保护修复工程项目
汕头市龙湖区上蓬围涝沟渠系水环境综合整治工程
广州北江引水工程(花都水厂及配水管道工程部分)
增城区南部水厂及配套管网建设工程
五华县城乡供水一体化升级改造项目
阳江市第二水厂扩建工程
信宜市城乡一体供水项目
信宜市城区玉都街道湖塘沟渠排洪排涝改造项目
化州市塘岗岭水厂扩容改造项目
清远市江南水厂工程(二期)
珠海市唐家水厂二期工程
汕头市龙湖沟片区排水管网建设及设施提升工程
汕头市濠江区城区排水防涝设施建设改造项目
汕头市老城开埠区排水管网建设及设施提升工程
汕头市龙湖区排水防涝系统改造及配套设施建设项目
佛山顺德粤港澳协同发展合作区排水管网建设及改造工程
韶关市排水防涝设施建设改造项目
韶关市芙蓉新城内涝治理项目(水系建设部分)
韶关市供水管网和供水设施改造提升工程
梅州市城市供水管网漏损治理和老化更新改造项目(一期)(政府所有或建筑区内居民共有)
广东省惠州市中心城区地下管网系统提升工程
广东省惠州市中心城区防洪排涝综合治理工程
博罗县城供水源水输送工程
汕尾市中心城区地下排水管网升级改造和城市内涝治理工程
海丰县排水防涝(海绵城市)建设项目
海丰县可塘镇镇区排水防涝能力提升项目
广东省东莞市东坑镇排灌站及内河防洪排涝改造工程
开平市城区排水设施提升改造工程
湛江市中心城区雨水调蓄设施一期工程
湛江市中心城区重要点位地下管网及智能监测系统设施设备更新改造项目
湛江市中心城区地下雨水管网(赤坎江流域)更新改造工程
湛江市中心城区地下雨水管网(文保河、三号渠及绿塘河流域)更新改造工程
电白区城区排水管网建设改造与内涝整治工程
茂名市城区供水管网改造扩容提升工程
高州市老旧城区地下综合排水管线提升工程
肇庆市端州区雨、污水管网与配套设施升级改造工程(一期)
怀集县第二水厂建设工程项目(二期)
广宁县饮用水源安全保障建设(北片供水厂工程)
端州城区供水管网改造工程
肇庆市高要区新建大湾绿色水厂工程项目
连州市镇乡水厂提质提标工程(连州市镇乡水厂及民族工业园供水管网提质提标工程)
揭阳市揭东片区供水管网更新改造工程
潮南区排水系统提质增效建设工程
南雄市城市排水防涝建设项目
龙川县新城供水有限公司水厂配套管网工程
深汕合作拓展区排水管网基础设施建设项目
陆丰市城区雨污分流及排水系统整治工程项目
开平市排水防涝设施建设改造项目(第一批)(开平市城区及月山、龙胜、沙塘等8镇雨污分流系统提质增效项目)
详情如下:
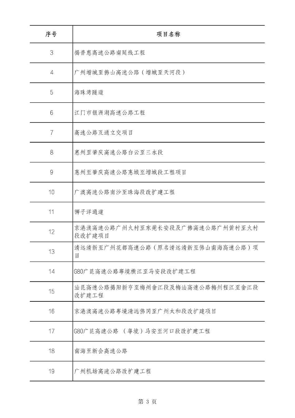
广东省2025年重点建设项目计划表
《广东省2025年重点建设项目计划》业经省十四届人大三次会议审议通过。现予公布。
广东省发展改革委
2025年3月19日























































































































































