289个!2025年湖南省重点建设项目名单公布


您好,欢迎访问动长环保科技有限公司网站
新闻资讯
您的位置: 首页 > 新闻资讯
.

新闻资讯

推荐产品

289个!2025年湖南省重点建设项目名单公布

发布时间:2026-03-10 06:25:30人气:

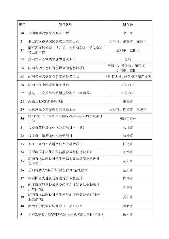
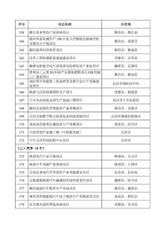
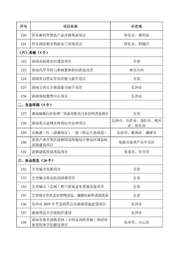
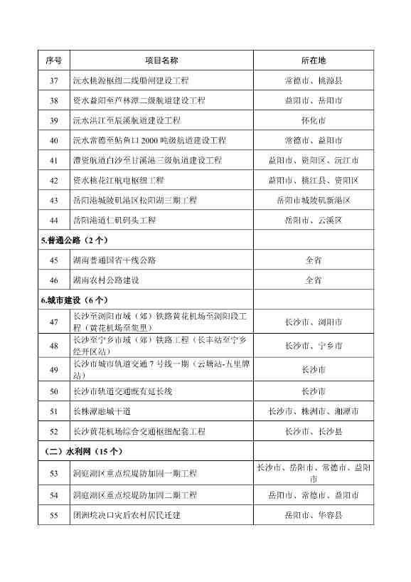
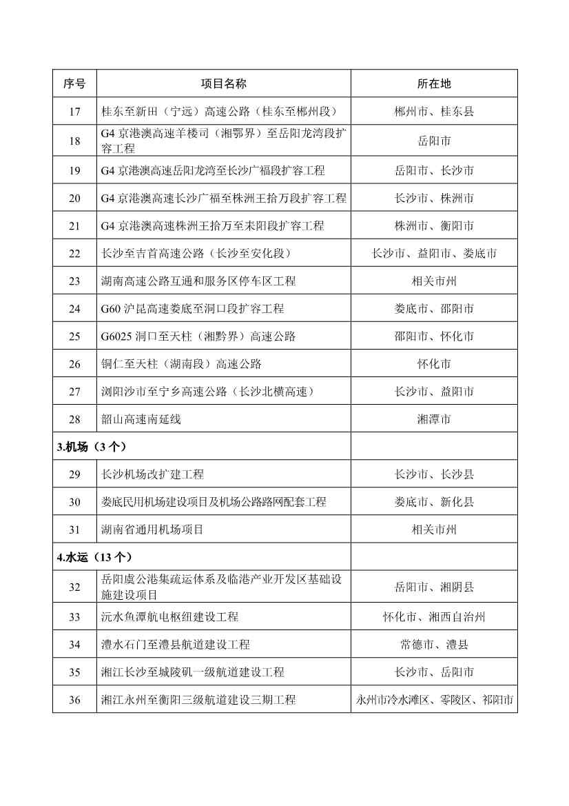
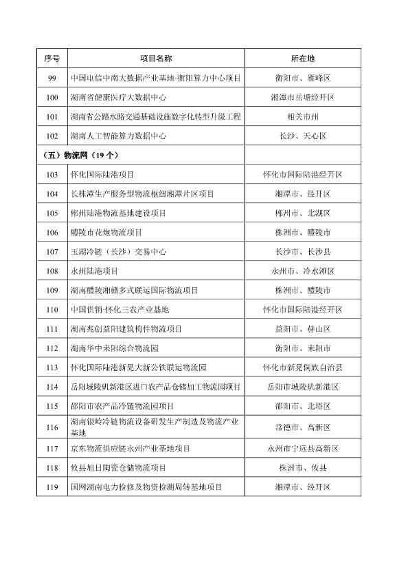
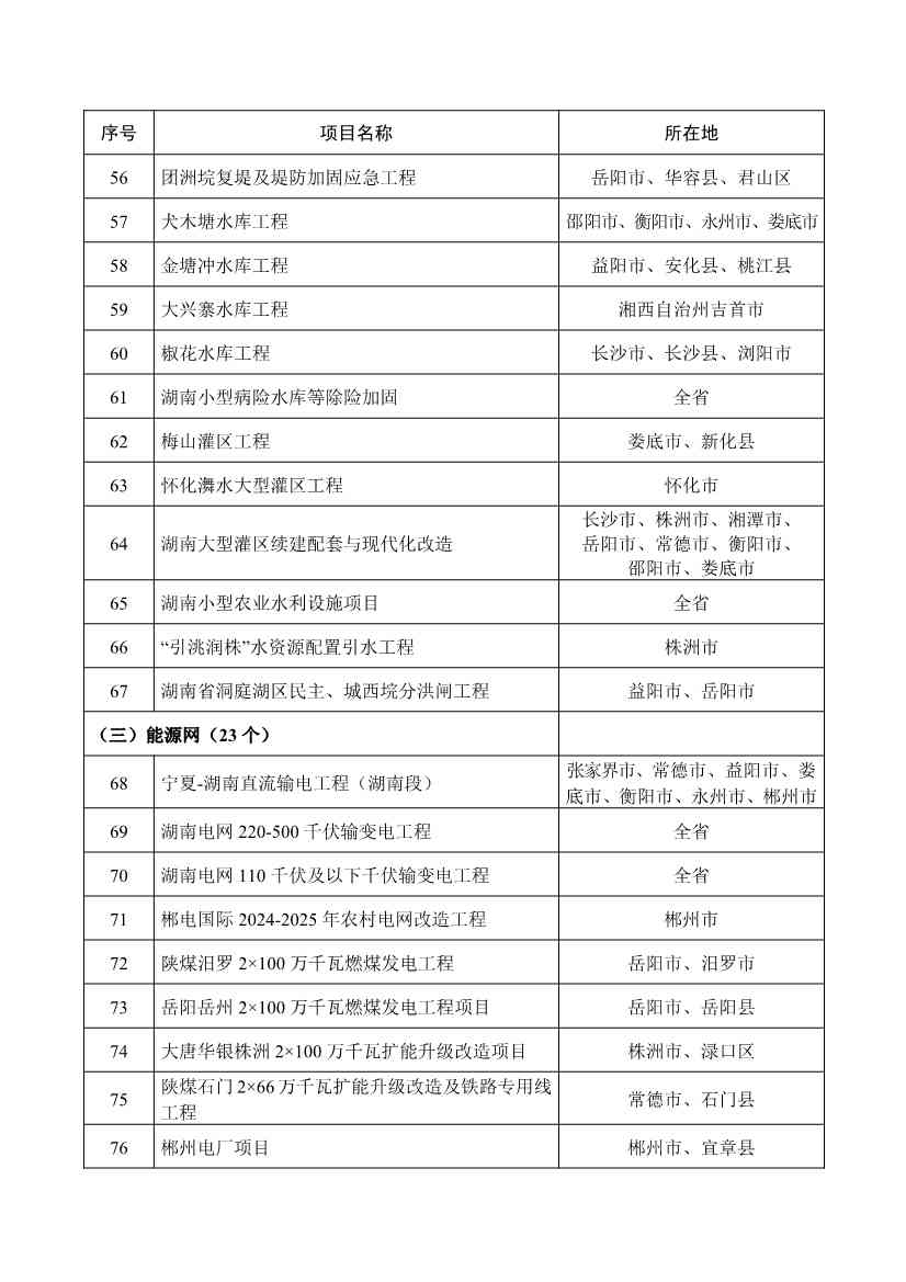
4月8日,湖南省发改委公布2025年省重点建设项目、省重点前期工作项目名单。省重点建设项目289个,省重点前期工作项目51个。其中生态环保项目5个。

湖南城镇污水处理厂设备更新及污水管网改造项目

湖南重点流域水环境综合治理项目

长株潭一厅(湖湘绿厅)一道(核心生态绿道)

娄星产业开发区涟钢周边环境综合整治区域基础设施建设项目

涟钢超低排放改造项目

详情如下:

041011021429_01_1.jpg

041011021429_01_2.jpg

289个!2025年湖南省重点建设项目名单公布(图3)


289个!2025年湖南省重点建设项目名单公布(图4)

289个!2025年湖南省重点建设项目名单公布(图5)

289个!2025年湖南省重点建设项目名单公布(图6)

289个!2025年湖南省重点建设项目名单公布(图7)

289个!2025年湖南省重点建设项目名单公布(图8)

289个!2025年湖南省重点建设项目名单公布(图9)

289个!2025年湖南省重点建设项目名单公布(图10)

289个!2025年湖南省重点建设项目名单公布(图11)

289个!2025年湖南省重点建设项目名单公布(图12)

289个!2025年湖南省重点建设项目名单公布(图13)

289个!2025年湖南省重点建设项目名单公布(图14)

289个!2025年湖南省重点建设项目名单公布(图15)

289个!2025年湖南省重点建设项目名单公布(图16)

289个!2025年湖南省重点建设项目名单公布(图17)

289个!2025年湖南省重点建设项目名单公布(图18)




推荐资讯