4月15日,工业和信息化部、生态环境部近日组织开展2025年国家鼓励发展的重大环保技术装备推荐工作。将聚焦工业领域持续深入打好污染防治攻坚战和国家生态环境保护主要指标要求,强化创新驱动,突破环保装备关键核心技术工艺以及配套零部件、材料、药剂等领域的技术瓶颈,加强先进适用环保装备在冶金、化工、建材、轻工、纺织、电镀等重点领域的推广应用,不断提升环保装备标准化、成套化、高端化、智能化、绿色化水平。要求被推荐企业近三年无违法违规记录、未列入企业经营异常名录和严重违法失信名单;被推荐技术装备处于行业领先水平,知识产权或专有技术产权明晰,符合相关产品质量标准、环境保护设施验收技术规范要求,应用后污染物控制优于国家污染排放相关标准要求,或优于重点区域、重点流域、重点行业特别排放限值等相关要求。
详情如下:
关于开展2025年国家鼓励发展的重大环保技术装备推荐工作的通知
工信厅联节函〔2025〕127号
各省、自治区、直辖市及计划单列市、新疆生产建设兵团工业和信息化、生态环境主管部门,有关行业协会,有关中央企业:
按照《“十四五”工业绿色发展规划》《环保装备制造业高质量发展行动计划(2022—2025年)》《促进环保装备制造业高质量发展的若干意见》有关工作部署,加快先进环保装备研发和应用推广,为全面推进美丽中国建设提供技术支撑,现组织开展《国家鼓励发展的重大环保技术装备目录(2025年版)》推荐工作。有关事项通知如下:
一、推荐要求
聚焦工业领域持续深入打好污染防治攻坚战和国家生态环境保护主要指标要求,强化创新驱动,突破环保装备关键核心技术工艺以及配套零部件、材料、药剂等领域的技术瓶颈,加强先进适用环保装备在冶金、化工、建材、轻工、纺织、电镀等重点领域的推广应用,不断提升环保装备标准化、成套化、高端化、智能化、绿色化水平。
(一)被推荐企业及技术装备要求
被推荐企业近三年无违法违规记录、未列入企业经营异常名录和严重违法失信名单。被推荐技术装备处于行业领先水平,知识产权或专有技术产权明晰,符合相关产品质量标准、环境保护设施验收技术规范要求,应用后污染物控制优于国家污染排放相关标准要求,或优于重点区域、重点流域、重点行业特别排放限值等相关要求。
(二)推荐范围
1.大气污染防治技术装备。主要指工业生产、能源利用、交通运输、农业生产、城市精细化管理等过程中产生的大气污染物的减排技术及装备。
2.水污染防治技术装备。主要指城镇生活污水、农村生活污水、工业废水、畜禽养殖废水、黑臭水体等领域污废水减排技术及装备。
3.土壤污染修复技术装备。主要指通过物理、化学、生物等方法降低或消除土壤中污染物的技术及装备。
4.固体废物处理技术装备。主要指生活垃圾、工业固体废物、医疗废物等固体废物处理技术及装备。
5.噪声与振动控制技术装备。主要指工业、交通运输、建筑施工和社会生活等领域的减振、降噪技术及装备。
6.环境监测专用仪器仪表。主要指大气、水、土壤、生态等要素领域的污染物以及噪声、温室气体的监测、检测技术及装备。
7.环境污染防治专用材料和药剂。主要指大气、水、固废等领域污染物处理时所使用的材料、催化剂、药剂、菌剂。
8.环境污染应急处理技术装备。主要指大气污染、水体污染、土壤污染等突发性环境污染事件中污染物控制、减轻和消除的技术及装备。
9.环境污染防治设备专用零部件。主要指大气污染、水污染、固废处理等装备运行所必需的专用风机、水泵、阀门等零部件以及减少污染物泄漏的零部件。
10.减污降碳协同处置技术装备。主要指处理大气污染、水污染、固废的同时,实现温室气体减排的技术及装备。
11.新污染物治理技术装备。主要指持久性有机污染物、内分泌干扰物、抗生素等新污染物有关监测、检测、溯源、减排、治理的技术及装备。
(三)技术类别
技术装备分为研发、应用、推广类。其中,研发类指通过自主研发、技术引进等方式,实现重大技术突破、已经用户初步验证的技术装备;应用类指国内领先、具有行业引领作用和市场应用前景、已实现产业化生产的技术装备;推广类指技术成熟可靠、推广潜力大、经济适用且有成功应用案例的技术装备。
二、推荐程序
(一)请各省级工业和信息化、生态环境主管部门以及有关行业协会、中央企业根据推荐要求,分别组织本地区、本行业环保装备的研发或生产单位通过“工业节能与绿色发展管理平台”(https://green.miit.gov.cn)填报《环保技术装备申报书》(附件1、2、3),并负责审核、推荐符合要求的技术装备。《国家鼓励发展的重大环保技术装备目录(2023年版)》中的工艺技术装备关键核心指标有更新的,需重新提交申报材料。
(二)请于2025年7月15日前将正式推荐意见、《环保技术装备推荐汇总表》(附件4)通过平台报送。
(三)工业和信息化部会同生态环境部等有关部门组织专家进行审核,必要时通过省级工业和信息化、生态环境主管部门核实申报内容。
三、联系方式
工业和信息化部节能与综合利用司 宋波010-68205364
生态环境部科技与财务司 刘元生010-65645390
工业和信息化部办公厅
生态环境部办公厅
2025年4月8日


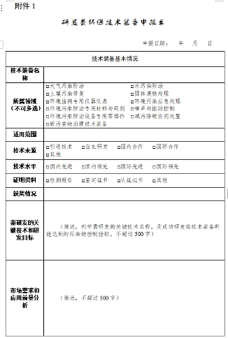
填写要求:
1.本表由申报单位填写,一张表格填写一项技术装备。
2.“适用范围”栏填写该技术装备应用的领域(如工业、城镇、农村等)、行业(如化工、钢铁等),治理污染物的种类。
3.“需研发的关键技术和研发目标”栏详细填写研发过程中的重点和难点,主要技术创新点以及研发目标(技术指标等)。
4.“市场需求和前景分析”栏填写技术装备的应用领域及其市场需求,减污降碳、节能减排和资源有效利用等方面的预期效果,及产业化应用前景。
技术装备报告提纲
(申报多项技术装备需分别填写)
一、企业基本情况
(1)企业基本信息,主要包括企业名称、成立时间、注册地址、占地面积、注册资本、法定代表人等。
(2)企业经营情况,主要包括企业近三年总资产、主要产品产量、主营业务收入、利润和缴税额、市场份额、行业所处地位等。
(3)企业创新能力,主要包括人员结构、专职研发人员情况、研发投入,自有研发机构或与大学、科研院所合作情况,近三年获得专利、奖励以及牵头参与标准制修订情况等。
二、技术装备基本情况
主要包括技术装备名称、适用范围、所属类别、知识产权、专利等情况。
三、技术装备原理和内容
(1)详细介绍技术装备的基本原理。
(2)重点说明技术装备的关键技术、工艺流程及主要设备等,必要时可附结构图、流程图、示意图等。
(3)技术装备的主要污染物控制指标、核心工作参数及其与同类产品的对比。
四、技术装备安全生产工作情况
(1)根据技术装备所属领域,简要描述技术装备使用过程中所需注意的中毒和窒息、机械和起重伤害、高空坠落、溺水、火灾爆炸、电气伤害等涉及的各方面安全措施。
(2)企业在开展专项操作安全培训教育、安全风险辨识管控及隐患排查治理等方面所做的工作。
五、评价指标
(1)技术装备先进性。技术装备创新水平,可以分为国际领先、国际先进、国内领先和国内先进水平,如在关键核心技术装备、短板技术装备等方面有突破,需加以重点说明。
(2)技术装备适用性。重点介绍技术装备在解决重点区域、重点行业、特征污染物等特别排放限值要求的技术优势和功能特性。
(3)环境效益。预估单台(套)技术装备在基准应用场景下可实现的污染物减排量,预测该技术装备在行业内的普及率、市场空间等应用前景,推算每年可实现的污染物减排总量。
(4)经济和社会效益。预估单台(套)技术装备在基准应用场景下的投资成本、投资回收期等,并在技术装备应用前景预测基础上,估算每年可实现的经济和社会效益。
六、有关附件(根据企业实际情况提供,不限于以下所列内容)
(1)技术装备提供单位的营业执照或组织机构代码证等。
(2)与申报技术装备相关的技术鉴定、产品鉴定,包括科技查新报告等。
(3)技术装备专利证书复印件或知识产权声明(如知识产权为其他企事业单位所有或与其他企事业单位共有,需同时提供由该企事业单位出具的正式授权使用声明)。
(4)奖励证书复印件(加盖公章)及其他补充证明材料。




技术装备报告提纲
(申报多项技术装备需分别填写)
一、企业基本情况
(1)企业基本信息,主要包括企业名称、成立时间、注册地址、占地面积、注册资本、法定代表人等。
(2)企业经营情况,主要包括企业近三年总资产、主要产品产量、主营业务收入、利润和缴税额、市场份额、行业所处地位等。
(3)企业创新能力,主要包括人员结构、专职研发人员情况、研发投入,自有研发机构或与大学、科研院所合作情况,近三年获得专利、奖励以及牵头参与标准制修订情况等。
二、技术装备基本情况
主要包括技术装备名称、适用范围、所属类别、知识产权、专利等情况。
三、技术装备原理和内容
(1)详细介绍技术装备的基本原理。
(2)重点说明技术装备的关键技术、工艺流程及主要设备等,必要时可附结构图、流程图、示意图等。
(3)技术装备的主要指标、核心参数及其与同类产品的对比。
(4)技术装备应用后污染物控制所执行的国家污染排放相关标准或重点区域、重点流域、重点行业特别排放限值等。
四、技术装备安全生产工作情况
(1)根据技术装备所属领域,简要描述技术装备使用过程中所需注意的中毒和窒息、机械和起重伤害、高空坠落、溺水、火灾爆炸、电气伤害等涉及的各方面安全措施。
(2)企业在开展专项操作安全培训教育、安全风险辨识管控及隐患排查治理等方面所做的工作。
五、评价指标
(1)技术装备先进性。技术装备创新水平,可以分为国际领先、国际先进、国内领先和国内先进水平,如在关键核心技术装备、短板技术装备等方面有突破,需加以重点说明。
(2)技术装备可靠性。技术装备投入应用的可靠性或技术装备成熟程度,详细介绍实际应用案例的数量、规模和使用年限等情况。
(3)技术装备适用性。重点介绍技术装备在解决重点区域、重点行业、特征污染物等特别排放限值要求的技术优势和功能特性。
(4)环境效益。详细介绍单台(套)技术装备在基准应用场景下可实现的污染物减排量,预测该技术装备在行业内的普及率、市场空间等应用前景,推算每年可实现的污染物减排总量。
(5)经济和社会效益。详细介绍单台(套)技术装备在基准应用场景下的投资成本、投资回收期等,并在技术装备应用前景预测基础上,推算每年可实现的经济和社会效益。
六、推广建议
(1)重点介绍技术装备实际应用的领域、企业、规模、减排效果等情况。
(2)预测3年后技术装备在行业内的应用推广前景,包括普及率、总投入、减排总量、经济和社会效益等。
(3)支持该技术装备应用推广的政策措施建议。
七、有关附件(根据企业实际情况提供,不限于以下所列内容)
(1)技术装备提供单位的营业执照或组织机构代码证等。
(2)与申报技术装备相关的技术鉴定、产品鉴定,包括科技查新报告等。
(3)具有专业资质的第三方检测机构出具的该技术装备的性能检测报告。
(4)专业认证机构出具的认证证书。
(5)技术装备专利证书复印件或知识产权声明(如知识产权为其他企事业单位所有或与其他企事业单位共有,需同时提供由该企事业单位出具的正式授权使用声明)。
(6)奖励证书复印件(加盖公章)及其他补充证明材料。


技术装备报告提纲
(申报多项技术装备需分别填写)
一、企业基本情况
(1)企业基本信息,主要包括企业名称、成立时间、注册地址、占地面积、注册资本、法定代表人等。
(2)企业经营情况,主要包括企业近三年总资产、主要产品产量、主营业务收入、利润和缴税额、市场份额、行业所处地位等。
(3)企业创新能力,主要包括人员结构、专职研发人员情况、研发投入,自有研发机构或与大学、科研院所合作情况,近三年获得专利、奖励以及牵头参与标准制修订情况等。
二、技术装备基本情况
主要包括技术装备名称、适用范围、所属类别、知识产权、专利等情况。
三、技术装备原理和内容
(1)详细介绍技术装备的基本原理。
(2)重点说明技术装备的关键技术、工艺流程及主要设备等,必要时可附结构图、流程图、示意图等。
(3)技术装备的主要指标、核心参数及其与同类产品的对比。
(4)技术装备应用后污染物控制所执行的国家污染排放相关标准或重点区域、重点流域、重点行业特别排放限值等。
四、技术装备安全生产工作情况
(1)根据技术装备所属领域,简要描述技术装备使用过程中所需注意的中毒和窒息、机械和起重伤害、高空坠落、溺水、火灾爆炸、电气伤害等涉及的各方面安全措施。
(2)企业在开展专项操作安全培训教育、安全风险辨识管控及隐患排查治理等方面所做的工作。
五、评价指标
(1)技术装备先进性。技术装备创新水平,可以分为国际领先、国际先进、国内领先和国内先进水平,如在关键核心技术装备、短板技术装备等方面有突破,需加以重点说明。
(2)技术装备可靠性。技术装备投入应用的可靠性或技术装备成熟程度,详细介绍实际应用案例的数量、规模和使用年限等情况。
(3)技术装备适用性。重点介绍技术装备在解决重点区域、重点行业、特征污染物等特别排放限值要求的技术优势和功能特性。
(4)环境效益。详细介绍单台(套)技术装备在基准应用场景下可实现的污染物减排量,预测该技术装备在行业内的普及率、市场空间等应用前景,推算每年可实现的污染物减排总量。
(5)经济和社会效益。详细介绍单台(套)技术装备在基准应用场景下的投资成本、投资回收期等,并在技术装备应用前景预测基础上,推算每年可实现的经济和社会效益。
六、推广建议
(1)重点介绍技术装备实际应用的领域、企业、规模、减排效果等情况以及当前的普及率情况。
(2)预测3年后技术装备在行业内的应用推广前景,包括普及率、总投入、减排总量、经济和社会效益等。
(3)支持该技术装备应用推广的政策措施建议。
七、有关附件(根据企业实际情况提供,不限于以下所列内容)
(1)技术装备提供单位的营业执照或组织机构代码证等。
(2)与申报技术装备相关的技术鉴定、产品鉴定,包括科技查新报告等。
(3)具有专业资质的第三方检测机构出具的该技术装备的性能检测报告。
(4)专业认证机构出具的认证证书。
(5)技术装备专利证书复印件或知识产权声明(如知识产权为其他企事业单位所有或与其他企事业单位共有,需同时提供由该企事业单位出具的正式授权使用声明)。
(6)奖励证书复印件(加盖公章)及其他补充证明材料。


