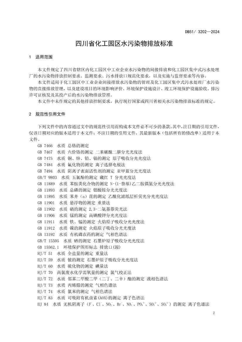
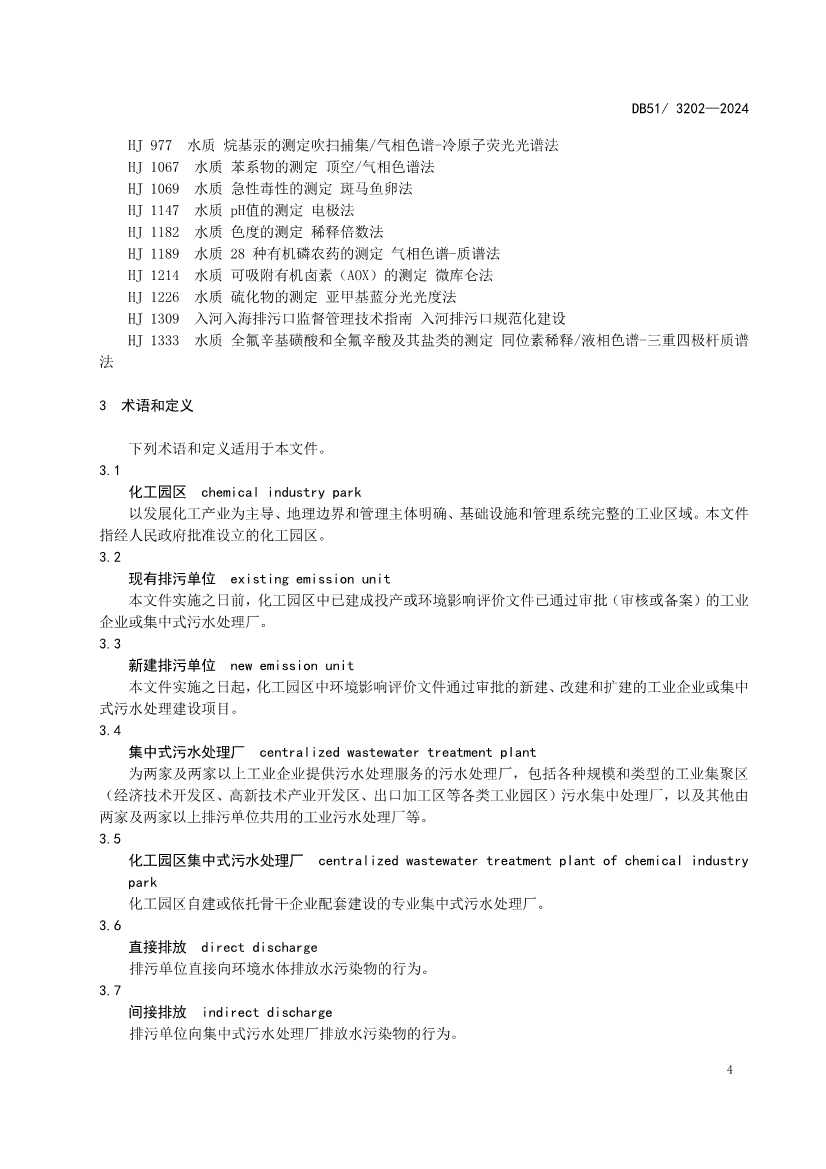
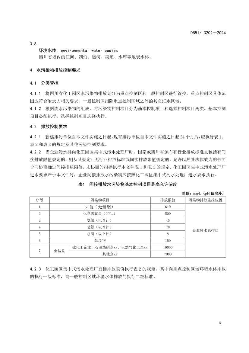
日前,《四川省化工园区水污染物排放标准》发布。本文件规定了四川省辖区内化工园区中工业企业水污染物的间接排放和化工园区集中式污水处理厂的水污染物排放控制要求、监测要求、污水排放口规范化要求,以及实施与监督要求等内容。本文件适用于化工园区中工业企业间接排放水污染物的管理及化工园区集中式污水处理厂水污染物的直接排放管理,以及建设项目的环境影响评价、环境保护设施设计、竣工环境保护设施验收、排污许可证核发及其投产后的水污染物排放管理。
详情如下:
四川省生态环境厅 四川省市场监督管理局
关于发布《四川省化工园区水污染物排放标准》的通知
川环发〔2024〕8号
各有关单位:
为贯彻落实《中华人民共和国水污染防治法》,改善水环境质量,加强化工园区水污染物排放监管,促进化工园区绿色发展,我省组织制定了《四川省化工园区水污染物排放标准》,经省政府同意,现予以发布。
标准编号及名称为:
DB51/3202-2024 四川省化工园区水污染物排放标准。
本标准自2025年7月1日起实施。
特此通知。
四川省生态环境厅 四川省市场监督管理局
2024年12月11日



















