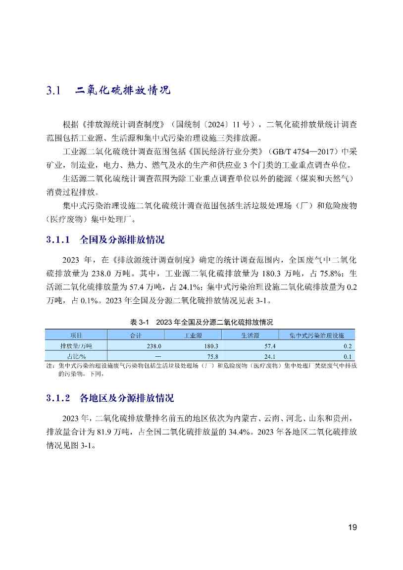
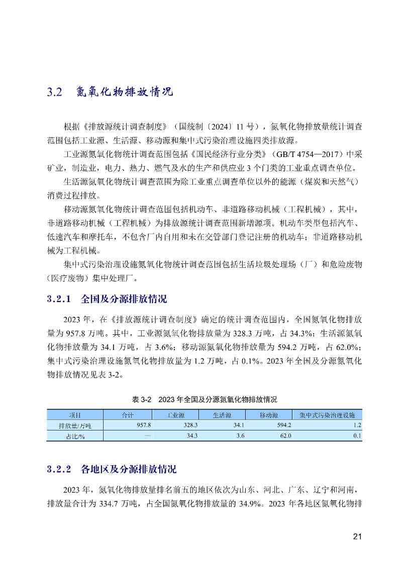
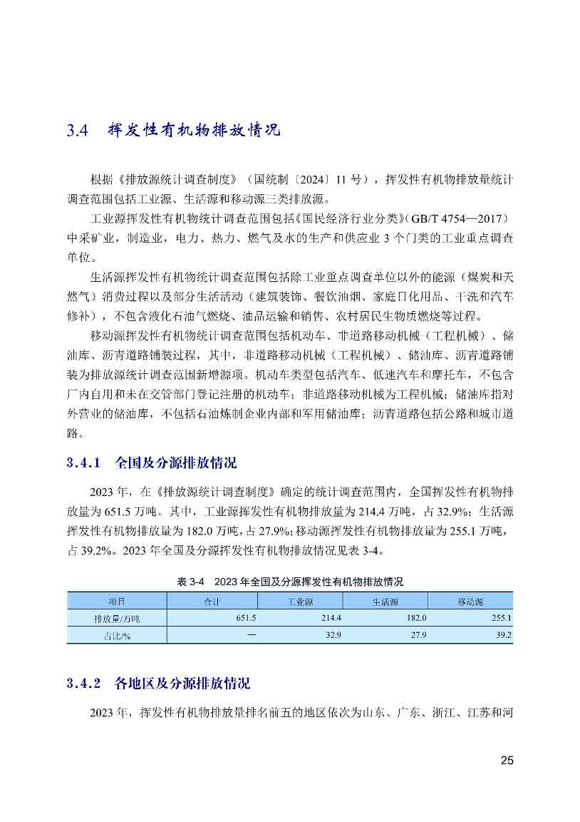
近日,生态环境部发布《2023年中国生态环境统计年报》。年报显示,2023年,开展排放源统计重点调查的工业企业共179236 家,污水处理厂14620家(含日处理能力500 吨以上的农村污水处理设施),生活垃圾处理场(厂)2843家(含餐厨垃圾集中处理厂),危险废物(医疗废物)集中处理2756 家,储油库1177个。
详情如下:

















































近日,生态环境部发布《2023年中国生态环境统计年报》。年报显示,2023年,开展排放源统计重点调查的工业企业共179236 家,污水处理厂14620家(含日处理能力500 吨以上的农村污水处理设施),生活垃圾处理场(厂)2843家(含餐厨垃圾集中处理厂),危险废物(医疗废物)集中处理2756 家,储油库1177个。
详情如下:
















































