1月15日,北京市政府发布关于对《大兴区持续深入打好污染防治攻坚战2025年行动计划(征求意见稿)》公开征求意见的公告。
关于对《大兴区持续深入打好污染防治攻坚战2025年行动计划(征求意见稿)》公开征求意见的公告
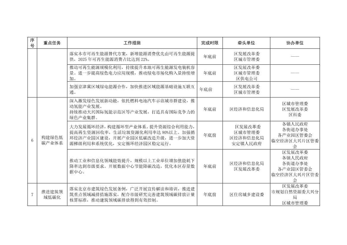
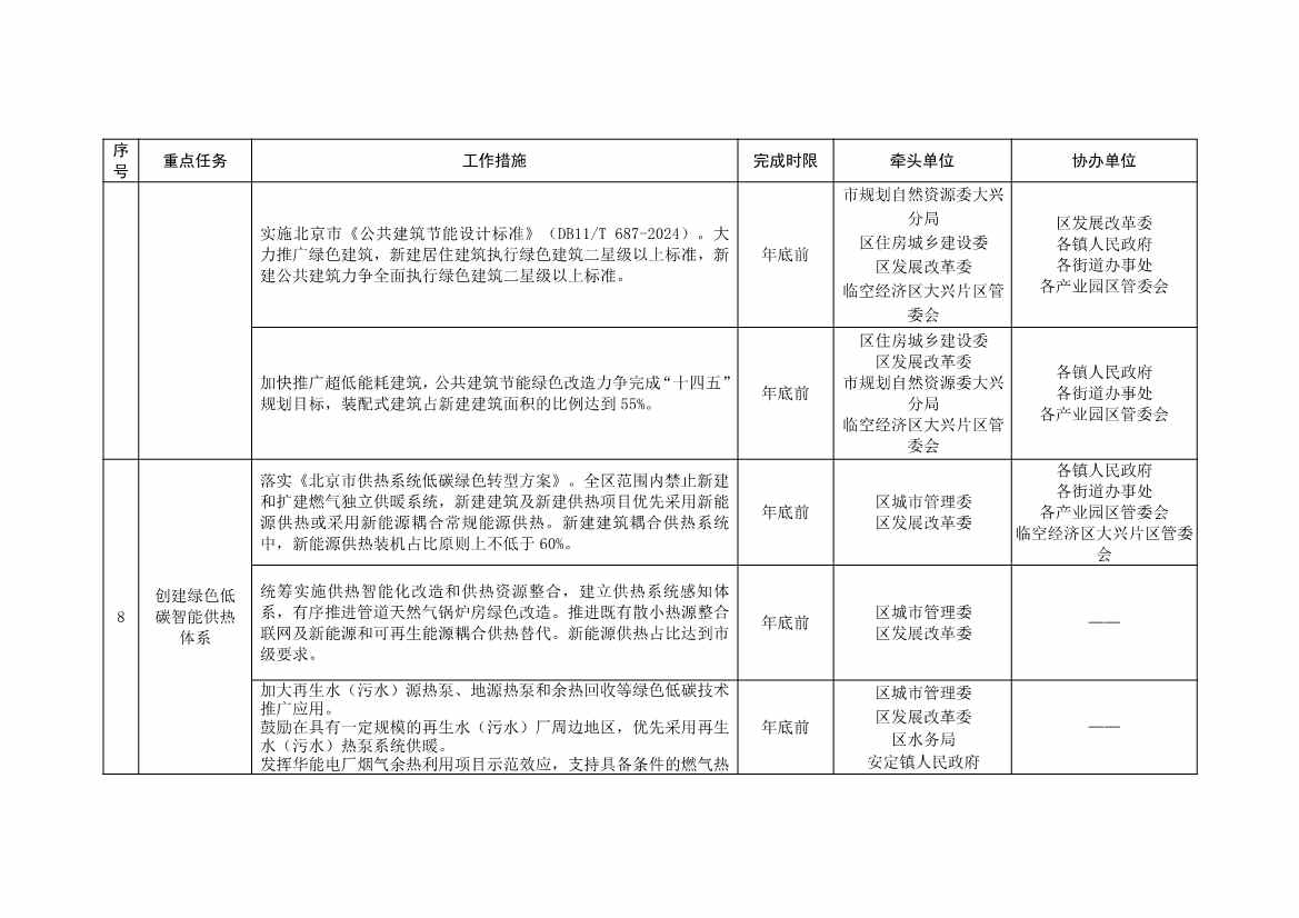
为贯彻落实打好污染防治攻坚战的重大决策部署,区生态环境局牵头起草了《大兴区持续深入打好污染防治攻坚战2025年行动计划(征求意见稿)》,具体包括大气、水、土壤、应对气候、生态保护五部分,依据有关规定,现就《大兴区持续深入打好污染防治攻坚战2025年行动计划(征求意见稿)》公开征求意见。
公开征求意见时间:2025年1月15日至2025年1月23日。(因文件审议安排工作需要意见征集时限调整为7个工作日)
意见反馈渠道如下:
1.电子邮箱:hbjdqb@bjdx.gov.cn。
2.电话:010-69292794
3.登录大兴区人民政府网站(.cn)、北京市人民政府网站(.cn),在“政民互动”板块下的“政策性文件意见征集”专栏中提出意见。
欢迎社会各界提出宝贵意见。
北京市大兴区生态环境局
2025年1月15日






















































