近日,生态环境部等十一部门联合印发《美丽城市建设实施方案》(以下简称《实施方案》)。《美丽城市建设实施方案》聚焦引导各城市在绿色低碳、环境优美、生态宜居、安全健康、智慧高效等5个方面,因地制宜开展美丽城市建设,打造美丽城市示范标杆,建设高品质生态社区,引导建设各类美丽细胞。
争取到2027年,城市生产生活方式绿色低碳转型成效明显,突出生态环境问题得到有效解决,城区环境明显改善、生态宜居更加凸显、治理效能有效提升,推动50个左右美丽城市建设取得标志性成果。
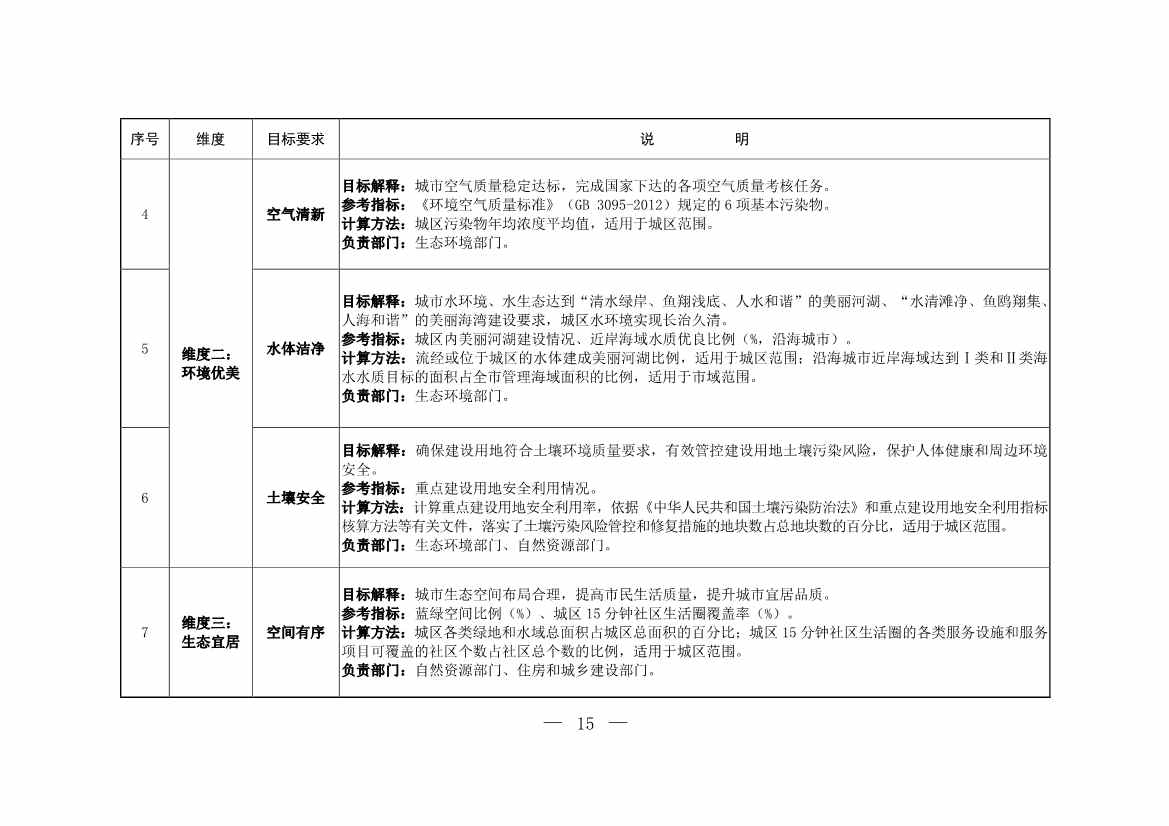
到2035年,城市绿色生产生活方式广泛形成,生态环境实现根本好转,生态系统多样性、稳定性、持续性显著提升,形成智慧高效、多元共治的城市生态环境治理体系,美丽城市建设实现全覆盖。同时,方案还提出了《美丽城市建设参考指标体系(试行)》。
全文如下:
关于印发《美丽城市建设实施方案》的通知
各省、自治区、直辖市生态环境厅(局)、宣传主管部门、发展改革委、工业和信息化厅(局、委)、财政厅(局)、自然资源厅(局、委)、住房和城乡建设厅(委,水务厅、局)、交通运输厅(局、委)、文化和旅游厅(局)、中国人民银行分行、数据主管部门,新疆生产建设兵团生态环境局、宣传部、发展改革委、工业和信息化局、财政局、自然资源局、住房和城乡建设局、交通运输局、文化体育广电和旅游局、数据局:
为贯彻党中央、国务院关于全面推进美丽中国建设的决策部署,建设美丽城市,生态环境部、中央宣传部、国家发展改革委、工业和信息化部、财政部、自然资源部、住房城乡建设部、交通运输部、文化和旅游部、中国人民银行、国家数据局制定了《美丽城市建设实施方案》,现印发给你们,请结合实际,认真贯彻落实。
生态环境部
中央宣传部
国家发展改革委
工业和信息化部
财政部
自然资源部
住房城乡建设部
交通运输部
文化和旅游部
中国人民银行
国家数据局
2025年1月14日
(此件社会公开)
抄送:市场监管总局、海关总署,国家开发银行,各省、自治区、直辖市人民政府,新疆生产建设兵团。
生态环境部办公厅2025年1月14日印发
















