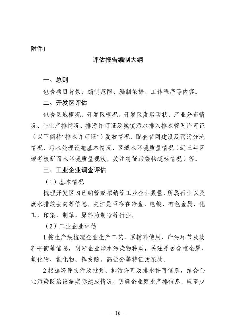
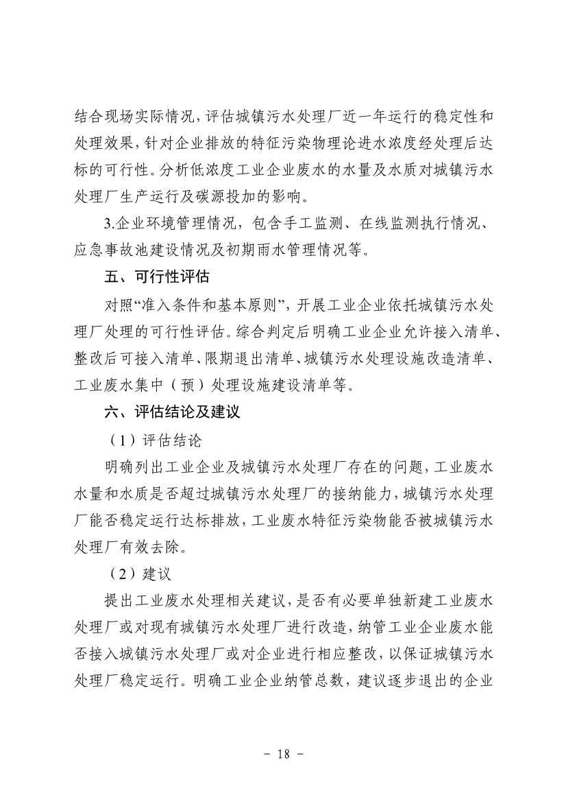
近日,河南省生态环境厅发布《河南省工业园区工业废水依托城镇污水处理厂处理评估工作指南(试行)》(征求意见稿)。详情如下:
河南省生态环境厅关于《河南省工业园区工业废水依托城镇污水处理厂处理评估工作指南(试行)》公开征求意见的公告
为规范工业园区工业废水排放管理,补短板、强弱项、防风险,推动其依托城镇污水处理厂稳定运行、达标排放。根据相关要求,我厅组织编制了《河南省工业园区工业废水依托城镇污水处理厂处理评估工作指南(试行)》(征求意见稿),现向社会公开征求意见,请于2025年1月27日前将意见建议反馈至指定邮箱。
联系人:杨学来
电 话:0371-66309096
邮 箱:hnlygh2020@163.com

























