2月12日,生态环境部发布《国家重点推广的低碳技术目录(第五批)》。《目录》包括5个重点方向共103项低碳技术。详情如下:

关于印发《国家重点推广的低碳技术目录(第五批)》的通知
各省、自治区、直辖市、新疆生产建设兵团生态环境厅(局)、工业和信息化主管部门、住房和城乡建设厅(局、委)、交通运输厅(局、委)、农业农村厅(局、委),生态环境部、工业和信息化部、住房城乡建设部、交通运输部、农业农村部有关直属单位,有关行业组织、企业及研究单位:
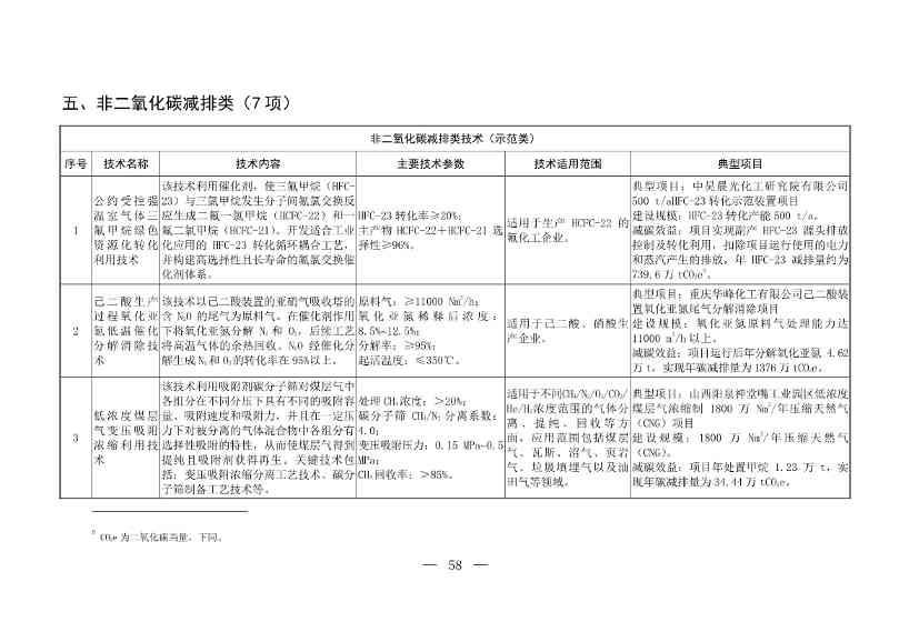
为贯彻落实党的二十大和二十届二中、三中全会精神,大力支持低碳技术创新推广,培育和发展新质生产力,生态环境部会同工业和信息化部、住房城乡建设部、交通运输部、农业农村部按照《国家重点低碳技术征集推广实施方案》相关要求,开展低碳技术征集筛选工作,编制形成《国家重点推广的低碳技术目录(第五批)》,包括5个重点方向共103项低碳技术,现印发给你们,请结合实际加大低碳技术的推广应用力度。
生态环境部办公厅
工业和信息化部办公厅
住房城乡建设部办公厅
交通运输部办公厅
农业农村部办公厅
2025年1月20日
(此件社会公开)
抄送:国家发展改革委办公厅。



























































