近日,安徽省生态环境厅、安徽省市场监督管理局联合发布了安徽省地方标准《电镀水污染物排放标准》(以下简称《标准》),标准号DB34/ 4966-2024,2024年12月1日起实施。
《标准》适用于电镀排污单位和专门处理电镀废水的集中式污水处理厂水污染物的排放管理、排污许可管理、建设项目环境影响评价、建设项目环境保护设施设计、建设项目竣工环境保护验收及其投产后的水污染控制与管理。
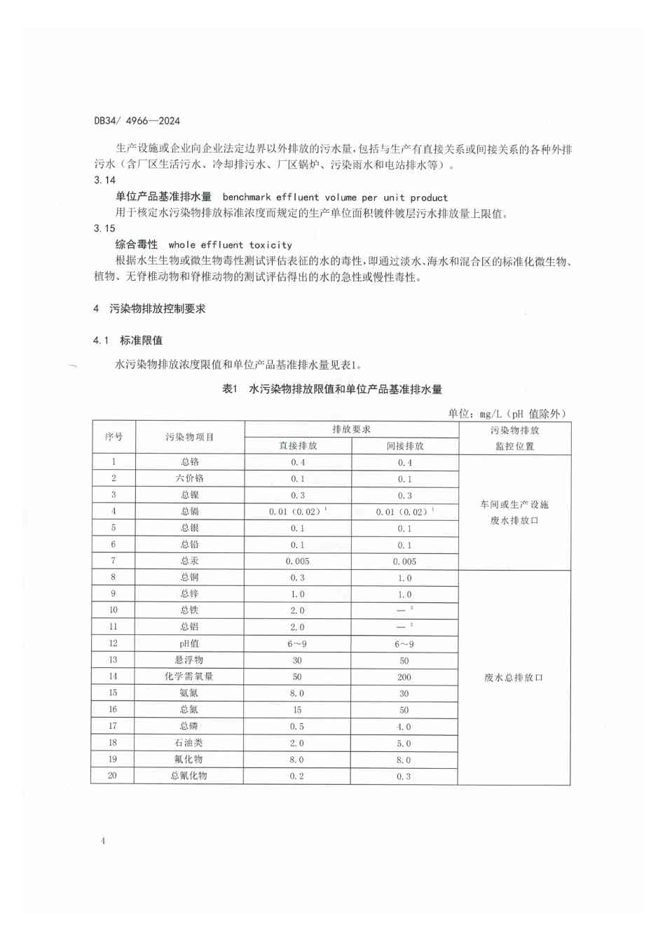
《标准》主要内容有适用范围、规范性引用文件、术语和定义、污染物排放控制要求、污染物监测和监控要求、实施与监督6个部分内容,根据排放方式的不同,将电镀废水排放标准分为直接排放、间接排放,规定了电镀企业水污染物排放限值。总铬、六价铬、总镍、总镉、总银、总铅、总汞等7项污染物排放监控位置设置在车间或生产设施废水排放口,其他污染物项目排放监控位置设置在废水总排放口。
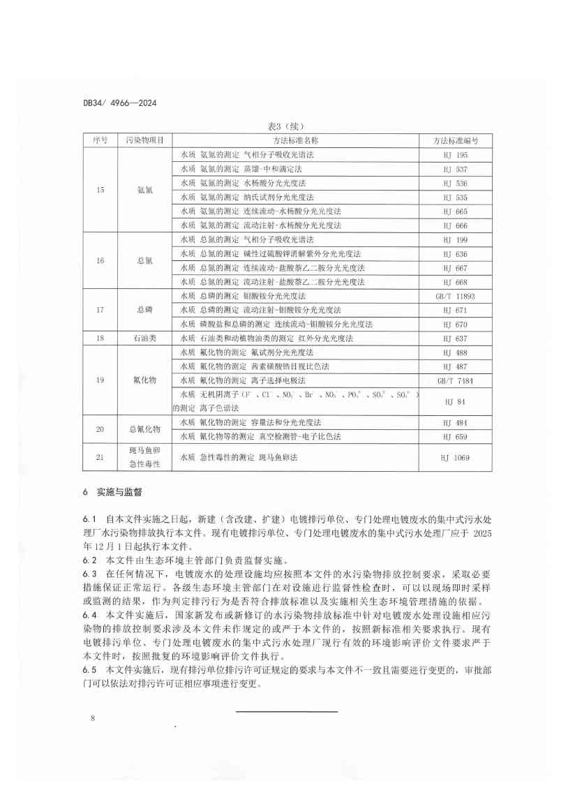
新建(含改建、扩建)电镀排污单位、专门处理电镀废水的集中式污水处理厂自2024年12月1日起执行本文件,现有电镀排污单位、专门处理电镀废水的集中式污水处理厂给予一定的改造过渡期,自2025年12月1日起执行。
全文如下:












