11月27日,江苏泰州工业污水处理厂项目工程总承包(EPC)招标公告发布。项目设计总规模为3万吨/日,其中25%为中水回用,总占地面积约60亩。合同估算价47088.63万元。
公告如下:
【高新区】工业污水处理厂项目工程总承包(EPC)
第一章招标公告
项目编号:B3212851886000022
1.招标条件
本招标项目工业污水处理厂项目工程总承包(EPC)已经由泰州医药高新区(高港区)发展和改革委员会以关于工业污水处理厂项目可行性研究报告的批复批准建设,招标人为泰州鑫高水务集团有限公司,招标代理为泰州市瀚云工程项目管理有限公司,建设资金来自财政。项目已具备招标条件,现对工业污水处理厂项目工程总承包(EPC)进行公开招标。
2.项目概况与招标范围
2.1项目地点:项目位于泰州医药高新区(高港区)电子信息产业园狮子河南侧、无量寺路北侧、新华路东侧。
2.2工程规模:项目设计总规模为3万吨/日,其中25%为中水回用,总占地面积约60亩。
2.3工期要求:360日历天
2.4招标范围及标段划分

2.5付款方式:详见招标文件
3.投标人资格要求
3.1投标人资质条件:
(1)具备/及以上资质;
(2)具备有效的营业执照;
3.2投标人拟派项目负责人资格:
(1)投标人拟派项目负责人系已在投标人单位注册并具备/执业资格;
3.3投标人(含采用联合体形式投标的投标人)资质须同时满足下列(1)、(2)、(3)要求:
(1)投标人(投标人采用联合体形式参加投标的,投标人资质按照联合体协议约定的分工认定,其中负责设计的单位其资质须符合本项要求)设计资质须满足下列条件之一:
①【工程设计综合甲级资质】;
②【工程设计市政行业甲级】资质;
③【工程设计市政行业 (燃气工程、轨道交通工程除外) 甲级】资质;
④【工程设计市政行业(排水工程)专业甲级】资质 ;
⑤【环境工程(水污染防治工程)专项甲级】资质;
(2)投标人(投标人采用联合体形式参加投标的,投标人资质按照联合体协议约定的分工认定,其中负责施工的单位其资质须符合本项要求)施工资质:具备[施工总承包·市政公用工程·市政公用工程一级] 及以上资质;
(3)投标人(投标人采用联合体形式参加投标的,投标人资质按照联合体协议约定的分工认定,其中负责勘察的单位其资质须符合本项要求)勘察资质:具备【工程勘察综合甲级资质】或者【工程勘察专业类(岩土工程)甲级资质】或者【工程勘察专业类(岩土工程(勘察))甲级资质】及以上资质;
3.4投标人及拟派工程总承包项目经理、施工项目负责人、勘察负责人、设计负责人应具备的要求:
(1)投标人须具备有效的营业执照;
(2)投标人中的施工单位(即负责施工的单位)具备有效的建筑施工企业安全生产许可证;
(3)投标人拟派的工程总承包项目经理、设计负责人、勘察负责人、施工项目负责人资格要求:
①投标人拟派本项目的工程总承包项目经理应当具备市政公用工程一级注册建造师执业资格或注册公用设备工程师(给水排水)执业资格或注册土木工程师(岩土)执业资格或注册环保工程师执业资格;
②投标人拟派设计负责人应当具有注册公用设备工程师(给水排水)执业资格或注册环保工程师执业资格,且为设计单位(即负责设计的单位)正式员工;
③投标人拟派施工项目负责人系已在施工单位(即负责施工的单位)注册并具备市政公用工程专业一级注册建造师 执业资格,且具备建设行政主管部门颁发的有效的项目负责人安全生产考核合格证书(B证);
④投标人拟派勘察负责人应当具有注册土木工程师(岩土)执业资格 ,且为勘察单位正式员工;
(4)工程总承包项目经理、施工项目负责人不得同时在两个或者两个以上单位受聘或者执业,仅限于以下情形:
①同时在两个及以上单位签订劳动合同或交纳社会保险;
②将本人执(职)业资格证书同时注册在两个及以上单位;
③在其他企业担任法定代表人。
(5)工程总承包项目经理不得同时在两个或两个以上工程项目担任工程总承包项目经理、施工项目负责人;
(6)投标人须提供为拟派工程总承包项目经理、设计负责人、勘察负责人、施工项目负责人缴纳养老保险的养老保险缴费证明(养老保险缴费证明具体要求详见招标文件投标人须知前附表3.1.1)。
3.5业绩要求
(1)工程总承包项目经理应当承担过以下类似工程业绩之一:
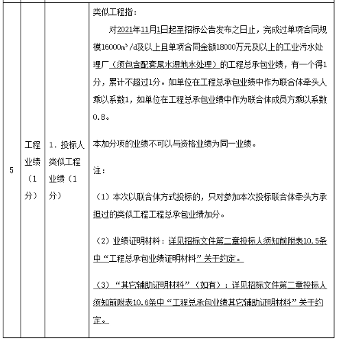
(A)工程总承包业绩要求:以工程总承包项目负责人身份完成过单项合同规模16000m³/d及以上且单项合同金额18000万元及以上的工业污水处理厂(须包含配套尾水湿地水处理)工程总承包业绩(有工程总承包项目经理变更情形,不予认可);
(B)设计业绩要求:以设计项目负责人身份承担过规模在16000m³/d及以上且投资总额在18000万元及以上的工业污水处理厂(须包含配套尾水湿地水处理)设计业绩或工程总承包项目的设计业绩(有设计负责人变更情形的,不予认可);
(C)施工业绩要求:以施工项目负责人身份完成过单项合同规模在16000m³/d及以上且单项合同金额18000万元及以上的工业污水处理厂(须包含配套尾水湿地水处理)施工业绩或工程总承包项目的施工业绩(如业绩为工程总承包项目的,金额以去除设计(含勘察)费后计算的为准;有施工项目负责人变更情形的,不予认可);
业绩有效期自2021年11月1日起至招标公告发布之日止(施工业绩和工程总承包业绩以竣工验收佐证资料中载明的竣工验收日期为准;设计业绩以签订合同日期为准)。
注:如果投标人采用非联合体形式参加投标的,工程总承包项目经理承担的类似工程业绩不是投标人承担的项目,不予认可;如果投标人采用联合体形式参加投标的,工程总承包项目经理承担的类似工程业绩不是联合体成员承担的项目,不予认可;
(2)投标人应当具有以下类似工程业绩之一:
(A)工程总承包业绩要求:承担过单项合同规模16000m³/d及以上且单项合同金额18000万元及以上的工业污水处理厂(须包含配套尾水湿地水处理)工程总承包业绩。
(B)设计业绩要求:承担过规模在16000m³/d及以上且投资总额在18000万元及以上的工业污水处理厂(须包含配套尾水湿地水处理)设计业绩或工程总承包项目的设计业绩。
(C)施工业绩要求:承担单项合同规模在16000m³/d及以上且单项合同金额18000万元及以上的工业污水处理厂(须包含配套尾水湿地水处理)施工业绩或工程总承包项目的施工业绩(如业绩为工程总承包项目的,金额以去除设计(含勘察)费后计算的为准。
业绩有效期自2021年11月1日起至招标公告发布之日止(工程总承包业绩、施工业绩业绩以竣工验收佐证资料中载明的竣工验收日期及金额为准;设计业绩以签订合同日期为准)。
注:如果投标人采用非联合体形式参加投标的,投标人类似工程业绩不是投标人承担的项目,不予认可;如果投标人采用联合体形式参加投标的,投标人类似工程业绩不是联合体成员承担的项目,不予认可;
3.6信誉要求:投标截止时,投标人(投标人采用联合体形式参加投标的,包含联合体所有成员)及拟派工程总承包项目经理不得存在下列情形:
-
在江苏建设工程招标网的曝光台上被曝光且正在曝光期间的;
(2)在泰州市住房和城乡建设局官网的曝光台上被曝光且正在曝光期间的(曝光仅限以下行为:串通投标、弄虚作假、以他人名义投标、骗取中标、转包、违法分包);
以上被曝光的行为,有相关部门正式公文证明曝光已被取消或曝光期已满的除外。
3.7投标人不得有招标文件第二章投标人须知第1.4.3项规定的情形。
注:上述3.4(4)、3.4(5)、3.6、3.7项评审方式为承诺制,如查实投标人在《诚信投标承诺书》中虚假承诺,按弄虚作假处理。
3.8本次招标接受(接受/不接受)联合体投标。
采用联合体投标的,应满足招标文件第二章投标人须知第1.4.2项的规定。
4.招标文件获取
4.1招标文件获取时间为:2024年11月28日00时00分至2024年12月05日00时00分
4.2招标文件获取方式:投标人使用“手机版CA(标证通)”、“江苏CA数字证书”登录“电子交易平台”获取;
本招标公告及文件中“电子交易平台”是指:泰州市建设工程电子交易平台7.0;
5.投标截止时间
5.1投标截止时间为:2024年12月30日09时00分
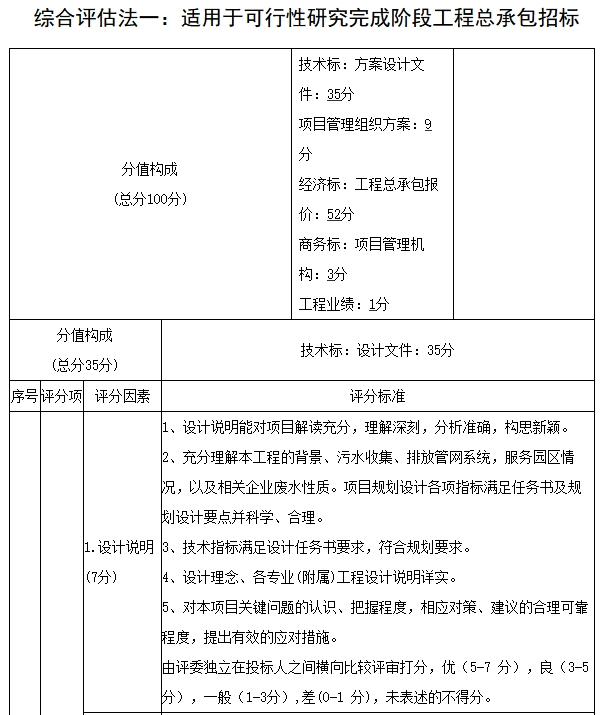
6.评标方法
6.1是否评定分离:是;
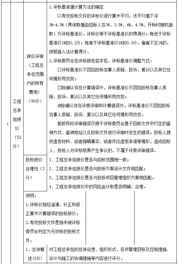
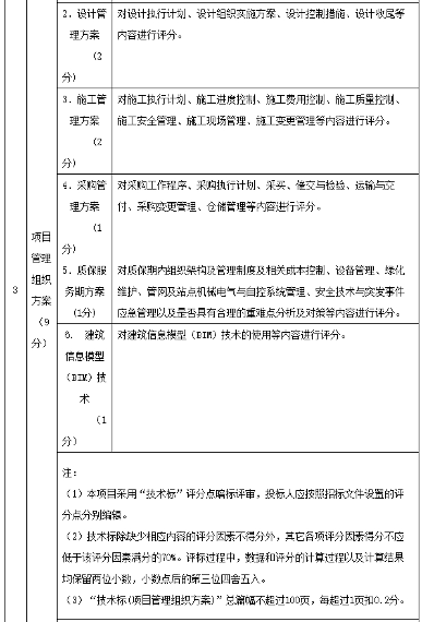
6.2本次招标采用 综合评估法,具体方法如下:
评标办法前附表
工程总承包项目招标一般应当采用两阶段评标。
第一阶段:先对设计文件及资格审查资料(实行资格后审的)进行评审。在设计文件评审及资格审查(实行资格后审的)合格(得分60%以上,具体合格分在招标文件中明确)的投标人中,只有设计文件得分汇总排在前7家的(末位出现得分相同的情况除外,若末位出现得分相同的情况,则同分跟进增加进入第二阶段评标的投标人数量),才能进入第二阶段评标,设计文件评审合格的投标人少于7家的,全部进入第二阶段评标。

第二阶段:评标委员会按照招标文件规定的评标方法对商务技术标进行评审。设计文件得分是否带入第二阶段,由招标人根据招标项目的实际情况在招标文件中明确。









7.发布公告的媒介
本次招标公告同时在江苏建设工程招标网、江苏省公共资源交易平台、泰州市公共资源交易平台上发布
8.联系方式
招标人:泰州鑫高水务集团有限公司
地址:泰州市药城大道鑫泰写字楼
电子邮箱:
联系人:孟先生
电话:0523-89690916
招标代理机构:泰州市瀚云工程项目管理有限公司
地址:泰州市中节能环保产业园23号楼
电子邮箱:1487474748@qq.com
联系人:李锐
电话:15261051231

