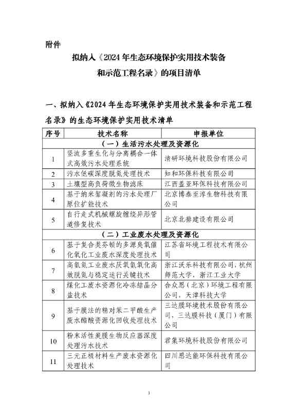
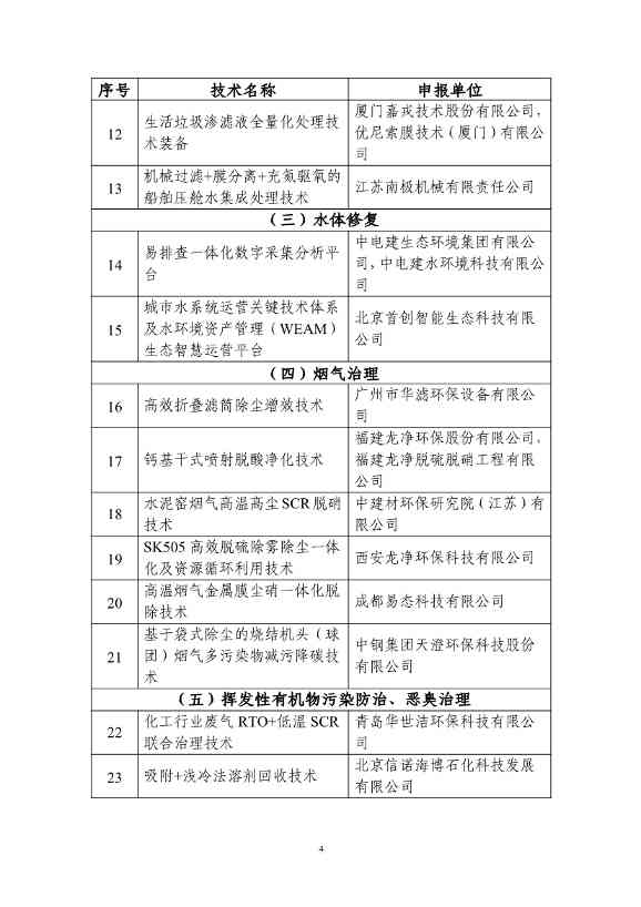
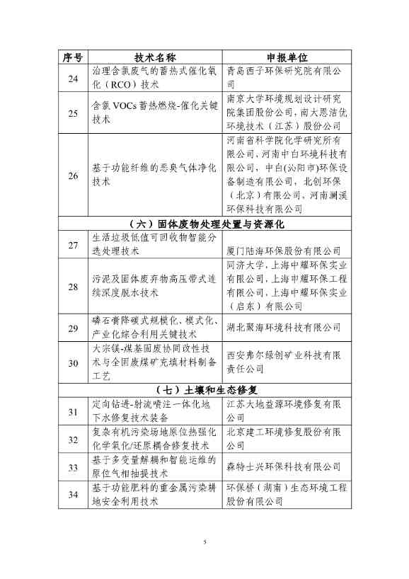
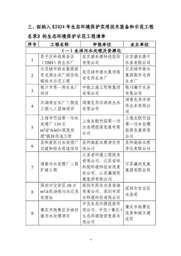
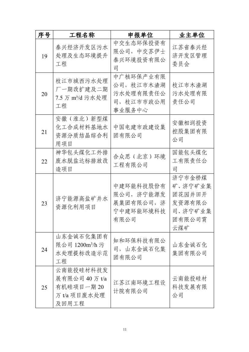
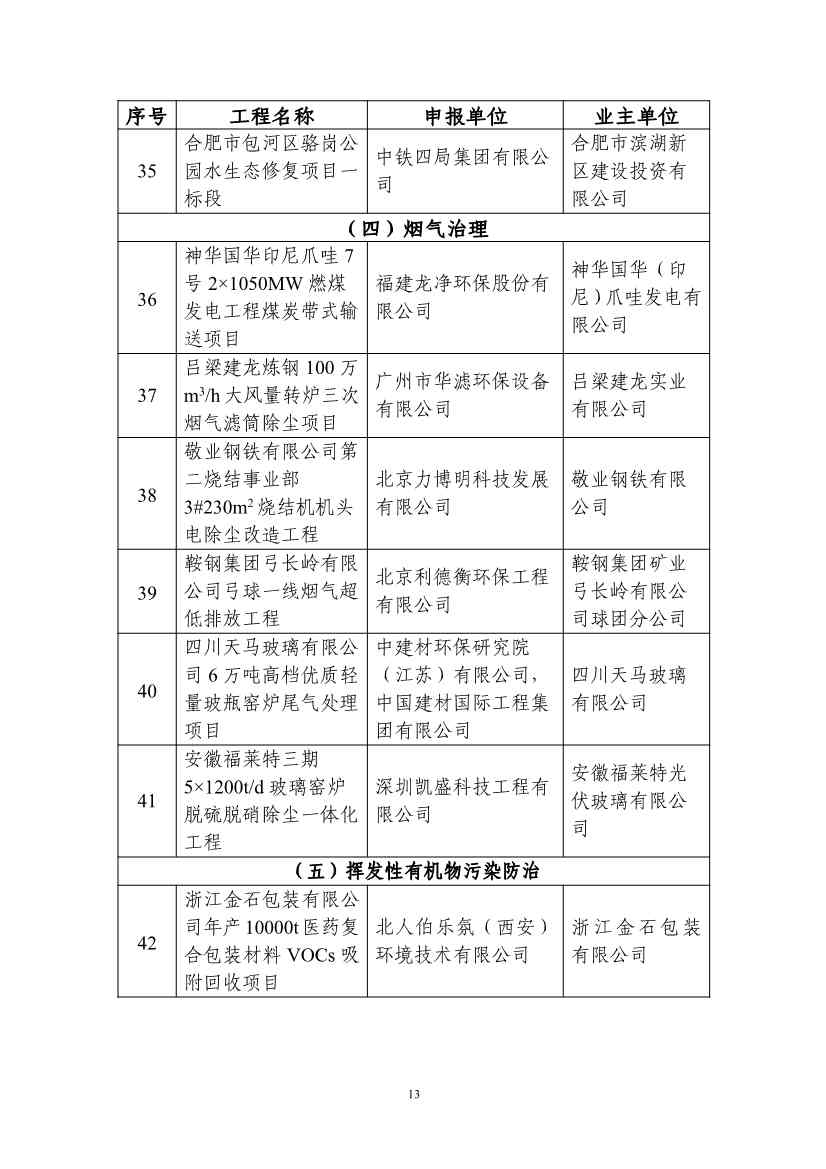
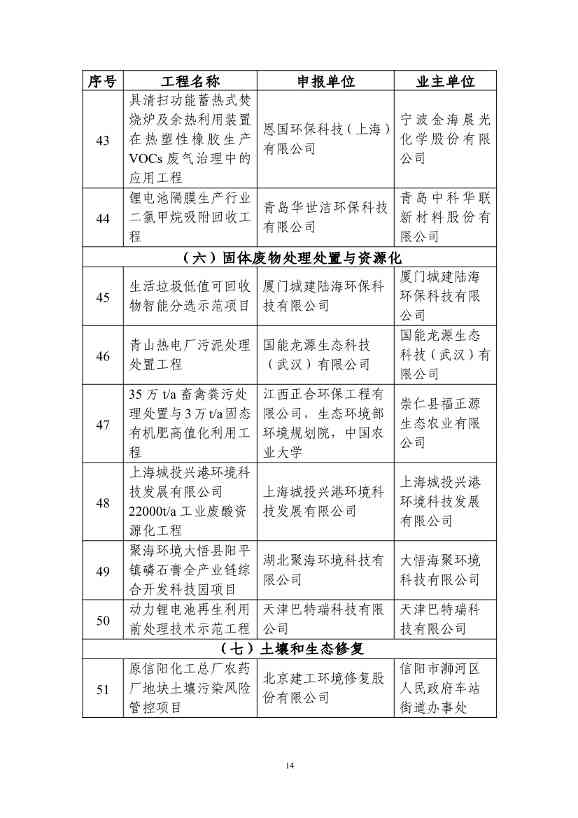
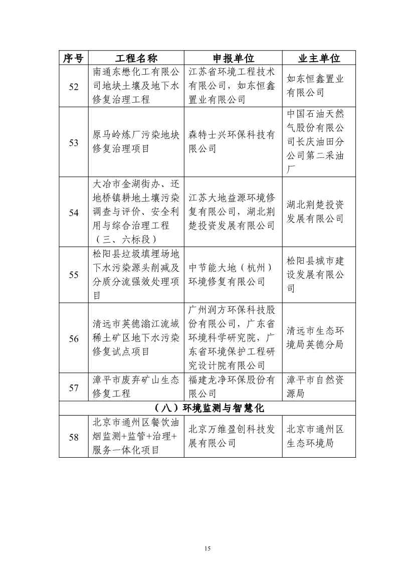
近日,中国环保产业协会发布关于《拟纳入〈2024年生态环境保护实用技术装备和示范工程名录〉项目清单》的公示。包含生态环境保护实用技术41项、生态环境保护实用装备16项、生态环境保护示范工程58项。
关于《拟纳入〈2024年生态环境保护实用技术装备和示范工程名录〉项目清单》的公示
为加快生态环境保护先进、实用、绿色技术装备和示范工程推广应用,培育生态环保产业新质生产力,支撑深入打好污染防治攻坚战,助力经济社会绿色低碳高质量发展,我会开展2024年生态环境保护实用技术装备和示范工程推广工作。经推荐、形式审查、专家评价,筛选出生态环境保护实用技术41项、生态环境保护实用装备16项、生态环境保护示范工程58项,编制形成《拟纳入〈2024年生态环境保护实用技术装备和示范工程名录〉项目清单》(见附件),现予以公示。
公示期为2024年12月3日至12月16日。公示期间,对公示内容有异议的单位或个人,应以实名方式向本会提供加盖公章或本人签名的书面异议材料,并提供联系方式和必要的证明文件。逾期或以匿名方式所提异议不予受理。电子扫描件请发至联系人邮箱。
联 系 人:尚光旭
电 话:(010)52806517
电子邮箱:shangguangxu@caepi.org.cn
通信地址:北京市西城区二七剧场路6号2层207室
中国环境保护产业协会
2024年12月2日
















