浙江省财政厅 浙江省生态环境厅发文,提前下达2025年中央水、大气、土壤污染防治资金和农村环境整治资金并调整部分2021年中央水污染防治资金,其中中央水污染防治资金38652万元,中央大气污染防治资金18739万元,中央土壤污染防治资金13768万元,中央农村环境整治资金1431万元。
浙江省财政厅 浙江省生态环境厅关于提前下达2025年中央水、大气、土壤污染防治资金和农村环境整治资金并调整部分2021年中央水污染防治资金的通知
浙财资环〔2024〕88号
各有关市、县(市)财政局、生态环境局(分局),省级有关单位:
根据《财政部关于提前下达2025年水污染防治资金预算的通知》(财资环〔2024〕131号)、《财政部关于提前下达2025年大气污染防治资金预算的通知》(财资环〔2024〕134号)、《财政部关于提前下达2025年土壤污染防治资金预算的通知》(财资环〔2024〕130号)、《财政部关于提前下达2025年度农村环境整治资金预算的通知》(财资环〔2024〕129号)要求,结合中央相关专项资金管理办法及中央生态环境资金项目储备库有关规定,现将2025年中央水、大气、土壤污染防治资金和农村环境整治资金提前下达给你们。有关事项通知如下:
一、提前下达2025年中央水污染防治资金38652万元;收回《浙江省财政厅 浙江省生态环境厅关于提前下达2021年并调整部分2019 年中央水污染防治专项资金的通知》(浙财建〔2020〕172 号)下达台州市路桥区的“南官河水系综合治理一期工程”项目资金1500万元,统筹用于中央生态环境资金项目库储备项目相应增加(减少)相关市、县(市)2025年“2110302水体”支出预算指标。
二、提前下达2025年中央大气污染防治资金18739万元,相应增加相关市、县(市)2025年“2110301大气”支出预算指标。
三、提前下达2025年中央土壤污染防治资金13768万元,相应增加相关市、县(市)和省级有关单位2025年“2110307土壤”支出预算指标。
四、提前下达2025年中央农村环境整治资金1431万元,相应增加相关县2025年“2110402农村环境保护”支出预算指标。
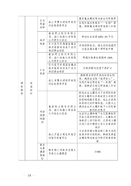
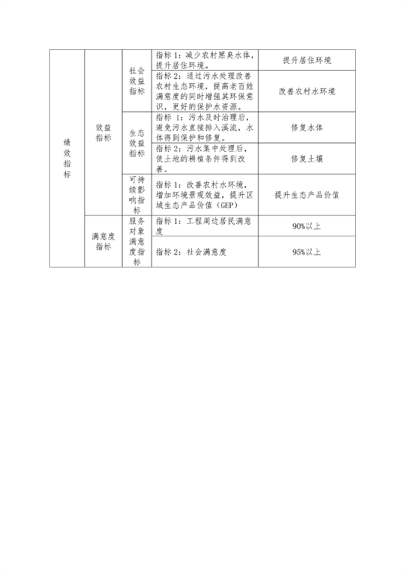
五、各地要落实生态环保项目储备制度有关要求,按照“资金跟着项目走”原则,做好项目储备工作,尽快形成有效投资,避免“资金等项目”。对已从中央基建投资等其他渠道获得中央财政资金支持的项目,不得纳入防治(整治)资金支持范围。提前下达的中央资金待2025年预算年度开始后,按规定拨付使用。请各有关市、县(市)和省级有关单位按照资金和项目管理相关要求,严格对照绩效目标(详见附件中各区域绩效目标表和其中产出指标-数量指标的分解表),加快预算执行,加强资金使用监督,确保资金按照规定用途使用,强化绩效管理,充分发挥投资效益,确保年度绩效目标如期实现。




















