江苏省生态环境厅印发《江苏省农村生活污水治理技术导则(试行)》!


您好,欢迎访问动长环保科技有限公司网站
新闻资讯
您的位置: 首页 > 新闻资讯
.

新闻资讯

推荐产品

江苏省生态环境厅印发《江苏省农村生活污水治理技术导则(试行)》!

发布时间:2026-03-01 06:25:26人气:

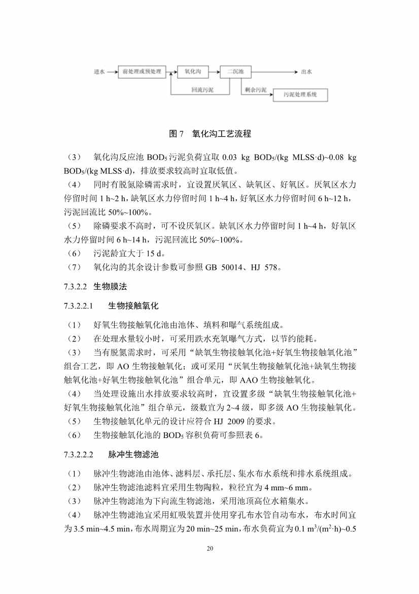
近日,江苏省生态环境厅印发《江苏省农村生活污水治理技术导则(试行)》,该导则适用于江苏省农村生活污水治理模式、资源化利用方式和处理设施工艺技术的选择。

3.png

江苏省生态环境厅印发《江苏省农村生活污水治理技术导则(试行)》!(图2)

江苏省生态环境厅印发《江苏省农村生活污水治理技术导则(试行)》!(图3)

江苏省生态环境厅印发《江苏省农村生活污水治理技术导则(试行)》!(图4)

江苏省生态环境厅印发《江苏省农村生活污水治理技术导则(试行)》!(图5)

江苏省生态环境厅印发《江苏省农村生活污水治理技术导则(试行)》!(图6)

江苏省生态环境厅印发《江苏省农村生活污水治理技术导则(试行)》!(图7)

江苏省生态环境厅印发《江苏省农村生活污水治理技术导则(试行)》!(图8)

江苏省生态环境厅印发《江苏省农村生活污水治理技术导则(试行)》!(图9)

江苏省生态环境厅印发《江苏省农村生活污水治理技术导则(试行)》!(图10)

江苏省生态环境厅印发《江苏省农村生活污水治理技术导则(试行)》!(图11)

江苏省生态环境厅印发《江苏省农村生活污水治理技术导则(试行)》!(图12)

江苏省生态环境厅印发《江苏省农村生活污水治理技术导则(试行)》!(图13)

江苏省生态环境厅印发《江苏省农村生活污水治理技术导则(试行)》!(图14)

江苏省生态环境厅印发《江苏省农村生活污水治理技术导则(试行)》!(图15)

江苏省生态环境厅印发《江苏省农村生活污水治理技术导则(试行)》!(图16)

江苏省生态环境厅印发《江苏省农村生活污水治理技术导则(试行)》!(图17)

101009531808_0江苏省农村生活污水治理技术导则试行_17.jpg

江苏省生态环境厅印发《江苏省农村生活污水治理技术导则(试行)》!(图19)

江苏省生态环境厅印发《江苏省农村生活污水治理技术导则(试行)》!(图20)

101009531808_0江苏省农村生活污水治理技术导则试行_20.jpg

江苏省生态环境厅印发《江苏省农村生活污水治理技术导则(试行)》!(图22)

江苏省生态环境厅印发《江苏省农村生活污水治理技术导则(试行)》!(图23)

江苏省生态环境厅印发《江苏省农村生活污水治理技术导则(试行)》!(图24)

江苏省生态环境厅印发《江苏省农村生活污水治理技术导则(试行)》!(图25)

江苏省生态环境厅印发《江苏省农村生活污水治理技术导则(试行)》!(图26)

江苏省生态环境厅印发《江苏省农村生活污水治理技术导则(试行)》!(图27)

江苏省生态环境厅印发《江苏省农村生活污水治理技术导则(试行)》!(图28)

江苏省生态环境厅印发《江苏省农村生活污水治理技术导则(试行)》!(图29)

江苏省生态环境厅印发《江苏省农村生活污水治理技术导则(试行)》!(图30)

江苏省生态环境厅印发《江苏省农村生活污水治理技术导则(试行)》!(图31)

江苏省生态环境厅印发《江苏省农村生活污水治理技术导则(试行)》!(图32)

江苏省生态环境厅印发《江苏省农村生活污水治理技术导则(试行)》!(图33)

江苏省生态环境厅印发《江苏省农村生活污水治理技术导则(试行)》!(图34)


推荐资讯